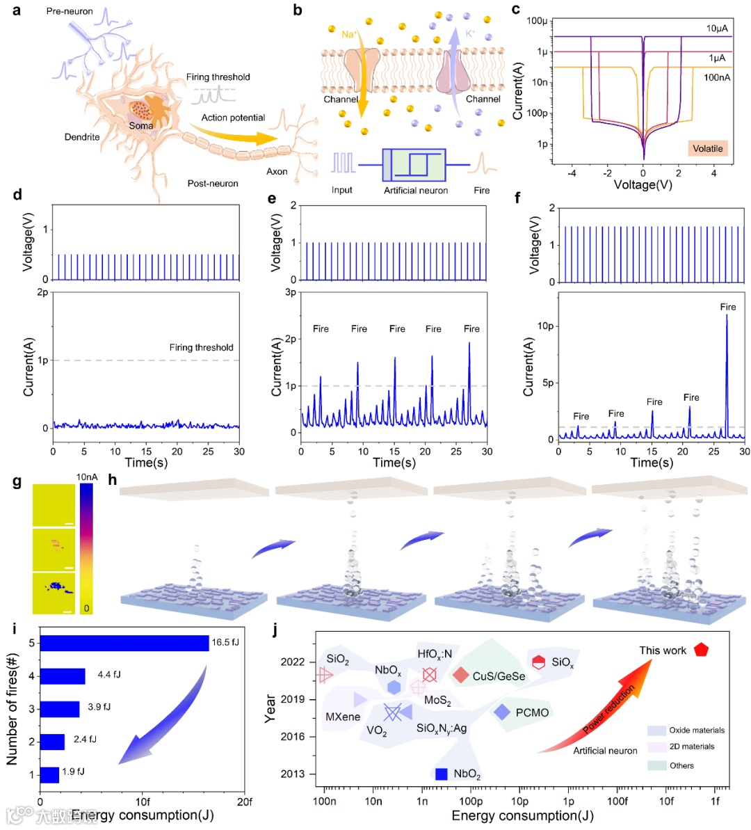
随着传统的互补金属氧化物半导体集成电路尺寸正在接近物理极限,新型的神经形态计算芯片逐渐发展成为一种潜在的低功耗和高效率的解决方案。具有显示、传感、能量采集和能量存储功能的电子纺织品作为新一代可穿戴电子产品,展现出巨大的应用前景。将神经形态计算忆阻器无缝集成到电子纺织品中,对于有效存储和处理来自功能电子元件的信号至关重要。受此启发,作者在神经形态织物电子领域开展了突破性研究,相关论文《超低功耗可重构织物忆阻网络》12月2日在线发表于国际顶级期刊《自然·通讯》。




文章链接:
https://doi.org/10.1038/s41467-022-35160-1
相关进展
复旦大学彭慧胜教授团队Nature: “穿”在身上的显示器 - 全柔性织物显示系统
苏州科技大学李阳副教授等 AFM:基于MXene的新兴忆阻器在信息存储、神经形态计算和逻辑运算领域的应用进展
上科大刘巍教授课题组 Nano Lett.: 基于稳定金属丝开关的高性能柔性聚合物忆阻器
华东理工大学陈彧教授团队《ACS AMI》:水溶性聚噻吩共轭聚电解质基瞬态忆阻器
高分子科技原创文章。欢迎个人转发和分享,刊物或媒体如需转载,请联系邮箱:info@polymer.cn
诚邀投稿
欢迎专家学者提供稿件(论文、项目介绍、新技术、学术交流、单位新闻、参会信息、招聘招生等)至info@polymer.cn,并请注明详细联系信息。高分子科技®会及时推送,并同时发布在中国聚合物网上。
欢迎加入微信群 为满足高分子产学研各界同仁的要求,陆续开通了包括高分子专家学者群在内的几十个专项交流群,也包括高分子产业技术、企业家、博士、研究生、媒体期刊会展协会等群,全覆盖高分子产业或领域。目前汇聚了国内外高校科研院所及企业研发中心的上万名顶尖的专家学者、技术人员及企业家。
申请入群,请先加审核微信号PolymerChina(或长按下方二维码),并请一定注明:高分子+姓名+单位+职称(或学位)+领域(或行业),否则不予受理,资格经过审核后入相关专业群。
点
这里“阅读原文”,查看更多


