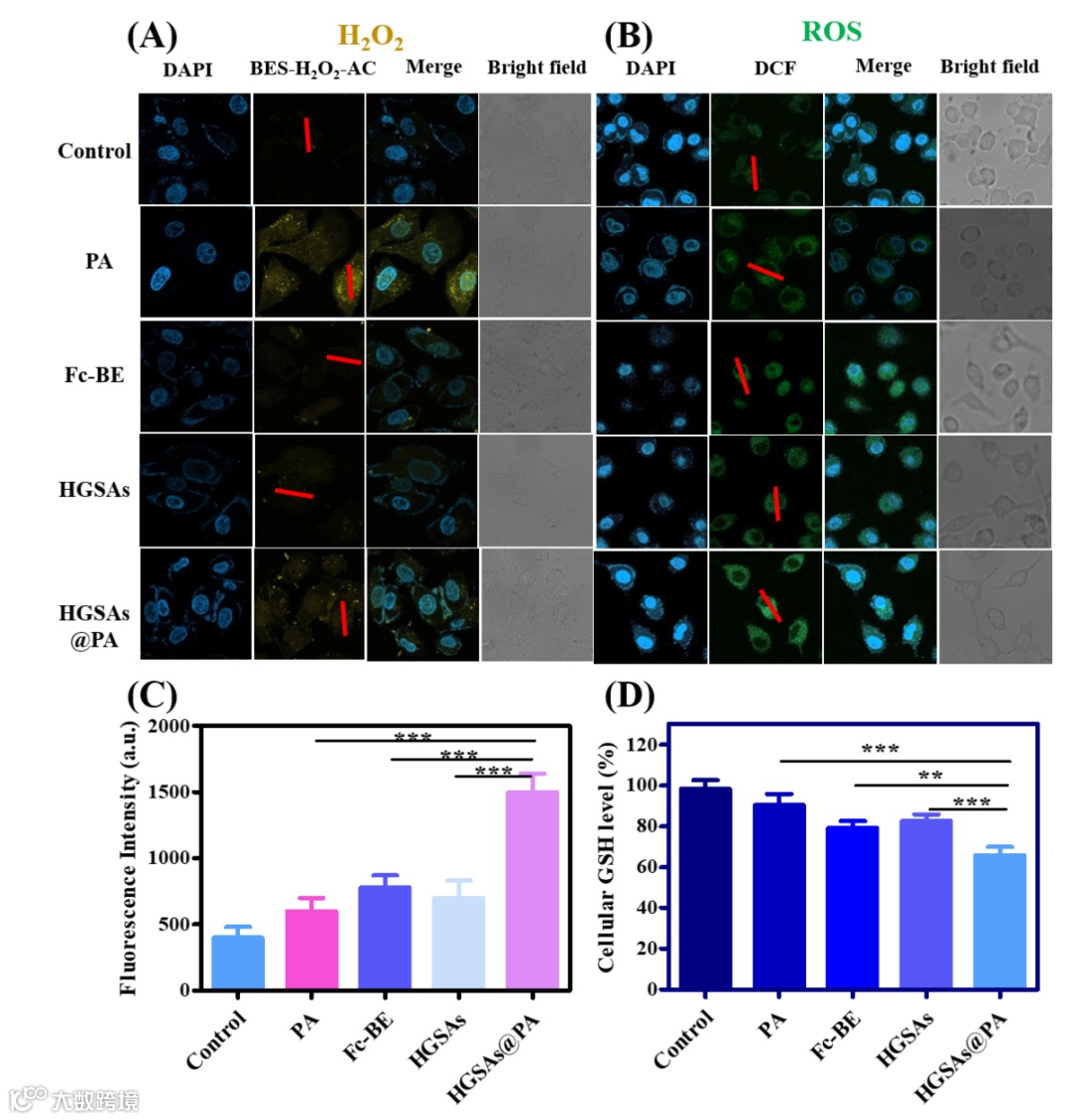
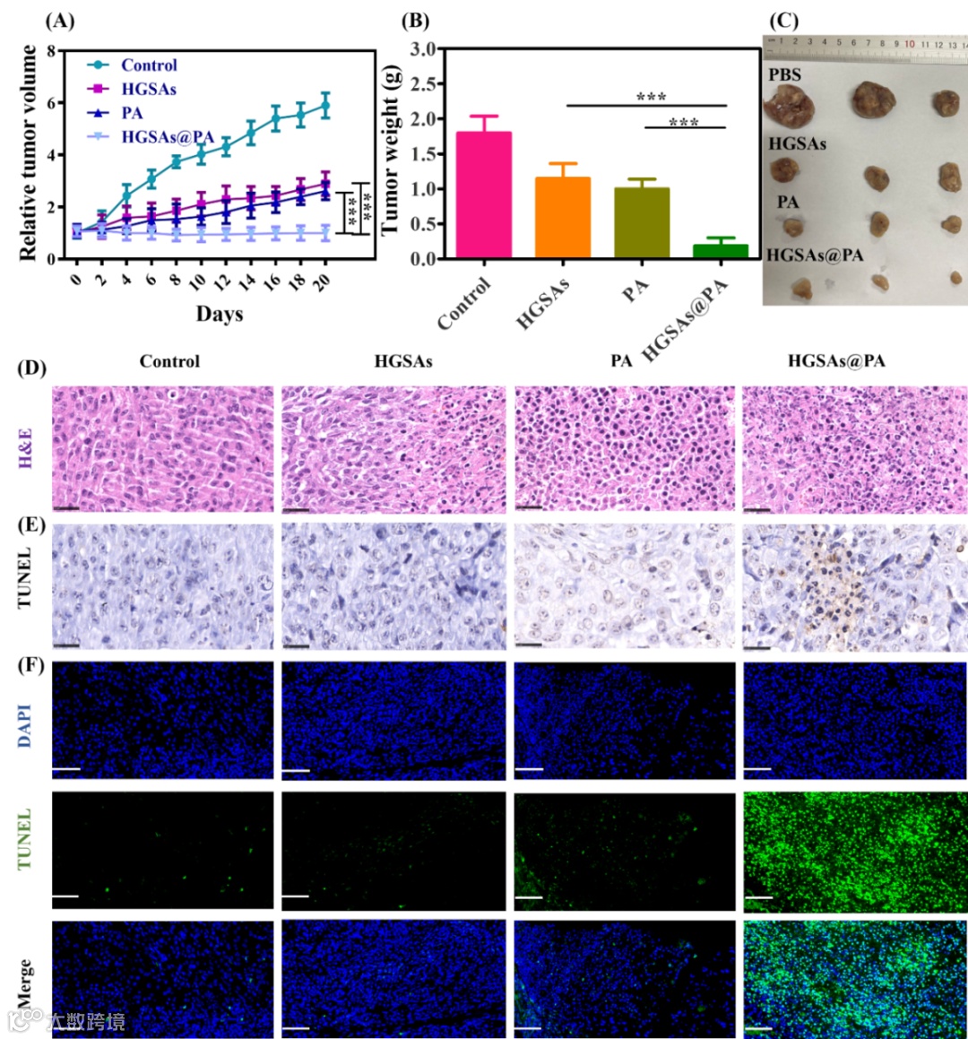
近年来,随着化学动力学治疗的发展,其肿瘤特异性的特征受到越来越多的关注。然而肿瘤内过氧化氢不足以及复杂还原性微环境使化学动力学治疗难以获得持久有效的抗肿瘤效果,这也是当前化学动力学治疗的巨大挑战。基于课题组相关前期基础(Journal of Materials Chemistry B. 2022, 10, 4952-4958, Colloid and Surface B: Biointerfaces. 2022, 217, 112606, Carbohydrate Polymers. 2020, 246, 116654. Carbohydrate Polymers. 2020, 231,115714. Polymer Chemistry. 2020, 11, 5810-5818.),陕科大白阳副教授团队将主动靶向性、刺激响应性与放大氧化分压策略集成,构建了超分子聚合物纳米载体,并获得更好的抗肿瘤治疗效果。研究成果“Supramolecular self-assemblies with self-supplying H2O2 and self-consuming GSH property for amplified chemodynamic therapy”发表于ACS Applied Materials & Interfaces, 2022,14,37424-37435.




原文链接:
http://pubs.acs.org/doi/10.1021/acsami.2c09912
相关进展
东华大学史向阳团队 ACS Nano:纤连蛋白包覆的金属-多酚网络通过铁死亡增强的ICD实现肿瘤的化学/化学动力学/免疫协同治疗
天津大学仰大勇教授团队Angew:DNA纳米复合体用于基因/化学动力学联合治疗
中科院化学所肖海华研究员团队Nano Today:通过红外光控实现纳米药物的级联靶向以最大化光动力和免疫治疗效应
华理李永生、牛德超团队和同济王启刚团队合作NC:双酶担载的纳米杂化凝胶模拟过氧化物酶体用于肿瘤化学动力/光动力学治疗
高分子科技原创文章。欢迎个人转发和分享,刊物或媒体如需转载,请联系邮箱:info@polymer.cn
诚邀投稿
欢迎专家学者提供稿件(论文、项目介绍、新技术、学术交流、单位新闻、参会信息、招聘招生等)至info@polymer.cn,并请注明详细联系信息。高分子科技®会及时推送,并同时发布在中国聚合物网上。
欢迎加入微信群 为满足高分子产学研各界同仁的要求,陆续开通了包括高分子专家学者群在内的几十个专项交流群,也包括高分子产业技术、企业家、博士、研究生、媒体期刊会展协会等群,全覆盖高分子产业或领域。目前汇聚了国内外高校科研院所及企业研发中心的上万名顶尖的专家学者、技术人员及企业家。
申请入群,请先加审核微信号PolymerChina(或长按下方二维码),并请一定注明:高分子+姓名+单位+职称(或学位)+领域(或行业),否则不予受理,资格经过审核后入相关专业群。
点
这里“阅读原文”,查看更多


