随着科技的飞速发展,人们对创面的闭合提出了更高的要求。目前创面主要是通过侵入性的缝合和钉合实现的,这种方式不仅密封不完全还会对组织造成二次伤害,而组织粘合剂的出现使得高效的组织粘合成为可能。现有的组织密封剂一般被分为天然粘合剂和合成粘合剂。合成粘合剂的粘合强度虽然较高,但其生物相容性较差。与之相反,天然粘合剂虽然生物相容性较好,但粘合强度较低,因此均无法很好的满足使用的需求,故而开发同时具有良好生物相容性和粘合强度的组织粘合剂具有重要的意义。

本文亮点
1. 基于贻贝和褐藻的固着机制,通过动态键构筑的双仿生粘合剂表现出良好的自愈合性和较好的组织粘合强度。该水凝胶表现出的温度响应性粘合特性使其可以实现容错性操作和组织的反复粘合。
2. 原儿茶醛和三价铁离子的配位键不仅赋予凝胶网络一定的强度,还使该粘合剂表现出良好的光热抗菌特性。
3. 该水凝胶具有良好的抗氧化和止血效果,在组织密封和伤口愈合方面具有广阔的应用前景。
创面无创闭合和愈合迫切需要具有可注射和自愈合特性、充分的粘合强度、响应性粘合、容错性粘合及可重复粘合特性的组织粘合剂。受到贻贝和褐藻粘附机制的启发,在Fe³⁺存在下,西安交通大学前沿科学技术研究院郭保林教授课题组基于海藻酸钠(sodium alginate, SA)、明胶(gelatin, GT)及原儿茶醛(prot℃atechualdehyde,PA)设计并制备了动态键交联的功能粘附水凝胶(图1),以期实现组织的无创闭合和修复。该凝胶网络通过席夫碱、PA和Fe³⁺的配位键及GT和SA之间较强的静电作用交联,且GT具有依赖于温度的相变行为,这赋予了该水凝胶较好的力学性能和较强的粘附强度、可注射性、自愈合性及可重复闭合开裂伤口的能力。依赖于温度的粘合特性使得放错位置的粘附性水凝胶可以被移除或重新放置,这有利于水凝胶粘合剂在手术过程中的容错粘附。此外,该凝胶还具有良好的生物相容性,近红外辅助光热抗菌活性,抗氧化、响应性可逆粘合及良好的止血效果。因此,该功能水凝胶在组织的无创闭合方面具有良好的应用前景。
为了进一步了解水凝胶网络的形成,通过红外和拉曼测试对凝胶网络的化学结构进行初步分析(图2),结果表明凝胶网络内部存在席夫碱键、静电作用及配位作用。此外,SEM图片表明该凝胶网络中出现了交织在层间的微纤维,这与贻贝足丝的微结构有一定的相似之处。该凝胶网络还表现出依赖于交联剂的溶胀和降解行为,表明其可调的网络结构。
图1. 仿生粘附水凝胶的制备及应用。
图2. (a) 凝胶的压缩和扭转展示;凝胶的(b)红外和(c)拉曼图谱;(d)凝胶的SEM图;凝胶的(e)溶胀和(f)降解特性;(g)凝胶的角频率-模量曲线。
粘合剂的可注射及自愈合性对其使用方式及切口的重复闭合至关重要,且在外力破坏的情况下可延长材料的使用寿命。由于凝胶网络的动态交联作用及明胶的温度响应性相变,该凝胶网络表现出良好的宏观和微观自愈合性(图3)。
图3. (a) 凝胶的应变-模量曲线;(b) 凝胶的交替应变时间扫描;(c)凝胶的粘度随剪切频率的变化曲线;(d)凝胶的宏观自愈合展示;凝胶愈合前后的(e)拉伸曲线及(f)断裂强度;(g)凝胶的自愈合机制。
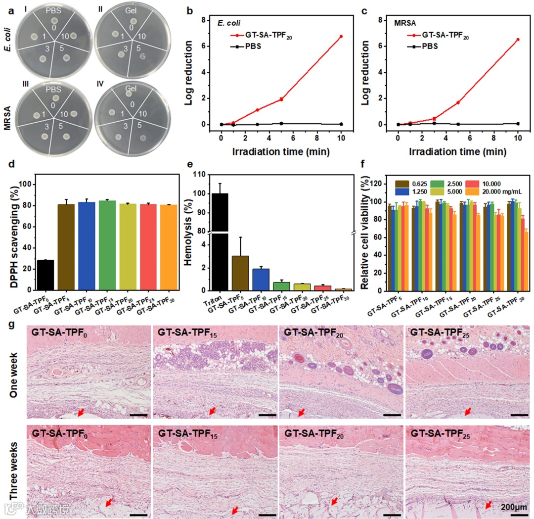
II 粘附性水凝胶的光热抗菌及生物相容性评估
抗菌特性和生物相容性对组织的修复至关重要。由于PA与Fe³⁺的配位作用,该凝胶表现出良好的光热抗菌特性(图4a)。体外细胞和血液相容性测试表明该凝胶具有良好的细胞相容性和血液相容性(图4e和f)。皮下埋植实验结果表明该凝胶具有良好的长期生物相容性(图4g)。
图4. (a) 凝胶的光热抗菌展示;(b)和(c)凝胶的光热抗菌定量结果;(d)凝胶的自由基清除性能;凝胶的(e)溶血率及(f)细胞活性定量结果;(g)凝胶皮下埋植部位组织的H&E染色。
III 水凝胶的温度响应性粘附
图5. (a) 凝胶对猪皮粘合的搭接剪切测试曲线;(b)凝胶的猪皮粘合强度;(c)凝胶依赖于温度的模量变化;(d)凝胶的模量在交变温度下的变化;凝胶在室温和生理温度下的(e)猪皮粘合拉伸曲线及(f)强度;(g)凝胶在不同温度下的粘附展示;(h)凝胶的温度响应性粘附机制。
图6. (a) 凝胶在不同表面的粘附展示;(b)凝胶的粘度随温度的变化;(c)凝胶对组织微表面的浸润;凝胶对组织的重复粘合(d)拉伸曲线和(e)强度;(f)凝胶多次实现组织切口粘合的示意图。
IV 水凝胶的止血效果及皮肤切口闭合性能评估
该凝胶表现出的良好组织粘合性、生物相容性及一定的生物活性,使其在组织粘合和止血方面具有良好的应用前景。在小鼠肝脏出血模型及兔子股静脉出血模型中,该粘合剂能很好的与出血部位周围的组织粘合,进而实现较好的止血效果(图7)。此外,通过大鼠全皮层切口模型评估了该凝胶对皮肤切口的粘合性能,结果表明该凝胶能够有效促进大鼠皮肤切口的闭合及愈合(图8)。以上结果表明该粘附性水凝胶在组织密封和修复方面具有较好的应用前景。
图7. (a)小鼠肝脏出血模型的构建;(b)不同条件下小鼠肝脏的出血量;(c)凝胶材料的爆破压;(d)兔子股静脉出血模型的构建;不同条件下兔子股静脉的(e)出血量和(f)止血时间。
图8. (a) 不同时间点大鼠皮肤切口的愈合情况;(b)愈合21天后皮肤组织的拉伸强度;(c)愈合不同时间的大鼠皮肤组织的H&E和马松染色结果。
原文链接:
Bioinspired Injectable Self‑Healing Hydrogel Sealant with Fault‑Tolerant and Repeated Thermo‑Responsive Adhesion for Sutureless Post‑Wound‑Closure and Wound Healing
Yuqing Liang, Huiru Xu, Zhenlong Li, Aodi Zhangji, Baolin Guo*
Nano-Micro Letters (2022)14: 185
https://doi.org/10.1007/s40820-022-00928-z
相关进展
免责声明:部分资料来源于网络,转载的目的在于传递更多信息及分享,并不意味着赞同其观点或证实其真实性,也不构成其他建议。仅提供交流平台,不为其版权负责。如涉及侵权,请联系我们及时修改或删除。邮箱:info@polymer.cn
诚邀投稿
欢迎专家学者提供稿件(论文、项目介绍、新技术、学术交流、单位新闻、参会信息、招聘招生等)至info@polymer.cn,并请注明详细联系信息。高分子科技®会及时推送,并同时发布在中国聚合物网上。
欢迎加入微信群 为满足高分子产学研各界同仁的要求,陆续开通了包括高分子专家学者群在内的几十个专项交流群,也包括高分子产业技术、企业家、博士、研究生、媒体期刊会展协会等群,全覆盖高分子产业或领域。目前汇聚了国内外高校科研院所及企业研发中心的上万名顶尖的专家学者、技术人员及企业家。
申请入群,请先加审核微信号PolymerChina (或长按下方二维码),并请一定注明:高分子+姓名+单位+职称(或学位)+领域(或行业),否则不予受理,资格经过审核后入相关专业群。
点
这里“阅读原文”,查看更多


