
调和天然生物组织和工程材料之间的不匹配是目前先进生物医学设备和组织工程平台发展的关键需求。然而,天然组织表现出许多合成材料难以复制的特征。例如,肌腱具有与柔软生物聚合物交织的平行的胶原纤维分层组织,它们含有约60 wt. %的水,同时拥有GPa级别的超高模量和55-120 MPa的机械强度。肌腱的各向异性结构不仅为肌肉骨骼系统提供了基本的承重能力,而且还通过界面相互作用为细胞的行为提供重要的生物物理环境。近年来大量的研究工作致力于设计具有高结构各向异性的仿肌腱材料。然而这些方法制备出的材料不是模量仍然比天然肌腱低几个数量级,就是难以模仿承重软组织中的微观结构相互作用从而无法重现天然肌腱的许多力学行为(如应变硬化和粘弹性响应等)。此外,仿肌腱材料的功能化很少被关注,因此限制了其在生物医学应用方面的潜力。

为解决上述问题,香港大学机械工程系徐立之教授团队报道了一种由芳纶纳米纤维复合材料各向异性组装而成的多功能仿肌腱水凝胶。在这些各向异性复合水凝胶(ACHs)中,坚硬的纳米纤维和柔软的聚乙烯醇模拟了肌腱中排列的胶原纤维和蛋白聚糖之间的结构相互作用。该水凝胶具备模量,高强度高断裂韧性,还有许多与天然肌腱相匹配的附加特性。ACHs表面的生物功能化为调控附着细胞的行为提供生物物理线索。此外,通过纳米微加工和转印的方法,可以在ACHs上集成柔性电子器件从而实现各种生理信号的原位传感。ACHs出色的力学性能和功能化表明它们在先进组织工程、植入式义肢、人机交互和其他技术方面有进一步的应用。相关研究成果以标题为 “Multifunctional Tendon-Mimetic Hydrogels” 发表在《Science Advances》上,香港大学机械工程系博士生孙铭泽和李禾耕为共同作者,徐立之教授为本文通讯作者。

ANF和PVA之间大量的氢键赋予了纳米纤维3D网络可重构性和高韧性 (图1A)。单轴拉伸时,即使在80 %应变下,纤维网络仍在无结构解体情况下沿拉伸方向定向 (图1B) 。扫描电子显微镜图像证实了ACH与各向同性ANF-PVA水凝胶相比具有高取向的纤维网络 (图1C) 。此外,PVA链可以做进一步的化学功能化,使细胞具有生物活性界面或集成多功能生物电子器件 (图1D) 。

图2
在与纤维排列方向平行的方向上,ACH的模量和强度与预拉伸干燥过程中施加的伸长程度密切相关,ACH-80展现出了1.1 GPa的最高弹性模量和 72.1 MPa的机械强度,比各向同性ANF-PVA水凝胶大概分别高65倍和10倍 (图2A)。另一方面,拉伸诱导取向导致ACHs在垂直于纤维取向方向上的强度下降,部分原因是由于刚性纤维对承载的贡献减小 (图2B)。ACHs 的硬度各向异性可以达到80涵盖了生物组织的硬度各向异性范围 (图2C)。值得注意的是,ACH-80的弹性模量和机械强度与天然肌腱相匹配,这是其他模拟肌腱特性的人工合成水凝胶所不能达到的 (图2D)。在ACHs中排列的纤维在垂直于其取向的方向上增强了抗裂纹扩展的能力,导致断裂能高达7333 J/m2 (图2E)。即使在循环延伸率为7.5%的情况下,ACH-80仍能承受高达~39 MPa的最大应力,显示出较高的结构稳定性 (图2F)。

图3
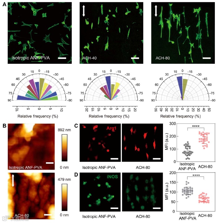
为了促进细胞对ACHs的粘附和机械感应,采用化学功能化方法,将RGD序列修饰在水凝胶上并与细胞膜上的整合素结合,从而促进ACHs上的细胞粘附。研究者发现ACHs可以诱导细胞发生明显的定向,定向程度随着纤维的排列程度增加而增加 (图3A)。原子力显微镜表明了ACHs表面有取向的微沟槽,这可以为细胞取向提供接触引导,也证明了自组装的表面形貌是影响ACHs上细胞取向的主要因素 (图3B)。除此之外,添加ROCK抑制剂Y-27623会大幅度减弱成纤维细胞的取向效果,这证实了细胞和水凝胶界面上的机械感应和机械传导过程对细胞各向异性形态发生的影响。除此之外,ACHs的各向异性特性促进了巨噬细胞的伸长,同时促进了M2生物标志物的表达并且抑制了M1生物标记物的表达。这对未来ACHs进一步应用于可植入式器件具有重要意义(图3C,D)。

图4
最后,他们通过在ACHs上集成柔性生物电子器件来实现多模态生理传感。具体来说,ACHs液体前驱体中PVA链上的羟基能与微加工器件的功能化表面相互作用,经溶剂交换固化后,ANF-PVA水凝胶与转印的电子器件之间形成了稳定的结合 (图4A)。硅片上的电子器件采用蛇形设计赋予其承受高拉伸的能力,以承受形成ACHs所需的预拉伸和干燥处理。有限元分析(FEA)表明,蛇形的器件在50%拉伸过程中的应力分布明显低于其组成材料[如聚酰亚胺(PI)和金]的失效阈值 (图4B, C)。为了展示其传感功能,ACHs上的生物电极阵列用于测试来自皮肤的电生理信号,从而获得高质量的心电图(ECG)和肌电图(EMG)记录 (图4D, E)。基于封装的薄膜电阻的温度传感器即使在水介质中也展现出出色的温度响应 (图4F)。此外,他们设计了一种基于ACHs的离子电导率的应变传感器,可以监测不同振幅和频率的关节运动(图4 G-I)。
论文链接:
https://www.science.org/doi/10.1126/sciadv.ade6973
课题组网页:xulizhi.hku.hk
相关进展
港大徐立之团队《Nat. Commun.》:基于超连接纳米纤维网络的高导电强韧水凝胶
香港大学徐立之课题组《Nat. Commun.》: 基于聚合物纳米纤维超连接网络的超强多功能气凝胶
香港大学仿生材料与生物集成器件研究组招聘博士后研究员、研究助理及招收博士研究生、硕士研究生启事
香港大学徐立之团队《AM》综述:柔性电子与复杂生物组织之间的3D界面
高分子科技原创文章。欢迎个人转发和分享,刊物或媒体如需转载,请联系邮箱:info@polymer.cn
欢迎专家学者提供稿件(论文、项目介绍、新技术、学术交流、单位新闻、参会信息、招聘招生等)至info@polymer.cn,并请注明详细联系信息。高分子科技®会及时推送,并同时发布在中国聚合物网上。
欢迎加入微信群 为满足高分子产学研各界同仁的要求,陆续开通了包括高分子专家学者群在内的几十个专项交流群,也包括高分子产业技术、企业家、博士、研究生、媒体期刊会展协会等群,全覆盖高分子产业或领域。目前汇聚了国内外高校科研院所及企业研发中心的上万名顶尖的专家学者、技术人员及企业家。
申请入群,请先加审核微信号PolymerChina(或长按下方二维码),并请一定注明:高分子+姓名+单位+职称(或学位)+领域(或行业),否则不予受理,资格经过审核后入相关专业群。