
缺血性心脏疾病是全球主要的死因之一,临床发病率高、死亡率高,严重威胁患者生命与生活质量。临床传统治疗手段包括介入、搭桥等血运重建技术,主要针对改善血供以提高心脏功能,对梗死心肌的修复与再生尚缺乏有效手段。针对这一重大临床需求,国际上已开展基于干细胞、生物材料与组织工程策略的心肌修复与再生研究,取得明显进展。然而,心梗微环境(“土壤”)十分复杂,梗死早期出现大量炎性因子、坏死因子并存在缺血、纤维化、电传导阻滞等诸多问题,如不对其进行早期干预,移植干细胞和工程化组织(“种子”)的治疗效果会收到明显限制。
心梗早期炎症微环境中,巨噬细胞扮演了重要角色,大量促炎巨噬细胞的生成进一步加剧了梗死微环境中的炎症反应和心肌凋亡。如何促进在清除微环境中活性氧的同时,进一步调控促炎巨噬细胞向抗炎巨噬细胞的转型极化,对于心肌后期重塑与修复至关重要。军事医学研究院周瑾教授,王常勇教授团队在前期的工作中,利用天然黑色素/海藻酸水凝胶(MNPs/Alg)支架材料通过调控巨噬细胞转型实现了对心梗早期炎症、抗氧化微环境的纠正和调整,并证实了支架材料可以通过调控巨噬细胞实现对心梗的修复(Adv. Sci. 2021,8, 21005)。近期,他们团队进一步针对巨噬细胞转型的调控,通过大量带正电荷的PEI25k的表面钝化策略,设计制备了一种可负载IL4-pDNA的碳点基因纳米载体(CTL4)。CTL4可促进促炎型的M1巨噬细胞极化为抗炎型的M2型巨噬细胞、降低炎症反应,同时可实现原位荧光成像,观察巨噬细胞对CTL4的摄取。此外,该团队进一步设计了基质金属蛋白酶(MMP)响应性的四臂聚乙二醇(MPG)水凝胶。CTL4通过可控制的光聚合过程被封装在MPG网络中制成MPGC4水凝胶递送系统。粘弹性的MPGC4网络由巯基和烯烃的点击反应来交联,其表现出剪切变烯的特性,可以很容易地注射到梗死区,并能打印出各种形状的水凝胶支架。
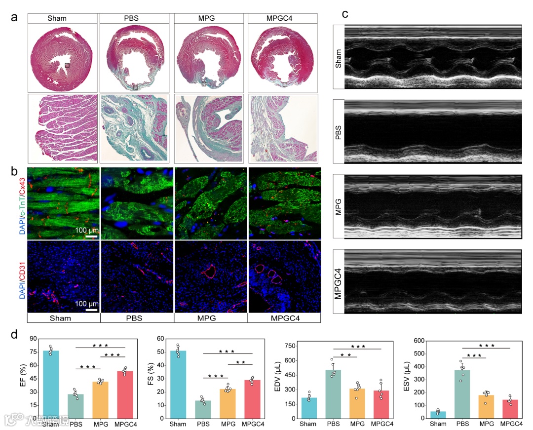
将制备的MPGC4水凝胶注射到大鼠心梗部位,研究发现MPGC4可被心肌梗死后高表达的MMP自动触发,在响应并清除心梗区域的MMPs的同时按需释放CTL4,释放出的CTL4可有效促进梗死早期M1型巨噬细胞向M2型巨噬细胞的转型,起到抗炎的作用,并促进心肌细胞免受炎性因子的损伤,从而保护心肌细胞的活性。进一步利用Masson、免疫组织化学染色、小动物心脏超声等方法综合评价了MPGC4水凝胶递送系统的治疗效果。研究表明,这种功能性的水凝胶递送系统可以增加心梗区域缝隙连接的形成,促进损伤组织血管化,显著降低心梗后的纤维化程度,并伴随左心室壁的厚度显著增加,提高射血分数,有效提升梗死后的心脏功能。

图1. 水凝胶系统MPGC4的制备和使用大鼠梗死模型的体内应用示意图。

图2.碳点的表征与负载IL4-pDNA的性能测试。


该项研究以“A Matrix Metalloproteinase-Responsive Hydrogel System for Modulating the Immune Microenvironment in Myocardial Infarction”为题发表在《Advanced Materials》上。该研究得到国家自然科学基金,国家重点研发计划项目和国家自然科学基金联合基金的支持。该工作是军事医学研究院周瑾,王常勇教授团队近年来在心肌组织工程的研究中取得新进展之一,团队致力于心肌组织工程,神经组织工程和脑机接口等领域的研究。近年来在Advanced Materials,ACS nano,Nano today,Nano Energy,Advacned Science和 Advanced Healthcare Materials等期刊发表多篇相关论文。
文章链接:
https://doi.org/10.1002/adma.202209041
高分子科技原创文章。欢迎个人转发和分享,刊物或媒体如需转载,请联系邮箱:info@polymer.cn
欢迎专家学者提供稿件(论文、项目介绍、新技术、学术交流、单位新闻、参会信息、招聘招生等)至info@polymer.cn,并请注明详细联系信息。高分子科技®会及时推送,并同时发布在中国聚合物网上。
欢迎加入微信群 为满足高分子产学研各界同仁的要求,陆续开通了包括高分子专家学者群在内的几十个专项交流群,也包括高分子产业技术、企业家、博士、研究生、媒体期刊会展协会等群,全覆盖高分子产业或领域。目前汇聚了国内外高校科研院所及企业研发中心的上万名顶尖的专家学者、技术人员及企业家。
申请入群,请先加审核微信号PolymerChina(或长按下方二维码),并请一定注明:高分子+姓名+单位+职称(或学位)+领域(或行业),否则不予受理,资格经过审核后入相关专业群。