
指纹是人体感知最灵敏的皮肤部位,其可拉伸的表面纹理结构不仅有助于物体抓握,也可精准感知所触摸物体的纹理和材质。近年来,可拉伸离子皮肤材料被广泛用于模拟皮肤和指纹的柔性触觉感知功能。与硬质电子皮肤不同,可拉伸离子皮肤用于触觉感知仍存在两个明显的局限性:一是离子皮肤的压力感知灵敏度易产生应变畸变,即被拉伸后对压力的感知信号水平受到明显影响;二是即便被赋予表面纹理,仍缺乏可媲美指纹的精细纹理识别能力,这是因为离子皮肤的柔软表面凹凸易被压力和应变展平,难以有效传递振动信号。如何在不损失离子皮肤本征柔性和可拉伸性的前提下,赋予其触觉感知以应变不敏感性和纹理识别能力,是制约高性能离子皮肤发展的瓶颈难题之一。
东华大学武培怡-孙胜童研究团队近年来致力于仿生离子皮肤的凝聚态结构设计和功能强化:(1)基于两性离子超分子竞争网络开发了应变硬化自修复离子皮肤,提高了材料抵抗拉伸断裂的耐受性(Nat. Commun. 2021, 12, 4082);(2)模拟真实皮肤的可修复纳米纤维复合结构,通过高模量聚氨酯纳米纤维网与低模量离子导电基质复合,提升了离子皮肤抵抗循环裂纹扩展的疲劳耐受性(Nat. Commun. 2022, 13, 4411);(3)基于熵驱动的聚丙烯酸-矿物纳米簇可逆物理吸附相互作用,制备了可强烈热致硬化的离子导电水凝胶,提升了材料抵抗高温破坏的力学耐受性(Angew. Chem. Int. Ed. 2022, 61, e202204960);(4)模拟人体脂肪组织的二元分相复合结构,利用可自发相分离的高粘滞含氟共聚物构筑了兼有高阻尼、高回弹及自修复性能的离子皮肤材料(Adv. Mater. 2023, 35, 2209581)。
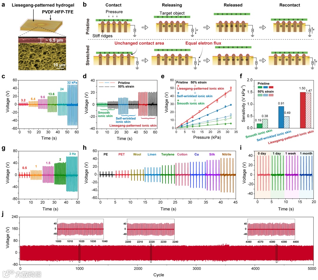
近期,该研究团队注意到,指纹的高灵敏触觉感知能力主要源于周期性凹凸结构的软硬模量差异。指纹上下对称的硬质脊状突作为极好的力学微杠杆,可将触觉振动信号迅速传递给真皮层的触觉感受器。此外,这些硬质脊状突具有更小的拉伸变形量,可确保与所触摸物体的接触面积几乎不变,使指纹压力感知灵敏度免受应变畸变的干扰。受此启发,该研究团队通过反应-扩散介导的非平衡生长过程开发了一种可全面模拟指纹结构和触觉感知功能的美学离子皮肤水凝胶。它具有嵌入弹性水凝胶基质的周期性硬质脊状突,形貌上与真实指纹非常类似。包覆氟橡胶后用作自供电摩擦电触感传感器,即使拉伸至50%应变(人体皮肤的极限拉伸应变),压力感知灵敏度几乎保持不变,并可对所接触物体进行精细纹理识别。进一步与压阻离子凝胶耦合后,还可模拟指纹的多模态动静态压力同步感知功能,极大拓展了离子皮肤在未来柔性触觉感知领域的应用潜力。

该美学离子皮肤水凝胶是通过典型的Liesegang非平衡反应-扩散过程来制备的。具体来说,将高浓度的CuCl2/琼脂水凝胶置于低浓度的K2CrO4/聚丙烯酰胺水凝胶(预拉伸50%,图案化后释放)上,CuCrO4的快速沉淀反应与Cu2+沿凝胶基质的扩散过程达到了微妙的非平衡反应-扩散状态,从而最终形成贯穿整个水凝胶基质的指纹状环形纹理。在此过程中,水凝胶未反应的单体同步聚合,因而即使用酸洗除CuCrO4晶体图案后,表面纹理仍然存在。图案化后的水凝胶可拉伸11.5倍,模量仅34 kPa,且图案随拉伸发生共形变形。微压痕测试表明,富集CuCrO4晶体的脊状突具有较高的模量,因而拉伸过程中纹理高度基本保持不变。

图2. Liesegang非平衡反应-扩散过程制备美学离子皮肤水凝胶
作者选择电负性极低的PVDF-HFP-TFE三元共聚氟橡胶包覆图案化水凝胶用作单电极摩擦电传感器。氟橡胶涂覆保留了图案化水凝胶的表面纹理结构,同时避免水凝胶长时间脱水。为证明具有软硬模量差异的美学离子皮肤的触觉传感优势,作者同时制备了光滑平整的离子皮肤和具有软脊状突的自褶皱离子皮肤作为对比。结果表明,具有软硬模量差异的美学离子皮肤具有最高的压力感知灵敏度(1.50 V kPa-1),且完全不受50%应变的影响,而对比样均存在明显的灵敏度应变畸变。这进一步证实了硬质脊状突的关键作用,即可以保证拉伸变形后与触摸物体的接触面积基本不变。此外,该美学离子皮肤对触摸物体的材质、频率和压力大小均具有较高的分辨能力,长期使用性能保持稳定。

此外,该美学离子皮肤像指纹一样拥有分辨所接触物体纹理特征的能力。作者将离子皮肤传感器触摸不同粗糙度的砂纸,其触摸信号幅度和频率均随粗糙度增大而增大。将离子皮肤结合到机器手上抓取日常生活中的常见物体(如水果)可输出完全不同的电压波形。结合化学计量学—主成分分析(PCA),可对多次触摸信号进行归类识别。

为进一步模拟指纹或皮肤的多模态触觉感知能力,作者将该美学离子皮肤与聚硫辛酸离子凝胶组合,制备了人工耦合触觉传感器。美学离子皮肤利用摩擦电效应可感知动态触摸信号(物体接触和分离过程),而离子凝胶利用压阻效应可实时感知静态压力持久信号。多场景模拟测试显示,该耦合传感器具有稳定的动静态多模态感知能力。

以上研究成果近期以“Non-equilibrium-Growing Aesthetic Ionic Skin for Fingertip-Like Strain-Undisturbed Tactile Sensation and Texture Recognition”为题,发表在《Advanced Materials》(DOI: 10.1002/adma.202300593)上。东华大学化学与化工学院博士研究生乔海燕为文章第一作者,孙胜童研究员和武培怡教授为论文共同通讯作者。
该研究工作得到了国家自然科学基金重大项目、国际(地区)合作与交流项目、面上项目等的资助与支持。
论文链接:
https://doi.org/10.1002/adma.202300593
相关进展
高分子科技原创文章。欢迎个人转发和分享,刊物或媒体如需转载,请联系邮箱:info@polymer.cn
欢迎专家学者提供稿件(论文、项目介绍、新技术、学术交流、单位新闻、参会信息、招聘招生等)至info@polymer.cn,并请注明详细联系信息。高分子科技®会及时推送,并同时发布在中国聚合物网上。
欢迎加入微信群 为满足高分子产学研各界同仁的要求,陆续开通了包括高分子专家学者群在内的几十个专项交流群,也包括高分子产业技术、企业家、博士、研究生、媒体期刊会展协会等群,全覆盖高分子产业或领域。目前汇聚了国内外高校科研院所及企业研发中心的上万名顶尖的专家学者、技术人员及企业家。
申请入群,请先加审核微信号PolymerChina(或长按下方二维码),并请一定注明:高分子+姓名+单位+职称(或学位)+领域(或行业),否则不予受理,资格经过审核后入相关专业群。