
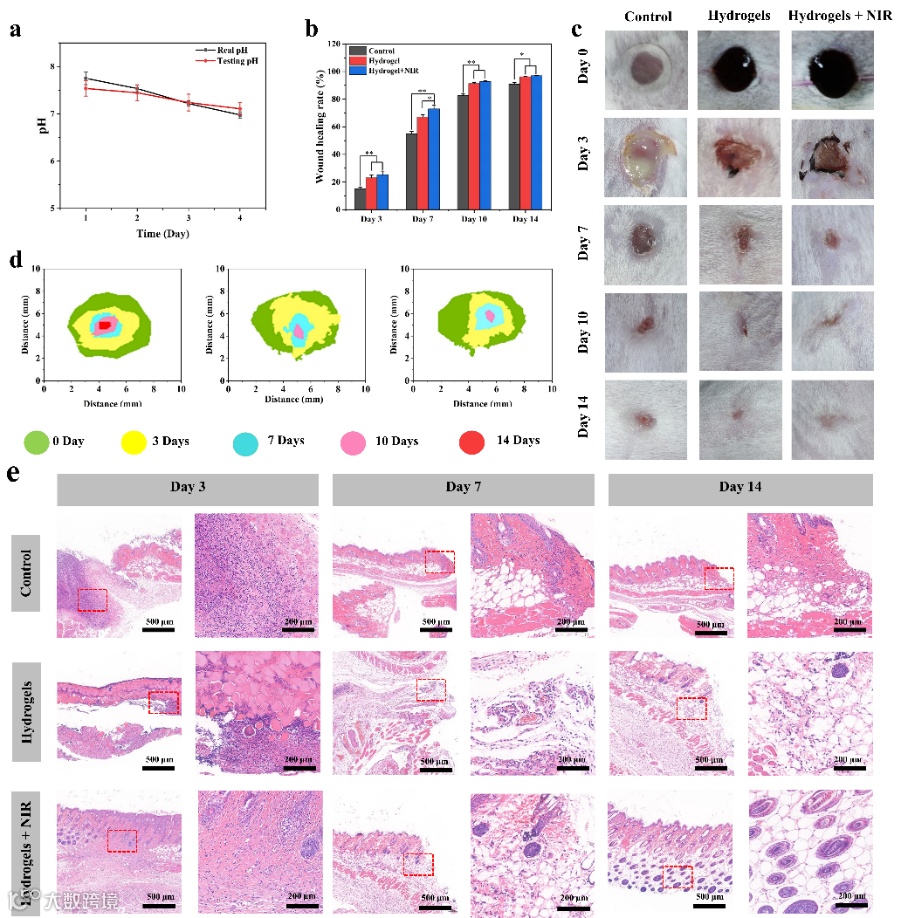
过去几十年来,伤口管理一直是全球医疗系统面临的重大挑战。特别是慢性伤口(如感染性伤口、静脉性腿部溃疡和糖尿病足溃疡)不仅使患者饱受疼苦,而且由于其昂贵的治疗成本,给患者带来了巨大的经济负担。目前,纱布、绷带等在临床上仍广泛用作伤口敷料来治疗伤口,但这些材料需要经常消毒和更换,并且缺乏抗菌特性,这可能会增加伤口愈合过程中感染的风险,延长伤口愈合时间。与此同时,伤口状态的诊断十分重要,这有助于在伤口愈合过程中及时调整治疗方案。在临床中,伤口相关的信息通常通过医护人员的目视检查或者利用相关分析仪器来监测,这不仅操作复杂、价格昂贵,而且缺乏时效性。因此伤口的实时监测和及时治疗仍然存在重大挑战。



原文链接:
https://doi.org/10.1002/adfm.202212803
相关进展
华南理工大学杨晓泉/万芝力团队 ACS AMI:可注射自愈合高粘附活性甘草酸水凝胶促进细菌感染伤口愈合
国科温州研究院杨晨、东华大学倪似愚《ACS AMI》:温和光热辅助含低剂量纳米硒的复合水凝胶促进治疗感染性创面愈合
武理工戴红莲/浙大胡懿郃 ACS Nano:智能捕捉细菌及促进神经血管网络重建的Bio-MOF水凝胶加速感染性创面修复与愈合
西安交大郭保林教授课题组:抗菌导电自愈合超分子水凝胶用于耐药菌感染的运动伤口修复
高分子科技原创文章。欢迎个人转发和分享,刊物或媒体如需转载,请联系邮箱:info@polymer.cn
诚邀投稿
欢迎专家学者提供稿件(论文、项目介绍、新技术、学术交流、单位新闻、参会信息、招聘招生等)至info@polymer.cn,并请注明详细联系信息。高分子科技®会及时推送,并同时发布在中国聚合物网上。
欢迎加入微信群 为满足高分子产学研各界同仁的要求,陆续开通了包括高分子专家学者群在内的几十个专项交流群,也包括高分子产业技术、企业家、博士、研究生、媒体期刊会展协会等群,全覆盖高分子产业或领域。目前汇聚了国内外高校科研院所及企业研发中心的上万名顶尖的专家学者、技术人员及企业家。
申请入群,请先加审核微信号PolymerChina(或长按下方二维码),并请一定注明:高分子+姓名+单位+职称(或学位)+领域(或行业),否则不予受理,资格经过审核后入相关专业群。
点
这里“阅读原文”,查看更多


