导电聚合物水凝胶兼具优良的电学、力学、生物学性能,是开发植入式生物电子界面的理想材料。然而由于其电学-力学性能间的相互矛盾关系,现有导电聚合物水凝胶难以实现高电导率与高拉伸性、强韧性等力学性能的同步集成,限制了其实际应用研发。

近日,MIT赵选贺教授团队和江西科技师范大学卢宝阳教授团队合作报道了一种双连续相导电聚合物水凝胶,在生理环境中同时实现了高电导率(> 11 S cm-1)、可拉伸性(> 400%)和断裂韧性(> 3,300 J m-2),并且适用于多种先进制造技术如3D打印、光刻、静电纺丝等。基于这些优势性能,该团队进一步利用多材料一体化3D打印技术构筑了全水凝胶生物电子界面,并成功在大鼠模型心脏、坐骨神经、脊髓等不同器官上实现长期稳定的电生理记录和刺激。该设计与加工集成策略有助于加深人们对高性能导电水凝胶的理解,为新一代生物电子产品制备及应用提供了更佳的材料选择及技术平台。该工作以“3D printable high-performance conducting polymer hydrogel for all-hydrogel bioelectronic interfaces”为题发表在《Nature Materials》上。
导电水凝胶具有与生物组织类似的独特特性(高含水量、柔软性)和导电性,被认为是传统金属电极的迭代品。与基于导电填料(离子盐、金属或碳纳米材料)制备的导电水凝胶相比,导电聚合物水凝胶具有电导率高、体积电容高、生理环境中稳定性优异、生物相容性更佳等性能优势。然而,当前高性能导电聚合物水凝胶开发仍存在系列挑战,如前期报道通过将非导电水凝胶与导电聚合物复合等手段可有效提升力学性能,却严重降低其电学性能(通常电导率低于0.3 S cm-1);采用增加水凝胶内导电聚合物含量的方法(Pure PEDOT:PSS hydrogels, Nature Communications 2019, 10, 1043)可显著提高电导率,但严重损害其拉伸、韧性等机械性能。此外,现有导电聚合物水凝胶加工制造技术研发相对局限,阻碍了生物电子器件设计开发及其实际应用。
PEDOT:PSS-PU双连续相导电聚合物水凝胶的设计与合成:
为了克服以上问题,该团队提出了双连续相导电聚合物水凝胶(BC-CPH)设计策略,以PEDOT:PSS为电学相、亲水性聚氨酯(PU)为机械相,利用两种物质在水-乙醇体系中的溶解性差异进行相分离调控,在优化条件下制备了PEDOT:PSS-PU双连续相导电聚合物水凝胶。基于电学相和机械相的双连续结构,所获得的BC-CPH同时展现出高电导率(> 11 S cm-1)、高拉伸性(> 400%)以及高断裂韧性(> 3,300 J m-2),有效实现了PEDOT:PSS电学性能与PU力学性能的融合(图 1)。

图1 双连续相导电聚合物水凝胶的设计制备策略
PEDOT:PSS-PU双连续相导电聚合物水凝胶的电学/电化学性能:
BC-CPH的电学、电化学稳定性优异,经过5,000次100%拉伸应变循环后仍然保持高电导率;在超过10,000次充放电循环测试和1,000,000万次双向注入脉冲刺激后仍然保持低阻抗、高电荷存储容量/注入性能(图 2),能够满足生物电子界面的性能需求。

图2 双连续相导电聚合物水凝胶的电学和电化学稳定性
PEDOT:PSS-PU双连续相导电聚合物水凝胶的先进加工技术开发:
作者通过PEDOT:PSS-PU的固含量可有效调控前驱体溶液的粘度,进而可以制备出满足多种先进制造技术的BC-CPH墨水,如旋涂、静电纺丝、光刻和3D打印等(图 3)。通过不同加工技术获得的BC-CPH性能差异较小(图 3b)。流变学可控性使得BC-CPH具有良好的应用前景,并为制造具有复杂结构和高分辨率的BC-CPH器件提供了可能性。

图3 BC-CPH墨水流变学性能调控及加工制造技术开发
植入式全水凝胶生物电极的多材料一体化3D打印及其应用:
视频1. BC-CPH电极多材料3D打印过程
该团队利用不同含水量水凝胶的阻抗性能差异,提出了全水凝胶生物电子界面的新概念。进而以低含水量PU为封装层、BC-CPH为电学功能层、粘附性水凝胶为粘结层,通过一体化多材料3D打印技术实现了全水凝胶生物电极的快速制造(视频 1)。所制备的全水凝胶生物电极表现出类组织的杨氏模量和高含水特性,在生理环境中具有优异的机械稳定性、电学/电化学稳定性(图 4、视频 2)。

图4 BC-CPH全水凝胶生物电极的多材料一体化3D打印及其性能
视频2. 水凝胶生物电子器件粘合到大鼠坐骨神经
植入式全水凝胶生物电极的电生理记录/刺激动物模型论证:
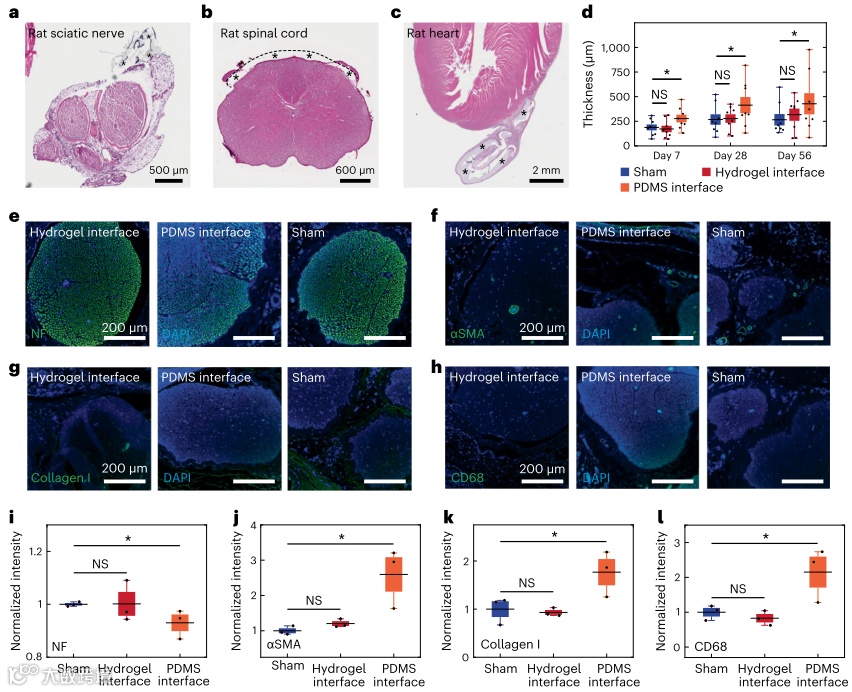
该团队进行了一系列活体研究,评估了植入式全水凝胶生物电极的生物相容性、电生理记录和刺激效果及长期稳定性。结果显示,这些生物电极能够持续、精确记录大鼠活体的心电信号,稳定性优异,且电生理信号随植入时间增长而增强(图 5)。此外,植入式全水凝胶生物电极还可以用于稳定长期的电刺激应用,通过微脉冲刺激坐骨神经和脊髓可以实现相关肌肉和四肢的运动控制,在2个月内稳定性优异(图 5)。

图5 BC-CPH器件体内电生理记录与刺激
体内生物相容性研究结果显示,与传统生物电子器件相比,全水凝胶生物电极由于其类组织特性引起的免疫反应明显降低,周围组织几乎没有炎症或疤痕(图 6)。通过采用全水凝胶生物电子器件替代传统的金属电极,可以最大限度地减少金属电极器件可能带来的并发症和副作用。

图6 BC-CPH体内生物相容性
综上所述,双连续相导电聚合物水凝胶同步展现出高电导率、高可拉伸性、高断裂韧性、高水含量和类似组织的柔软性等优势性能,其设计制备成功克服了传统导电聚合物水凝胶在高导电性和机械强韧性之间的矛盾关系。BC-CPH与多种加工制造技术兼容性好,并可通过多材料一体化3D打印技术实现植入式全水凝胶生物电极的快速制造。BC-CPH的设计开发有助于加深人们对高性能导电水凝胶合理设计的理解,为新一代生物电子产品制备及应用提供了更佳的材料选择和技术平台,有望助推人机融合交互领域的快速发展及商业化进程。
该工作由MIT机械工程系、江西科技师范大学柔性电子创新研究院、上海交通大学机械与动力工程学院共同完成。第一作者是MIT博士后周涛博士(现为宾夕法尼亚州立大学助理教授)和Hyunwoo Yuk博士(现为SanaHeal公司创始人、CTO),通讯作者是麻省理工学院终身教授赵选贺、Hyunwoo Yuk博士以及江西科技师范大学卢宝阳教授,参与作者还包括江西科技师范大学徐景坤教授、硕士生胡法琪和田发娟、MIT博士后吴晶晶、博士生Heejung Roh以及上海交通大学谷国迎教授、博士生沈泽群等。
原文链接:
Tao Zhou#, Hyunwoo Yuk#*, Faqi Hu, Jingjing Wu, Fajuan Tian, Heejung Roh, Zequn Shen, Guoying Gu, Jingkun Xu, Baoyang Lu* & Xuanhe Zhao*. 3D printable high-performance conducting polymer hydrogel for all-hydrogel bioelectronic interfaces. Nat. Mater. 2023, https://doi.org/10.1038/s41563-023-01569-2
相关链接:
Behind the paper:
https://engineeringcommunity.nature.com/posts/conducting-polymer-hydrogel-for-all-hydrogel-bioelectronics
MIT News:
https://news.mit.edu/2023/mit-engineers-develop-soft-metal-free-electrode-0615
相关进展
江西科技师范大学卢宝阳团队《Chem. Eng. J.》:低成本水凝胶烧烫伤急救贴 - 实现快速降温、有效抗炎
上海交大谷国迎教授、江西科技师大卢宝阳教授《Adv. Mater.》:超低迟滞、高可拉伸性导电聚合物水凝胶应变传感器
MIT赵选贺团队《Nat. Commun.》: 首次高精度3D打印导电聚合物
高分子科技原创文章。欢迎个人转发和分享,刊物或媒体如需转载,请联系邮箱:info@polymer.cn
诚邀投稿
欢迎专家学者提供稿件(论文、项目介绍、新技术、学术交流、单位新闻、参会信息、招聘招生等)至info@polymer.cn,并请注明详细联系信息。高分子科技®会及时推送,并同时发布在中国聚合物网上。
欢迎加入微信群 为满足高分子产学研各界同仁的要求,陆续开通了包括高分子专家学者群在内的几十个专项交流群,也包括高分子产业技术、企业家、博士、研究生、媒体期刊会展协会等群,全覆盖高分子产业或领域。目前汇聚了国内外高校科研院所及企业研发中心的上万名顶尖的专家学者、技术人员及企业家。
申请入群,请先加审核微信号PolymerChina(或长按下方二维码),并请一定注明:高分子+姓名+单位+职称(或学位)+领域(或行业),否则不予受理,资格经过审核后入相关专业群。
点
这里“阅读原文”,查看更多


