
癌症病人的死亡90%以上都是由肿瘤转移引起的。因此,肿瘤转移灶的及早发现,对于提高癌症病人的生存率极为重要。现有检测转移瘤的探针以及造影剂以直接追踪肿瘤细胞为主。然而,最近的临床及生物学研究表明,肿瘤相关巨噬细胞(tumor-associated macrophages, TAMs)与肿瘤的转移密切相关,尤其是早期转移[1]。肿瘤相关巨噬细胞包括促瘤的M2型和抑瘤的M1型。其中,M2型巨噬细胞不仅可以重塑基质帮助肿瘤生长,而且可以帮助肿瘤细胞逃避免疫系统的杀伤[2]。M2型巨噬细胞的迁移可能早于肿瘤细胞的转移。因此,相比于检测肿瘤细胞本身,追踪M2型巨噬细胞的迁移可能会更早地发现转移的肿瘤病灶。同时,M2型巨噬细胞极化成M1型时会分泌NO,为检测M2型巨噬细胞极化提供了检测信号。
浙江大学化学工程与生物工程学院、杭州国际科创中心的唐建斌教授团队提出了一种通过追踪M2型巨噬细胞极化实现早期转移瘤高灵敏度检测的全新策略,首次在动物活体层面可视化地揭示了M2型巨噬细胞在肿瘤早期转移中的关键作用。该研究成果以“Highly Sensitive Imaging of Tumor Metastasis Based on the Targeting and Polarization of M2-like Macrophages”为题发表在《Journal of the American Chemical Society》上。
该团队设计了一种M2型巨噬细胞靶向的NO响应纳米探针(NRP@M-PHCQ,图1),它由包含甘露糖和羟氯喹的两亲性嵌段共聚物(M-PHCQ)和NO响应型NIR-II荧光探针(NRP)组成。NRP@M-PHCQ进入肿瘤组织后,其甘露糖结构可高效靶向M2型巨噬细胞的甘露糖受体,而羟氯喹部分发挥其将M2型巨噬细胞极化为M1型的作用,促进NO的分泌,特异性地点亮NO响应的NIR-II荧光探针,实现对M2型巨噬细胞极化过程的影像追踪。

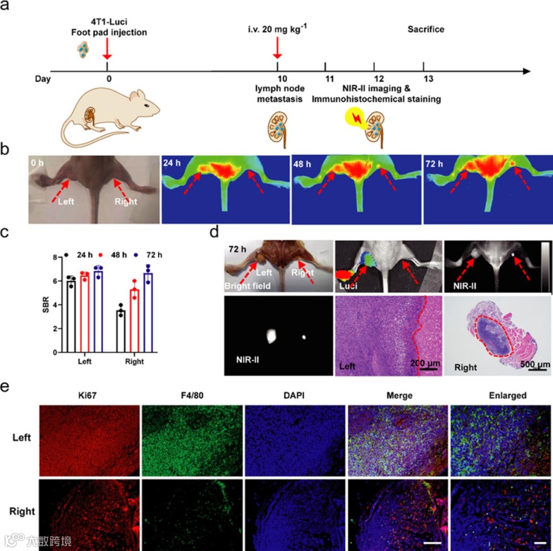
图1. 纳米探针NRP@M-PHCQ的制备方法及作用机制示意图。
通过M2型巨噬细胞靶向极化这一策略,作者不仅实现了原位皮下瘤的高信噪比成像,而且在淋巴结转移瘤与肺转移瘤模型中,均取得了很好的成像效果。其中,在小鼠淋巴结转移瘤模型中,基于NRP@M-PHCQ的荧光成像在癌细胞Luci自发荧光成像检测不到情况下,检测到了远端淋巴结转移瘤(图1);而在肺转移瘤模型中,利用该探针可以清晰的识别出转移病灶,具有指导临床手术的潜力(图2)。


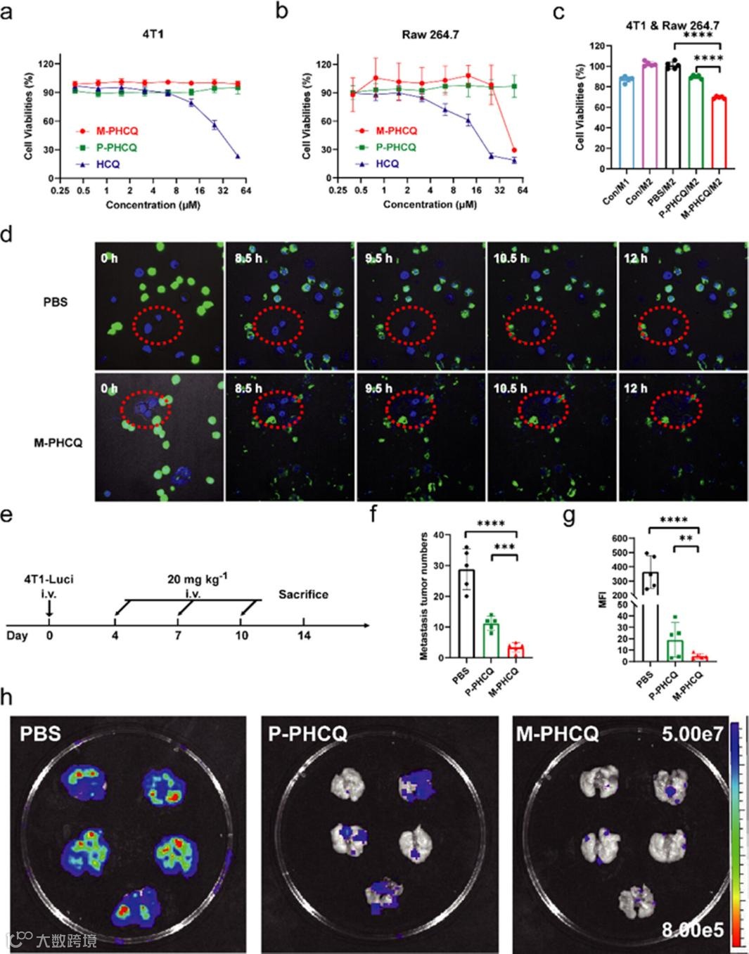
另外,聚合物M-PHCQ可以将M2型巨噬细胞极化为M1型巨噬细胞,杀伤肿瘤细胞。因此,在小鼠肺转移瘤模型中,M-PHCQ几乎完全抑制了肺转移瘤的进展(图4)。

总之,该工作提出了一种通过追踪M2型巨噬细胞极化实现早期转移瘤高灵敏度检测的全新策略。通过靶向与极化的结合,提高了探针对M2型巨噬细胞检测的灵敏度,并首次在动物活体上动态观察到了M2型巨噬细胞与肿瘤转移的关联,为肿瘤转移的检测和治疗提供了新的思路。
https://pubs.acs.org/doi/full/10.1021/jacs.2c13218
[1] Casanova-Acebes, M.; Dalla, E.; Leader, A. M.; LeBerichel, J.; Nikolic, J.; Morales, B. M.; Brown, M.; Chang, C.; Troncoso, L.; Chen, S. T.; Perona, A. S.; Park, M. D.; Tabachnikova, A.; Dhainaut, M.; Hamon, P.; Maier, B.; Sawai, C. M.; Pascual, E. A.; Schober, M.; Brown, B. D.; Reizis, B.; Marron, T.; Kenigsberg, E.; Moussion, C.; Benaroch, P.; Ghiso, J. A. A.; Merad, M. Tissue-resident macrophages provide a pro-tumorigenic niche to early NSCLC cells. Nature 2021, 595, 578-584.
[2] Qiu, N. S.; Wang, G. W.; Wang, J. Q.; Zhou, Q.; Guo, M. Y.; Wang, Y. L.; Hu, X. H.; Zhou, H. G.; Bai, R.; You, M.; Zhang, Z.; Chen, C. Y.; Liu, Y.; Shen, Y. Q. Tumor-associated macrophage and tumor-cell dually transfecting polyplexes for efficient interleukin-12 cancer gene therapy. Adv. Mater. 2021, 33, 2006189.
相关进展
中科院化学所宋延林研究员团队《ACS Nano》:印刷异质结构可见-近红外光电探测器用于胶质瘤诊断
ACCOUNTS CHEM RES 封面论文:“ 纳米-生物系统交互作用:从肿瘤纳米药物到癌症的早期诊断”
四川大学王云兵教授团队《Adv. Mater.》:级联响应纳米颗粒用于动脉粥样硬化靶向光声诊断和多功能治疗
河北工大胡宁、赵丽滨和王子莹研究团队《Nano Energy》:多功能无线可穿戴传感系统用于睡眠呼吸暂停综合征诊断呼吸信号采集
高分子科技原创文章。欢迎个人转发和分享,刊物或媒体如需转载,请联系邮箱:info@polymer.cn
欢迎专家学者提供稿件(论文、项目介绍、新技术、学术交流、单位新闻、参会信息、招聘招生等)至info@polymer.cn,并请注明详细联系信息。高分子科技®会及时推送,并同时发布在中国聚合物网上。
欢迎加入微信群 为满足高分子产学研各界同仁的要求,陆续开通了包括高分子专家学者群在内的几十个专项交流群,也包括高分子产业技术、企业家、博士、研究生、媒体期刊会展协会等群,全覆盖高分子产业或领域。目前汇聚了国内外高校科研院所及企业研发中心的上万名顶尖的专家学者、技术人员及企业家。
申请入群,请先加审核微信号PolymerChina(或长按下方二维码),并请一定注明:高分子+姓名+单位+职称(或学位)+领域(或行业),否则不予受理,资格经过审核后入相关专业群。