
癌症已成为严重危害人类健康的重大公共卫生问题。目前,在癌症诊断和治疗方面,仍然面临巨大挑战。荧光成像(FLI)技术作为一种新兴的成像方式,由于其操作简单、灵敏度高等优点,在临床诊断中显示出巨大的应用前景。具有长波发射的近红外二区(NIR-II)材料可实现深层组织穿透、高空间分辨率及高信噪比的荧光成像。然而,这些NIR-II发光系统通常需要引入大而复杂的π共轭骨架来延长吸收及发射波长,合成难度高且易引起聚集引起的淬灭(ACQ)现象。相比之下,具有聚集诱导发光(aggregation-induced emission, AIE)特性的供体-受体(D-A)型扭曲结构的体系不仅可以拓宽吸收和发射,还能获得高效的发光,以实现深部、高空间分辨率的荧光成像。遗憾的是,由于AIE体系通常以扭曲的结构存在,且包含诸多转子,导致其吸收率较低,进而制约了其发光效率和依赖非辐射衰减途径的光疗效果。因此,迫切需要开发一种新的策略来解决AIEgens低吸收率的问题,这也是目前新材料开发中普遍存在的挑战。
近日,唐本忠院士、南医大郑磊教授团队张静教授及西安交大徐峰教授团队靳国瑞教授等人发展了一种简单但有效的策略,通过引入一价金(Au(I))单元,可以有效地提升AIE配体的吸收效率。由于光吸收效率根本上的提升,所设计的近红外二区材料TBTP-Au相比于单纯的TBTP配体显示出更强的NIR-II(1220 nm)发光和更高的光热转换效率。制备的肿瘤靶向性TBTP-Au-cRGD纳米颗粒在体内实现了特异性的NIR-II肿瘤成像及化疗-光热疗法协同的高效抗肿瘤治疗(图1)。这项工作为构建高吸收发光材料提供了一种简单、有效的策略,并展示了Au(I)-AIEgens作为多功能诊疗剂的潜力。相关工作以“A New Strategy to Elevate Absorptivity of AIEgens for Intensified NIR-II Emission and Synergized Multimodality Therapy”为题,发表在Advanced Materials上。

(1) 通过简单地将五氟苯金(I)单元引入到AIEgen配体中,由于金(I)的重原子效应和五氟苯金的强吸电子效应,可以显著提升原有的AIEgen配体的吸收率。如图2A所示,作者通过三组体系验证了这一结论,引入五氟苯金(I)单元后AIEgens的摩尔消光系数得到了提高了1.4 - 1.8倍的提升。其中,具有NIR-II发射的TBTP-Au由于吸收率根本上的提升,其NIR-II区域的荧光量子产率相比于单纯的配体TBTP得到了近1.8倍的提升,且光热转换效率提升了2.2倍。因而这种简单而有效的策略将为提升发光材料的吸收率提供了一条新的途径。

(2)为了更好的将目标金配合物TBTP-Au应用于活体靶向成像和抗癌治疗,作者制备了具有高肿瘤特异性的TBTP Au-cRGD 纳米粒子(图3A)。由于TBTP-Au自身较高的光热转换效率以及Au(I)特异性的肿瘤抑制性能(Angew. Chem., Int. Ed. 2020, 59, 7097),制备的TBTP Au-cRGD 纳米粒子通过光热治疗(PTT)协同化疗途径在细胞水平表现出较好的肿瘤靶向性及抗肿瘤性能(图4)。

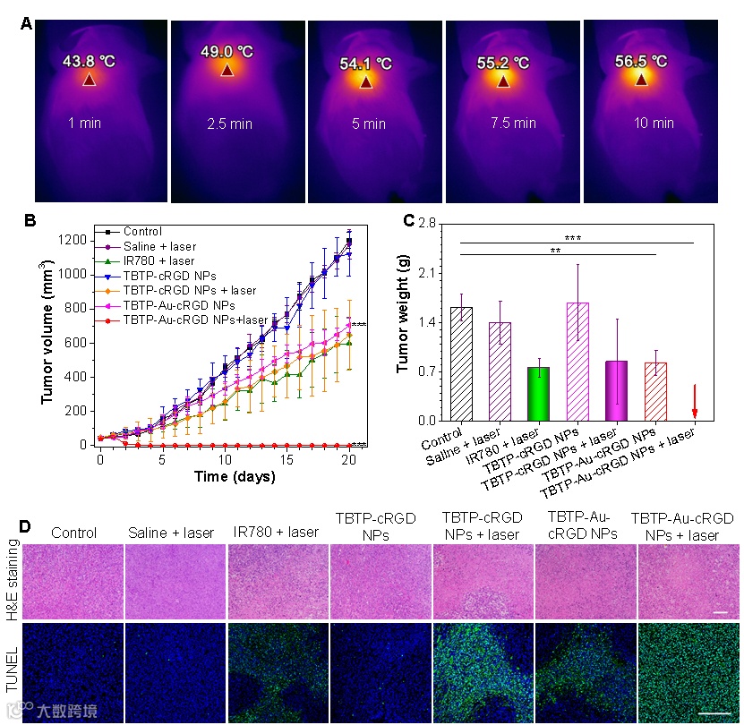
图3 TBTP-Au-cRGD NPs的制备及光热转换效率表征

图4 细胞水平检测TBTP-Au-cRGD NPs的肿瘤治疗效果
(3)在相同浓度下TBTP-Au-cRGD NPs的NIR-II荧光强度远高于配体TBTP-cRGD NPs的荧光强度(图5A)。将TBTP Au-cRGD NPs通过尾静脉注射,在1000n m LP下对小鼠的背侧身体和后肢进行成像,其动脉、静脉和毛细血管都清晰可见,从而提供血液循环系统的精确映射(图5B、5C)。并且在4T1荷瘤小鼠模型进行尾静脉注射后, TBTP-Au-cRGD NPs可以在肿瘤部位靶向富集实现肿瘤组织的长时间成像。成像结果证明了TBTP-Au-cRGD NPs优异的NIR-II成像性能和显著的肿瘤特异性,这使得TBTP-Au在NIR-II成像引导的癌症治疗中具有巨大的应用潜力。

图5. TBTP-Au-cRGD NPs近红外二区成像
(4)进一步体内实验也证明了TBTP Au-cRGD NPs通过化疗协同PTT发挥高效的抗癌作用(图6)。使用4T1荷瘤小鼠进行抑瘤实验,尾静脉注射TBTP Au cRGD NPs后,随着照射时间的延长,肿瘤部位的温度从37°C升高到56°C,表明TBTP Au-cRGD NPs可以有效地在肿瘤部位积聚,并产生肿瘤热疗所需的足够热量,化疗和PTT的协同作用起到完全消融肿瘤的作用。

图6 TBTP-Au-cRGD NPs在体肿瘤治疗效果
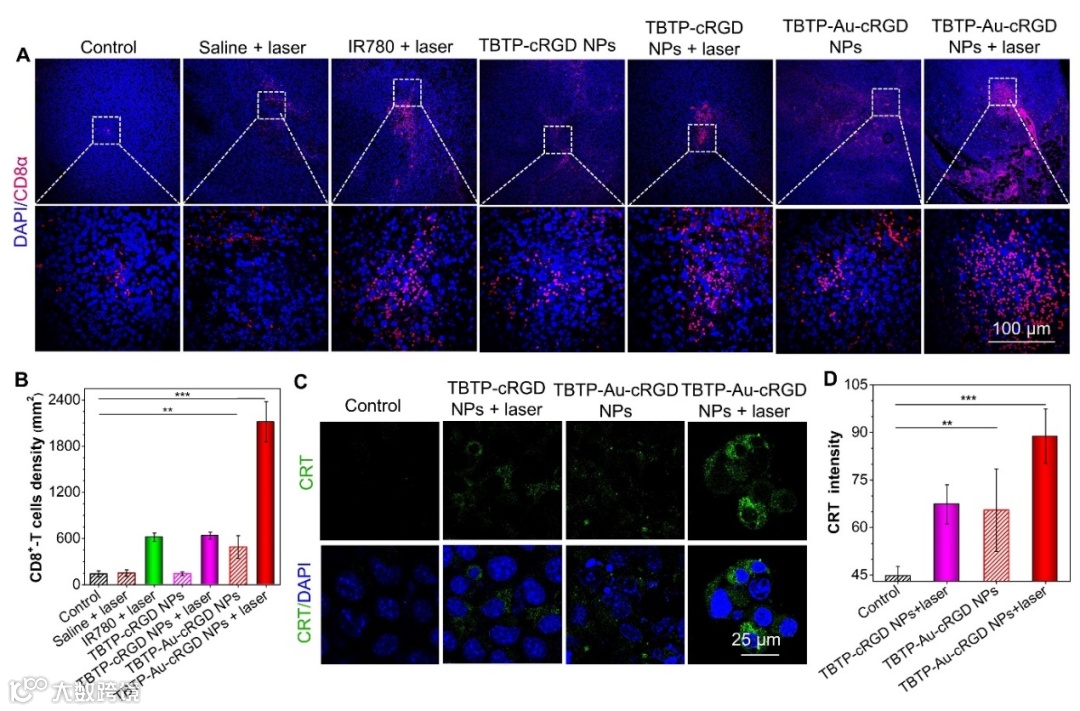
(5)理想的癌症治疗不仅要根除原发性肿瘤,还要通过激活免疫系统诱导系统性抗肿瘤免疫,以控制转移性肿瘤,防止肿瘤复发。评估了不同组肿瘤组织切片中免疫细胞的百分比以及细胞水平免疫原性死亡的标志物(图7)。结果表明,TBTP-Au-cRGD NPs诱导的化疗和PTT协同治疗触发了小鼠的免疫反应,巩固了TBTP-Au cRGD NP的高效抗癌作用。

图7 TBTP-Au-cRGD NPs引发免疫效应
以上成果近期发表在Advanced Materials上,文章第一作者为南方医科大学南方医院的张静教授以及西安交通大学的刘文靖、柳杨静同学,通讯作者为香港中文大学(深圳)的唐本忠院士、西安交通大学的徐峰教授、靳国瑞教授和南方医科大学南方医院的郑磊教授。该工作的完成还要感谢香港科技大学的张鉴于博士、西南大学的高鹏飞教授等人的帮助。
南方医科大学南方医院郑磊团队张静教授等人长期致力于新型Au(I)-AIEgens的开发及生物医学应用研究。前期工作中已开发了一系列新型一价金AIE配合物(J. Am. Chem. Soc. 2020, 142, 14608;ACS Nano 2019, 13 (3), 3618;Aggregate 2022, 4, e252;J. Mater. Chem. C 2020, 8 (3), 894),并实现了肿瘤诊疗应用(Angew. Chem., Int. Ed. 2020, 59, 7097;Adv. Sci. 2023, 10, 2206333;Adv. Funct. Mater. 2022, 32, 2108199;ACS Nano 2021, 15, 9176;Materials Today, 2022, 61, 117)。该工作是继前期研究的又一新发现。
西安交通大学徐峰团队靳国瑞教授致力于新型分子影像材料与纳米药物的设计、制备与生物医学应用。目前研究主要集中在控制释放气体信号分子供体开发及生物应用研究。针对干细胞促进组织再生机理不清楚和癌症诊疗等临床问题取得了一系列具有转化潜力的科研成果。科研成果在多个国际知名杂志如Advanced Materials, Chemical Reviews(ESI高被引论文),Chemical Society Reviews(ESI高被引论文),Advanced Functional Materials,Biomaterials,Theranostics等上发表高水平专业文章40余篇,H因子28。
原文链接
https://onlinelibrary.wiley.com/doi/10.1002/adma.202306616
相关进展
高分子科技原创文章。欢迎个人转发和分享,刊物或媒体如需转载,请联系邮箱:info@polymer.cn
欢迎专家学者提供稿件(论文、项目介绍、新技术、学术交流、单位新闻、参会信息、招聘招生等)至info@polymer.cn,并请注明详细联系信息。高分子科技®会及时推送,并同时发布在中国聚合物网上。
欢迎加入微信群 为满足高分子产学研各界同仁的要求,陆续开通了包括高分子专家学者群在内的几十个专项交流群,也包括高分子产业技术、企业家、博士、研究生、媒体期刊会展协会等群,全覆盖高分子产业或领域。目前汇聚了国内外高校科研院所及企业研发中心的上万名顶尖的专家学者、技术人员及企业家。
申请入群,请先加审核微信号PolymerChina(或长按下方二维码),并请一定注明:高分子+姓名+单位+职称(或学位)+领域(或行业),否则不予受理,资格经过审核后入相关专业群。