
海洋生物污损是海洋工程材料服役中面临的世纪性难题,开发无毒高效的防污涂层事关能源、环境、国防等国家重大需求,但是现阶段的防污涂层由于较差的机械性能和短效被动杀菌机制不可避免地发生二次生物污损以及更严重的微生物腐蚀。
近日,东北大学材料科学与工程学院徐大可教授团队针对上述问题,受珍珠母不定形/结晶异质结构的启发,开发一种由生物基聚合物水凝胶和致密有机金属框架材料(MOFs)协同组装的稳定坚韧的海洋防污防腐涂层。多尺度高密度交联网络有效提高涂层强度和韧性等力学性能,而且可不受基底的材质和形貌的限制而稳定涂覆在金属、玻璃、橡胶,塑料等各种材料表面。更重要的是,由于MOF材料本征多孔特性,这种仿生涂层可作为杀菌剂、缓蚀剂等的多功能负载平台,呈现出基于智能金属离子或药物释放的主动防御行为,实现对于包括蛋白质、细菌、藻类在内海洋污损生物的广谱防污,并有效抑制金属材料的微生物腐蚀过程。该研究成功开发了一种新型高强MOF基涂层的制备策略,并为海洋防污与海洋防腐的协同设计提供了独特见解。相关内容以“Nacre-Inspired Metal-Organic Framework Coatings Reinforced by Multiscale Hierarchical Crosslinking for Integrated Antifouling and Anti-Microbial Corrosion”为题发表于国际权威期刊《Advanced Functional Materials》。东北大学材料学院博士生于智群和青年教师李祥宇为共同第一作者,通讯作者为徐大可教授,东北大学为第一完成单位。

图1. 珍珠母启发的MOF基海洋防污防腐涂层:a) 由无定型水凝胶和结晶MOF构成的高度有序微结构;b) 涂层防污耐微生物腐蚀工作原理。

图2. 涂层的制备与结构表征:a) 水凝胶锚定MOF生长过程;b-d) 制备过程表面微观形貌变化;e-g) 水凝胶层和MOF基涂层的XRD谱图、XPS谱图和FTIR谱图。

图3. 涂层的力学性能:a-b) 不同CMC含量水凝胶的应力-应变曲线和对应强度;c-e) 不同PEI含量水凝胶的Zeta电位、浸润性与保水能力;f) 涂层与基底间的粘合力;g-h) 不同基底材料及复杂曲率表面的涂层生长。

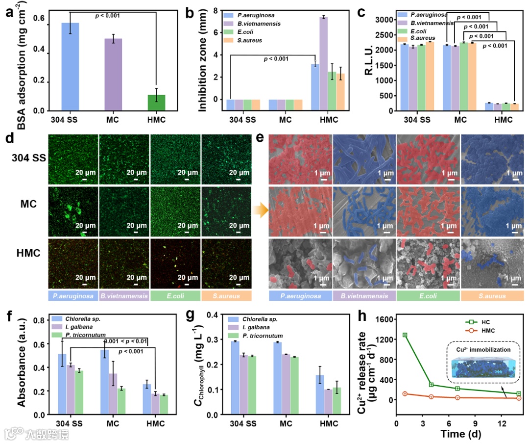
图4. 涂层的防污性能:a) 抗蛋白质粘附性能;b-e) 普适抗菌性能;f-g) 抗藻性能;e) 铜离子释放速率。

图5. 涂层的耐微生物腐蚀性能:a) 铜离子pH响应释放行为;b-c) 电化学阻抗谱表征;d-f) 海洋微生物环境下材料表面的最大点蚀深度。

图6. 涂层的载药性能:a) 载药过程示意图;b) 涂层BET吸附曲线;c-d) 涂层载药效率与载药量优化;e-f) 增强的防污防腐性能;g) 现有海洋防污涂层性能比较。
以上工作获得了国家重点研发计划、国家自然科学基金重点项目、中国博士后创新人才支持计划项目、中国博士后科学基金面上项目、辽宁省自然科学基金科研启动项目和中央高校基本科研业务项目的支持。
原文链接:
https://onlinelibrary.wiley.com/doi/10.1002/adfm.202305995
相关进展
陕师大杨鹏教授课题组《Nat. Sustain.》:用于织物防污的可持续聚合物涂层
华中大柳林教授团队 ACS AMI:防腐防污功能一体化水凝胶改性铁基非晶涂层
江苏科技大学郭峰/施伟龙 POC:聚苯胺/石墨相氮化碳复合涂层实现高效防腐及防污性能
浙工大冯杰/张静团队《ACS AMI》:聚合基材上的“自防御”防污两性离子水凝胶涂层
高分子科技原创文章。欢迎个人转发和分享,刊物或媒体如需转载,请联系邮箱:info@polymer.cn
欢迎专家学者提供稿件(论文、项目介绍、新技术、学术交流、单位新闻、参会信息、招聘招生等)至info@polymer.cn,并请注明详细联系信息。高分子科技®会及时推送,并同时发布在中国聚合物网上。
欢迎加入微信群 为满足高分子产学研各界同仁的要求,陆续开通了包括高分子专家学者群在内的几十个专项交流群,也包括高分子产业技术、企业家、博士、研究生、媒体期刊会展协会等群,全覆盖高分子产业或领域。目前汇聚了国内外高校科研院所及企业研发中心的上万名顶尖的专家学者、技术人员及企业家。
申请入群,请先加审核微信号PolymerChina(或长按下方二维码),并请一定注明:高分子+姓名+单位+职称(或学位)+领域(或行业),否则不予受理,资格经过审核后入相关专业群。