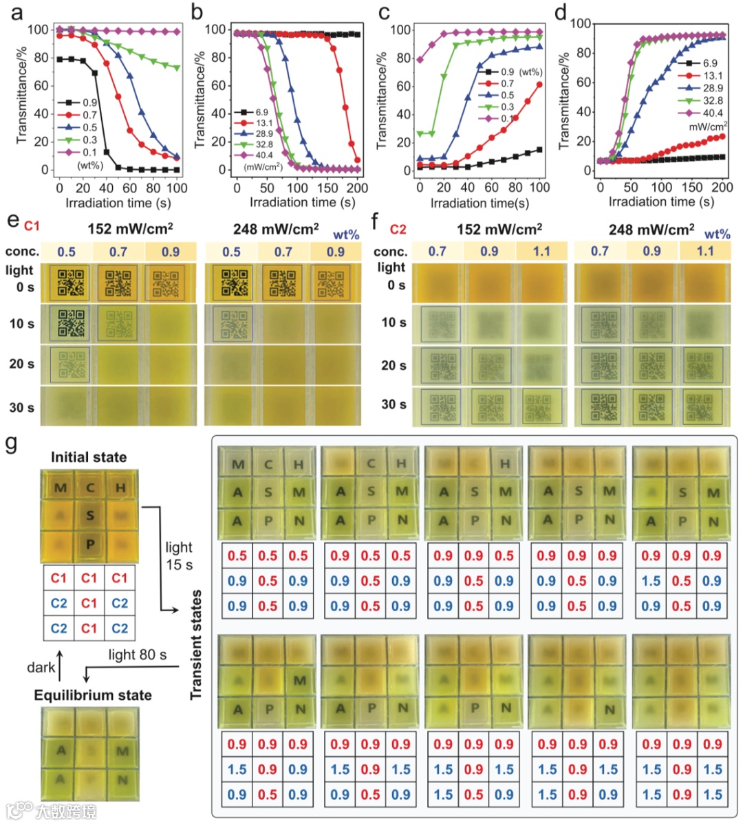
相变行为是自然界普遍存在的一种现象,广泛发生在生命系统的微观及宏观尺度上,从而赋予生物体一系列特定的结构和功能。受此启发,人们尝试利用相分离的合理设计,进而开发人工合成相变材料和功能系统,成功实现了自组装和催化反应等过程的时空控制、凝胶等软材料的力学增强、以及仿生结构色的性能调控等诸多功能。人工合成聚合物因具有分子量可设计性和结构灵活性,成为构建仿生相变材料的重要选择之一。近年来,高临界溶液温度(UCST)聚合物因其特有的温敏相变特性而备受关注,目前人们已经能够通过控制聚合物链之间相互作用力进而调节UCST聚合物的相变行为,然而相变过程通常是单向的,缺乏类似生命系统的动态适应性。因此,开发动态调节聚合物原位相变行为的新策略成为高分子相变材料领域新的挑战之一。




论文链接:
https://onlinelibrary.wiley.com/doi/10.1002/adfm.202307332
相关进展
中国科大李闯教授 Chem. Mater.:分子光异构化驱动的宏观bisazo水凝胶致动器
华南师大张振、浙理工李营战 ACS SCE:化害为利!牛粪中提取木质纤维素纳米颗粒为Pickering乳化剂制备相变微胶囊
重庆市中医院余柯晓/重庆医大梁冰 Mater. Design:相变型仿生骨磁体高效靶向聚集磁性纳米微球介导磁热驱动靶向化疗骨肉瘤
浙大邹俊教授课题组 NSR:一种具有形状锁定和可调蓄能的相变机械超材料
高分子科技原创文章。欢迎个人转发和分享,刊物或媒体如需转载,请联系邮箱:info@polymer.cn
诚邀投稿
欢迎专家学者提供稿件(论文、项目介绍、新技术、学术交流、单位新闻、参会信息、招聘招生等)至info@polymer.cn,并请注明详细联系信息。高分子科技®会及时推送,并同时发布在中国聚合物网上。
欢迎加入微信群 为满足高分子产学研各界同仁的要求,陆续开通了包括高分子专家学者群在内的几十个专项交流群,也包括高分子产业技术、企业家、博士、研究生、媒体期刊会展协会等群,全覆盖高分子产业或领域。目前汇聚了国内外高校科研院所及企业研发中心的上万名顶尖的专家学者、技术人员及企业家。
申请入群,请先加审核微信号PolymerChina(或长按下方二维码),并请一定注明:高分子+姓名+单位+职称(或学位)+领域(或行业),否则不予受理,资格经过审核后入相关专业群。
点
这里“阅读原文”,查看更多


