

生物体内无时无刻不进行着各种各样的化学反应,例如,生物合成多糖、蛋白质和核酸,这不仅构成了生物体所需的各种基本成分,也赋予了生物体各种功能,并调节了生命进程。截止目前,已经有一些外源性化学反应成功在体内发生,例如利用点击反应,转移氢化,脱除保护基等实现生物体内合成荧光探针,活性药物。聚合反应是一种合成多种多样,易于调控大分子化合物的普遍方法,可以为科学家理解,分析和调节细胞性能提供无限可能。目前有一些基于超分子和共价的聚合反应已在生命体内发生,创造了多种功能并调节生物反应。在生物体中实现人工聚合反应面临着一些实际困难:1)通常需要运输高浓度的底物;2)生物体内普遍存在的活性物质和代谢产物可能会抑制聚合过程;3)多数聚合反应需要额外的刺激来激活,例如紫外光,金属离子等;4)目前体内合成的聚合物功能还比较有限。

图 1. 生物体内聚合反应示例及利用纳米隔室受限策略在生物体中成功实现外源性光聚合及内源性氧化聚合的示意图。
针对这些问题,华南理工大学生物科学与工程学院朱伟教授、南方科技大学余沛源教授和新加坡南洋理工大学赵彦利教授共同设计利用纳米隔室受限策略在生物体中成功实现多种聚合反应的发生(图1)。纳米隔室提供了一种受限的环境,使得单体在腔体内具有较高的局部浓度,提高了单体碰撞的效率,可以避免加入高浓度的单体,从而降低单体的潜在毒性。纳米隔室也为单体创造了一个隐秘的环境,可以降低活性物质对于聚合反应的影响,利于多种聚合反应在体内发生。
以外源性的光聚合反应为例,苯乙烯磺酸钠(NaSS)在光引发剂的存在下,随着光照时间的延长,光聚合反应发生,荧光强度增强。当利用囊泡包载NaSS和光引发剂后,其聚合反应速度增加了2.7倍。分别将有囊泡和没有囊泡的NaSS加入到4T1细胞中,孵育4小时后进行光照,发现有囊泡组的荧光强度增加倍数为无囊泡组荧光强度增加倍数的2.9倍,说明了纳米隔室对于细胞内聚合有有益作用(图2)。

图 2. 纳米隔室受限策略介导的外源性光聚合反应。
利用外源性刺激(如金属离子,光,热等)来实现体内聚合在实际应用中多有受限,内源性信号(如过氧化氢,低pH,各种酶类)则表现出了极大潜力。利用囊泡包载辣根过氧化物酶(HRP)和苯胺类似物,可以实现过氧化氢响应的内源性聚合(图3)。研究发现,对于不同的苯胺类似物,在囊泡协助下的聚合反应速率明显高于没有囊泡的聚合反应速率。同时,当添加新鲜的细胞上清作为干扰物时,有囊泡的聚合反应保留了更高的反应速率,证实了纳米隔室为单体提供了一种受限和隔离的环境,增强了聚合反应速率,也提供了一个更稳定的聚合环境。

图 3. 纳米隔室受限策略介导的内源性氧化聚合反应。
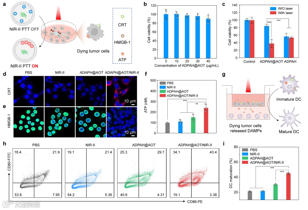
在这些底物中,ADPAH@AOT在响应H2O2后在近红外二区(NIR-II)表现出了明显的吸收,进一步的研究发现,其具有较好的NIR-II的光热和光声性能。通过与肿瘤细胞孵育,发现其可以诱导肿瘤细胞免疫原性死亡(ICD),促进树突状细胞熟化,激活免疫反应(图4)。由于肿瘤处有过表达的H2O2,使得该体系有潜力作为可激活的NIR-II光热免疫治疗。进一步地,在菠萝蛋白酶降解肿瘤细胞外基质的协助下,ADPAH@AOT在小鼠体内促进了ICD效应,促进了树突状细胞的成熟,进一步增加了T细胞的浸润,增强了免疫响应,其不仅清除了原位瘤,也进一步的抑制了远端瘤,获得了有效的光热免疫治疗效果(图5)。

图 4. ADPAH@AOT激活免疫原性死亡及促进树突状细胞成熟的表征。

图 5. ADPAH@AOT响应肿瘤处H2O2聚合反应的发生及其激活光热免疫治疗的表征。
以上相关成果以“Nanocompartment-confined polymerization in living systems”为题发表于《Nature Communications》上,该论文第一作者为新加坡南洋理工大学博士后陈韵,通讯作者为华南理工大学生物科学与工程学院朱伟教授,南方科技大学余沛源教授和新加坡南洋理工大学赵彦利教授。该研究得到了国家自然科学基金等项目支持。
原文链接:
https://www.nature.com/articles/s41467-023-40935-1
相关进展
高分子科技原创文章。欢迎个人转发和分享,刊物或媒体如需转载,请联系邮箱:info@polymer.cn
欢迎专家学者提供稿件(论文、项目介绍、新技术、学术交流、单位新闻、参会信息、招聘招生等)至info@polymer.cn,并请注明详细联系信息。高分子科技®会及时推送,并同时发布在中国聚合物网上。
欢迎加入微信群 为满足高分子产学研各界同仁的要求,陆续开通了包括高分子专家学者群在内的几十个专项交流群,也包括高分子产业技术、企业家、博士、研究生、媒体期刊会展协会等群,全覆盖高分子产业或领域。目前汇聚了国内外高校科研院所及企业研发中心的上万名顶尖的专家学者、技术人员及企业家。
申请入群,请先加审核微信号PolymerChina (或长按下方二维码),并请一定注明:高分子+姓名+单位+职称(或学位)+领域(或行业),否则不予受理,资格经过审核后入相关专业群。