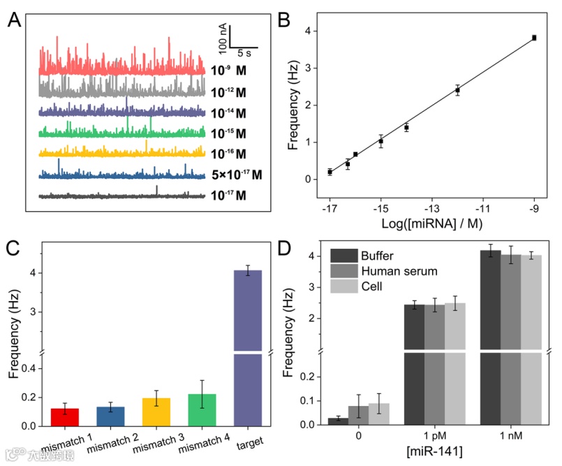
纳米碰撞电化学可以以简单、快速、高通量的方式实现生物偶联与生物分子识别,近年来在分析各种单一生物待测物方面取得了重要进展。然而,由于纳米颗粒在电极表面的有效碰撞频率较低,基于该技术的传感策略灵敏度需要进一步提升,迫切需要探索有效的信号放大策略。




原文链接:
https://pubs.acs.org/doi/full/10.1021/acs.nanolett.3c03448
相关进展
仰大勇团队 PNAS:DNA水凝胶分离外泌体,应用于重大疾病检测和治疗
清华刘冬生教授与合作者 JACS: 一种强有力的DNA超分子水凝胶类细胞外基质工具
深圳大学董海峰教授团队 ACS Nano:皮肤间质液MicroRNA快采及灵敏检测DNA水凝胶微针
北科大温永强/杜宏武教授和北大人民医院张培训教授 AFM:多功能DNA水凝胶增强脂肪干细胞的干性激活免疫通路引导烧伤创面再生
高分子科技原创文章。欢迎个人转发和分享,刊物或媒体如需转载,请联系邮箱:info@polymer.cn
诚邀投稿
欢迎专家学者提供稿件(论文、项目介绍、新技术、学术交流、单位新闻、参会信息、招聘招生等)至info@polymer.cn,并请注明详细联系信息。高分子科技®会及时推送,并同时发布在中国聚合物网上。
欢迎加入微信群 为满足高分子产学研各界同仁的要求,陆续开通了包括高分子专家学者群在内的几十个专项交流群,也包括高分子产业技术、企业家、博士、研究生、媒体期刊会展协会等群,全覆盖高分子产业或领域。目前汇聚了国内外高校科研院所及企业研发中心的上万名顶尖的专家学者、技术人员及企业家。
申请入群,请先加审核微信号PolymerChina(或长按下方二维码),并请一定注明:高分子+姓名+单位+职称(或学位)+领域(或行业),否则不予受理,资格经过审核后入相关专业群。
点
这里“阅读原文”,查看更多


