现代人的生活工作方式和饮食结构的改变,以及遗传因素共同导致肠道菌群组成发生改变,进而引起肠道微生态失调和胃肠道疾病的发生。其中,炎症性肠病(IBD)是一类慢性非特异性肠道炎症性疾病,其病理特征包括肠道上皮屏障破坏、局部过度激活的免疫响应、菌群失衡和主要代谢产物的改变等。目前,该疾病无法治愈,临床治疗手段仅能诱导和维持缓解,患者接受治疗后容易出现复发甚至面临结直肠切除的风险。因此,开发新型治疗策略和药物递送体系对IBD治疗具有重要意义。
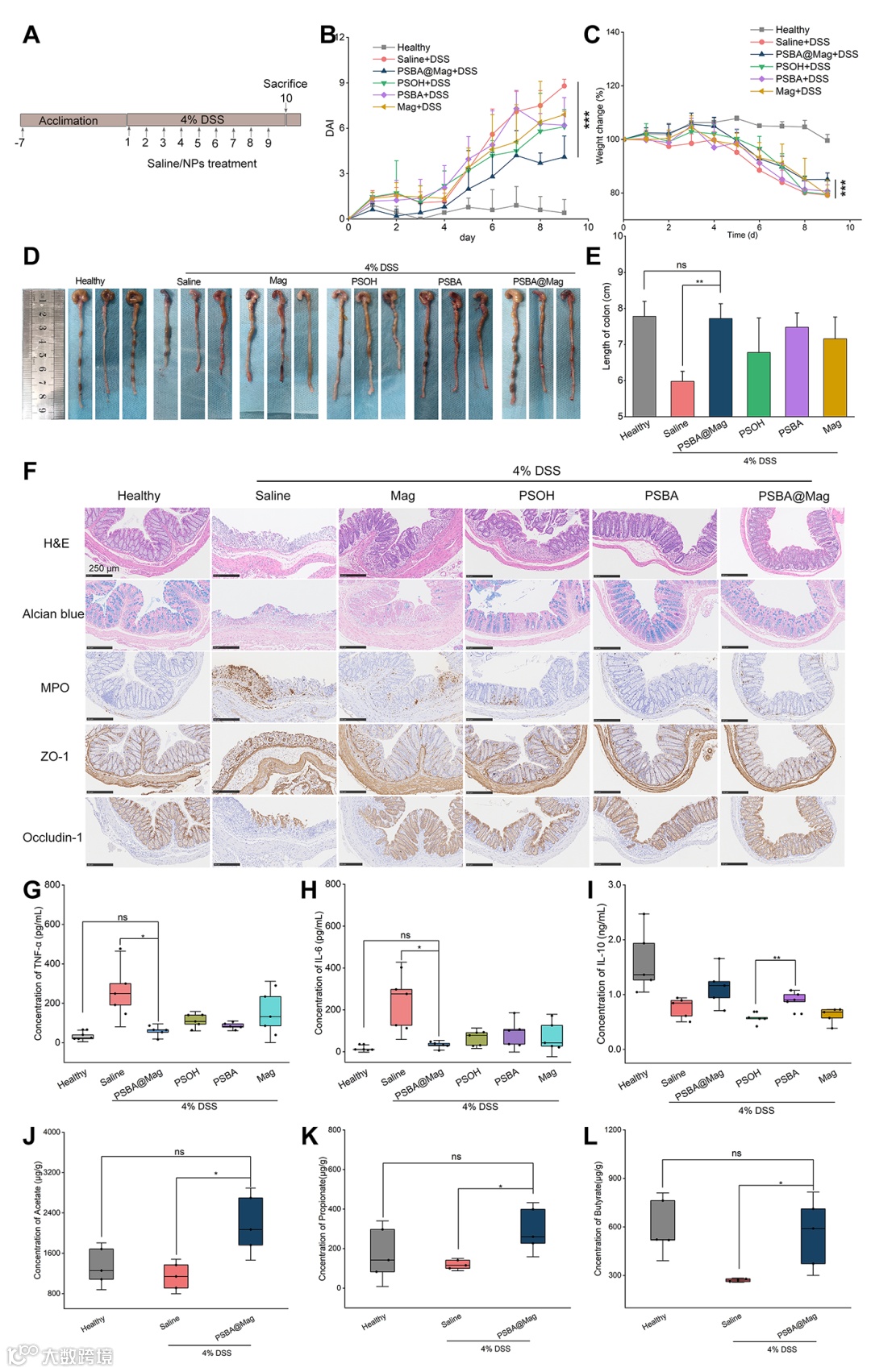
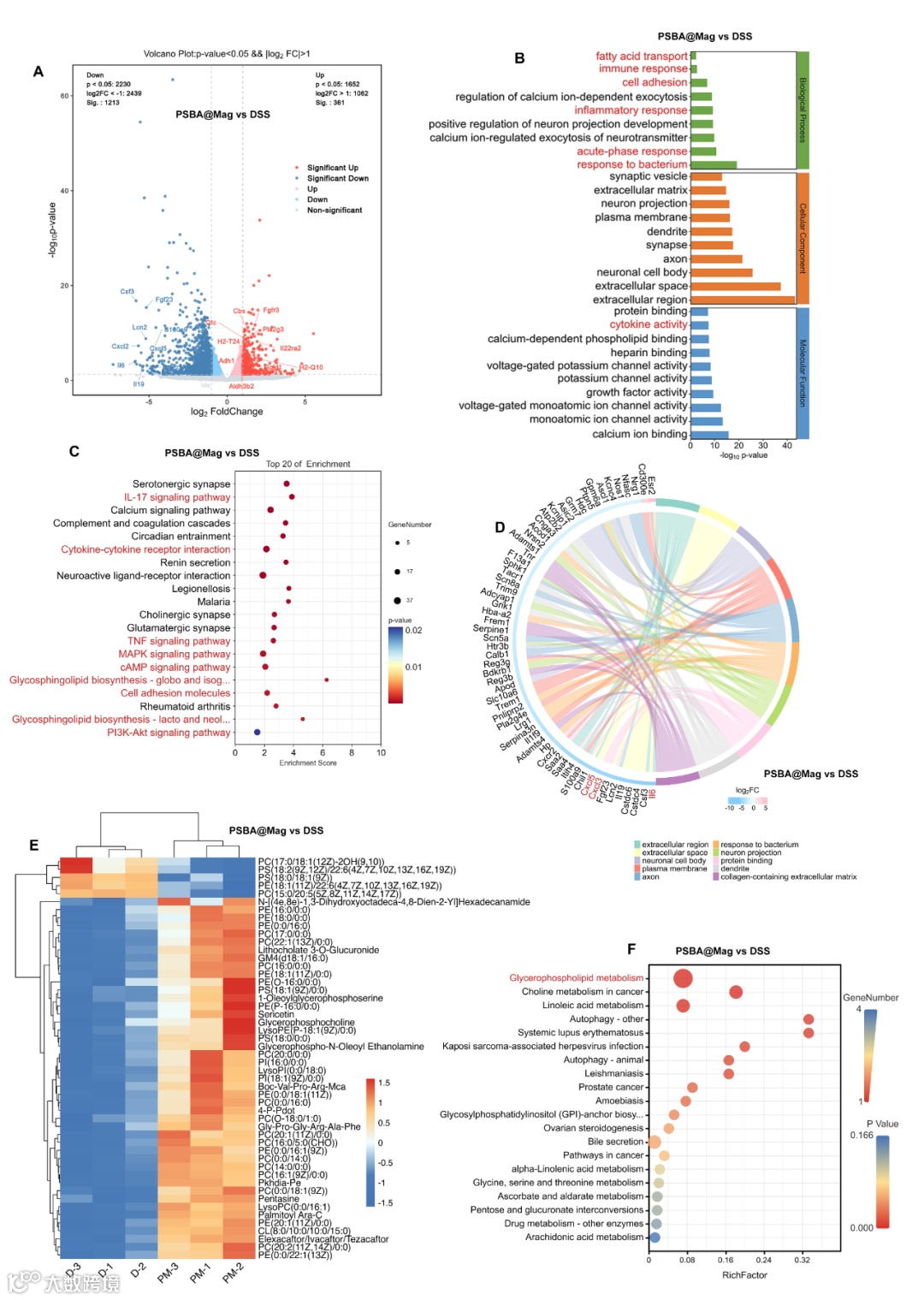
短链脂肪酸(包括乙酸、丙酸、丁酸等)是结肠益生菌的重要代谢产物。其中,丁酸不仅可以为肠上皮细胞提供能量,抑制NF-κB信号通路减少促炎因子分泌,还能有效促进和维持肠上皮屏障功能。IBD患者肠道菌群紊乱,丁酸含量降低,提高肠道内丁酸水平有助于恢复肠道稳态和调节菌群平衡。但是,丁酸小分子易挥发,味臭,直接口服易被上消化道快速吸收而不利于在结肠炎症部位聚集,生物利用度低。此外,天然中草药活性成分如多酚类化合物包括茶多酚、厚朴酚等,具有广泛的抗炎、抗菌等生活活性。例如,厚朴酚(Mag)是传统中药厚朴的主要活性成分之一,能够降低炎症部位活性氧水平,并通过影响MAPK和PPAR-γ等经典炎症信号通路来缓解炎症。然而这些天然活性成分水溶性低且易在胃酸等恶劣环境下降解,极大限制了体内治疗功效。基于前期在IBD治疗高分子药物载体系统的研究基础(Bioact. Mater. 2024, 33, 71-84;J. Control. Release 2023, 354, 1-18; Biomacromolecules 2023, 24 (5), 2250-2263; Int. J. Pharm. 2023, 639, 122962; J. Mater. Chem. B 2021, 9, 3874-3884.),四川大学何斌研究员/蒲雨吉副研究员团队构建了一种具有结肠pH和氧化还原响应的丁酸高分子化载体,其聚合物骨架为仿尤特奇肠溶衣的聚甲基丙烯酸衍生物,分别通过共价键接合物理包封的方式有效负载丁酸和厚朴酚,载药量分别约为22%和10%。经口服后,高分子纳米药物可在胃酸环境下保持稳定,而在肠道pH和高还原微环境条件下亲水性增加并断裂二硫键,暴露出具有生物粘附性的巯基官能团,增加结肠粘附和滞留,同时有效释放丁酸与厚朴酚,缓解肠炎。研究者首先利用ATRP聚合反应合成了一系列具有pH和氧化还原双响应性富含丁酸的聚甲基丙烯酸衍生聚合物,选取具有优良载药和释药行为纳米药物PSBA@Mag,系统研究了纳米药物在体外抗氧化抗炎与促上皮细胞迁移功能,在两种化学诱导IBD疾病模型中取得了良好的联合治疗效果,并通过转录代谢等组学研究揭示治疗原理。
原文链接:
https://pubs.acs.org/doi/full/10.1021/acsnano.3c05732
相关进展
国家纳米科学中心查瑞涛、南方科技大学蒋兴宇 ACS Nano:纳米微晶纤维素通过调控肠道屏障治疗溃疡性结肠炎
青岛大学于涛和亓洪昭团队《ACS AMI》:多阶段响应型纳米复合物通过改善口服核酸药物在结肠内的蓄积和分布来减轻溃疡性结肠炎
西南大学种质创制新成果:Acta Biomaterialia报道利用新型蚕丝治疗结肠炎
高分子科技原创文章。欢迎个人转发和分享,刊物或媒体如需转载,请联系邮箱:info@polymer.cn
诚邀投稿
欢迎专家学者提供稿件(论文、项目介绍、新技术、学术交流、单位新闻、参会信息、招聘招生等)至info@polymer.cn,并请注明详细联系信息。高分子科技®会及时推送,并同时发布在中国聚合物网上。
欢迎加入微信群 为满足高分子产学研各界同仁的要求,陆续开通了包括高分子专家学者群在内的几十个专项交流群,也包括高分子产业技术、企业家、博士、研究生、媒体期刊会展协会等群,全覆盖高分子产业或领域。目前汇聚了国内外高校科研院所及企业研发中心的上万名顶尖的专家学者、技术人员及企业家。
申请入群,请先加审核微信号PolymerChina(或长按下方二维码),并请一定注明:高分子+姓名+单位+职称(或学位)+领域(或行业),否则不予受理,资格经过审核后入相关专业群。
点
这里“阅读原文”,查看更多


