光诊疗作为一门新兴的生物技术,由于在癌症精准诊断和高效治疗方面的巨大潜力,引起了广泛关注。然而,由于难以平衡的复杂光能耗散途径,构建一个既具有三模态成像(包括荧光成像(FLI)、光声成像(PAI)和光热成像(PTI))又具有双模态治疗(光动力治疗(PDT)和光热治疗(PTT))能力的单一分子仍然是一项重大挑战。尽管聚集诱导发光(AIE)分子在构建多模态诊疗平台方面具有突出的结构优势,但迄今为止,尚未有关于由NIR-II激光(1064 nm)激活的全模态AIE分子的报道。考虑到这一点,唐本忠院士/王东教授/张志军副研究员团队通过充分利用AIE分子的结构优势构建了NIR-II可激发的具有所有光诊疗模态的NIR-II小分子,实现了原位乳腺癌的全模态高效光诊疗,开创了一项非常有价值和吸引力的前沿突破。

图1:BETT-2 NPs 的制备过程及其在NIR-II光触发下的小鼠原位乳腺癌中的多模态光诊疗应用的示意图以及分子的结构和光物理性质。

图2:BETT-1和BETT-2纳米粒子的活性氧和光热性质表征。

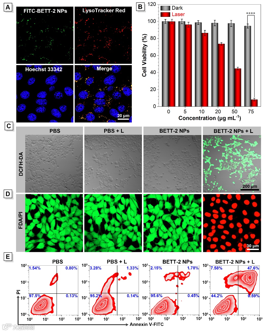
图3:BETT-2纳米粒子体外细胞实验。

图4:BETT-2纳米粒子原位乳腺癌FLI, PAI和PTI三模态成像实验。

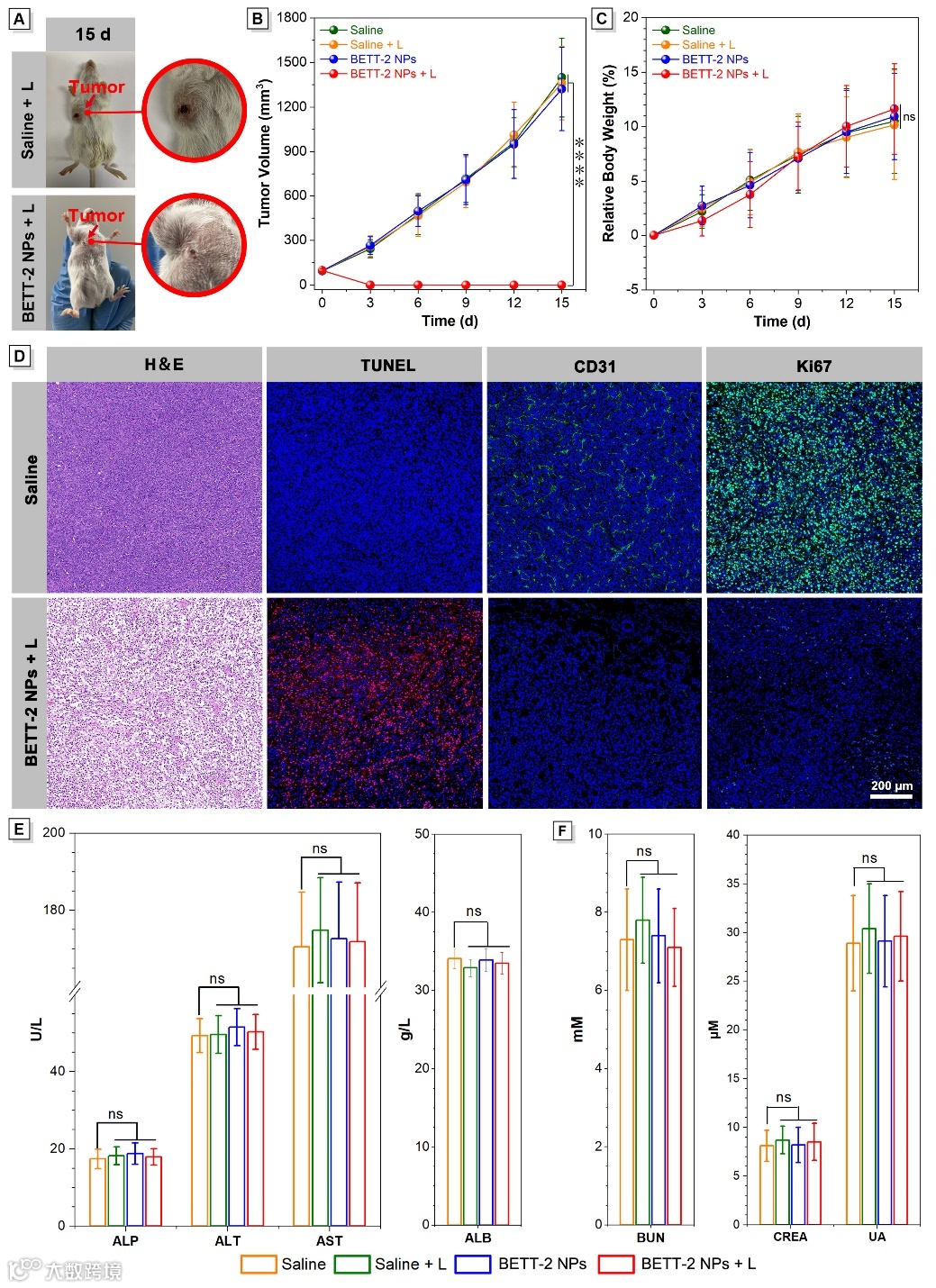
图5:BETT-2纳米粒子原位乳腺癌光疗实验。
论文信息:
S. Song, Y. Zhao, M. Kang, F. Zhang, Q. Wu, N. Niu, H. Yang, H. Wen, S. Fu, X. Li, Z. Zhang, B. Z. Tang, D. Wang, An NIR-II Excitable AIE Small Molecule with Multimodal Phototheranostic Features for Orthotopic Breast Cancer Treatment. Adv. Mater. 2024, 2309748.
原文链接:
https://doi.org/10.1002/adma.202309748
相关进展
高分子科技原创文章。欢迎个人转发和分享,刊物或媒体如需转载,请联系邮箱:info@polymer.cn
诚邀投稿
欢迎专家学者提供稿件(论文、项目介绍、新技术、学术交流、单位新闻、参会信息、招聘招生等)至info@polymer.cn,并请注明详细联系信息。高分子科技®会及时推送,并同时发布在中国聚合物网上。
欢迎加入微信群 为满足高分子产学研各界同仁的要求,陆续开通了包括高分子专家学者群在内的几十个专项交流群,也包括高分子产业技术、企业家、博士、研究生、媒体期刊会展协会等群,全覆盖高分子产业或领域。目前汇聚了国内外高校科研院所及企业研发中心的上万名顶尖的专家学者、技术人员及企业家。
申请入群,请先加审核微信号PolymerChina(或长按下方二维码),并请一定注明:高分子+姓名+单位+职称(或学位)+领域(或行业),否则不予受理,资格经过审核后入相关专业群。
点
这里“阅读原文”,查看更多


