
纳米工程处理纳米颗粒的成分和形态,可以使它们具有能够执行多种任务和功能的能力。构建核-壳纳米结构用于创建多功能纳米材料是一个具有巨大潜力的策略。这种多功能的纳米材料已在生物医学、能源、传感和催化等领域展现了前景广阔的应用。
图一:液态金属纳米颗粒通过电化学置换反应设计的可调节液态金属核-壳结构
为进一步探究构建纳米颗粒的高效方法,澳大利亚昆士兰大学乔瑞瑞高级研究员课题组,英国南安普顿大学唐诗杨副教授课题组,以及澳大利亚伍伦贡大学李卫华教授课题组提出了一种简单而高效的纳米工程方法,利用液态金属纳米颗粒和电化学置换来设计不同的核-壳纳米结构, 并成功制备了多种可控纳米结构(图一),包括液态金属核-金纳米颗粒壳(LM@Au)、金纳米颗粒核-氧化镓壳(Au@Ga Oxide)和空心氧化镓纳米颗粒 (Hollow Ga Oxide)。值得注意的是,LM@Au表现出卓越的光热性能,光热转换效率高达65.9%,是等量的金纳米颗粒的五倍。通过充分利用LM@Au的高光热转化效率和出色的生物相容性,作者演示了其在光热癌症治疗中的前景应用。这种简单且强大的纳米工程策略为控制复杂的核-壳纳米结构的合成开辟了新途径,推动了生物医学等各个领域的发展。相关成果以标题 “Nanoengineering Liquid Metal Core–Shell Nanostructures” 发表在 Advanced Functional Materials 。该论文第一作者为澳大利亚伍伦贡大学陆鸿达博士。
图二:液态金属纳米颗粒以及LM@Au的制备和透射电镜示意图
液态金属加入聚乙二醇甲醚甲基丙烯酸酯(PEGMA)通过超声制备稳定的液态金属纳米颗粒。通过加入特定含量的表面活性剂(CTAB)和氯金酸(HAuCl4),液态金属里的镓会和氯金酸的金离子发生电化学置换生成LM@Au(图二)。其透射电镜图展示了液态金属内部镓铟分布均匀并且被镓的氧化物包覆,并且金纳米颗粒在液态金属表面均匀的分布。
图三:磷酸二氢钠(NaH2PO4)对LM@Au的抑制氧化作用
作者发现在溶液中LM@Au表面的氧化层会逐渐变厚并水解成棒状的氢氧氧镓(Ⅲ)(GaOOH)(图三a, b)。为了增强液态金属纳米颗粒化学和胶体的稳定性并抑制其氧化,磷酸盐已被证实为有效的钝化剂。因此,作者利用磷酸二氢钠处理LM@Au,发现LM@Au没有明显的形状变化和氧化层的增加(图三c, d)。
图四:可调节的核-壳纳米结构
除了LM@Au之外,通过简单改变添加HAuCl4的时间,还可以获得金纳米颗粒核-氧化镓壳(Au@Ga Oxide)和空心氧化镓纳米颗粒 (Hollow Ga Oxide)等核壳结构。为了得到Au@Ga Oxide,首先让制备的LM@Au中的Ga氧化物层生长12小时,然后向悬浮液中额外添加100 µL的HAuCl4(100 µM,HAuCl4的最终浓度为200 µM)。经过额外的12小时反应后,内部富含铟的核心与HAuCl4发生反应,从而形成Au@Ga氧化物纳米结构(图4a)。Hollow Ga Oxide则是通过直接向LM@Au悬浮液中额外添加100 µL的HAuCl4(100 µM,HAuCl4的最终浓度为200 µM),并使其反应24小时而获得的。在这个过程中,HAuCl4逐渐消耗LM核心中的镓和铟,形成单个的金纳米颗粒并形成Hollow Ga Oxide(图4d)。
图五:LM@Au的光热表现
在制备的各种核-壳纳米结构中,LM@Au展现出卓越的光热效应(图5a)。在持续10分钟的808纳米激光照射下(功率密度为1.0 W cm-2),他们观察到金纳米颗粒、液态金属纳米颗粒、Au+LMNPs(直接混合金纳米颗粒和液态金属纳米颗粒)和经过磷酸二氢钠处理的LM@Au(磷酸二氢钠在电化学反应后不同时间点添加:10秒、3分钟和12小时)悬浮液的温度升高。有趣的是,与Au+LMNPs相比,LM@Au的温度更高,这表明当金纳米颗粒附着在液态金属纳米颗粒表面时,存在增强的协同效应。经过电化学反应后3分钟处理的LM@Au悬浮液(LM@Au3min)在比较其他组时具有最佳的光热效应。作者将这归因于LM表面均匀分布的大小相似的金纳米颗粒,从而增强了光吸收效率。
为了计算LM@Au3min的光热转化效率(η),他们将300 µL的悬浮液置于808纳米激光下600秒后进行了温度测量。随后,他们移除激光并继续监测温度400秒(图5b)。值得注意的是,LM@Au3min表现出卓越的高光热转化效率,为65.9%,约为同浓度液态金属纳米颗粒(34.3%)的两倍。有趣的是,LM@Au3min在不同波长(808和980纳米)但功率密度相同的激光照射下,具有相似的温度变化(图5c),表明激光波长对温度升高几乎没有影响。
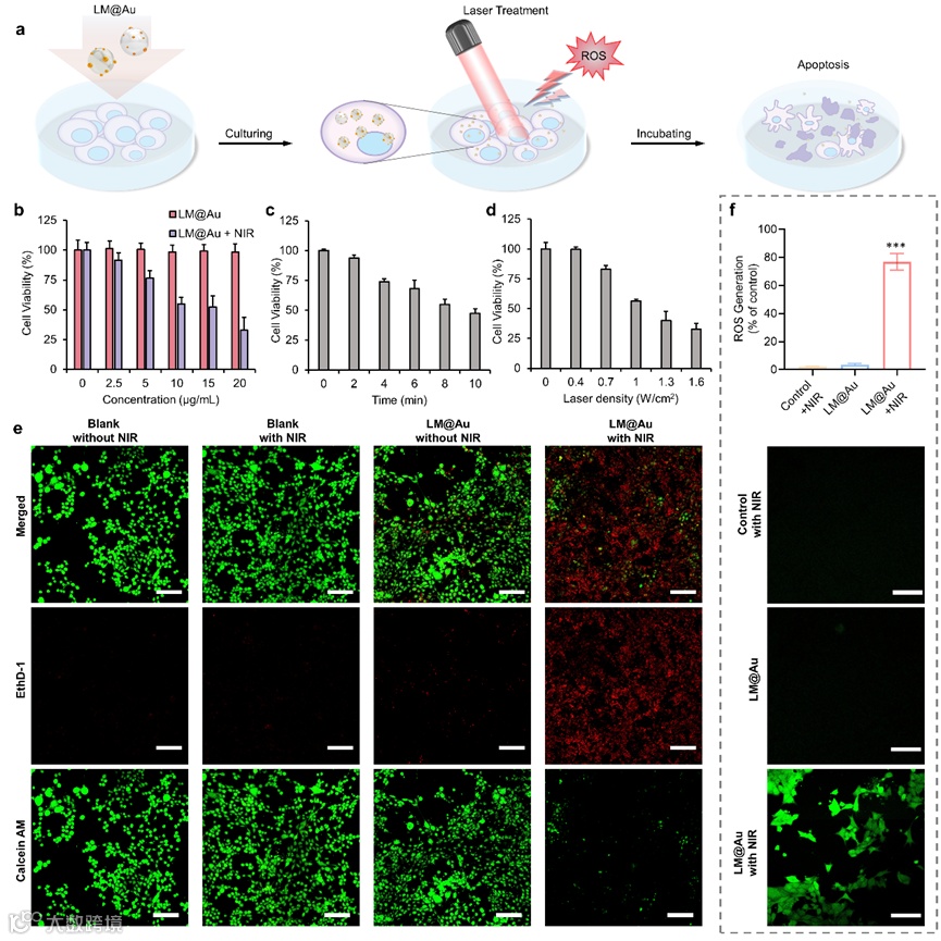
图六:LM@Au3min的光热治疗表现
鉴于LM@Au3min具有卓越的光热转化效率和化学稳定性,他们进行了进一步的研究,探讨其在光热疗法中的潜力(图6a)。首先,将LM@Au3min与培养基一同加入细胞中培养,随后孵育24小时,以使细胞吸收LM@Au3min。然后,利用激光照射诱导活性氧物质(ROS)的产生,促进细胞死亡。
为了证明光热疗法的有效性,他们评估了肿瘤细胞系(4T1)在LM@Au3min处理下的细胞存活率,带有/不带有激光照射(图6b)。在没有激光照射的情况下,细胞存活率一直保持在80%以上,表明LM@Au3min具有低细胞毒性和出色的生物相容性。在激光照射下,随着LM@Au3min浓度的增加,细胞存活率急剧下降。在20 µg mL-1 LM@Au3min的浓度下,细胞存活率低于50%。增加激光照射时间(图6c)或激光功率密度(图6d)可以有效增强LM@Au3min的光热性能。
此外,他们获得了4T1细胞的激光共聚焦荧光图像,带/不带激光照射(图6e)。活细胞用钙黄绿素乙酰甲酯(绿色)标记,而死细胞用乙啶溴化物-1(红色)标记。在没有LM@Au3min或激光照射的情况下,大多数4T1细胞保持活性。相反,在经LM@Au3min处理并受到激光照射的组中,观察到明显的红色信号,证实了出色的光热治疗效果。他们假设由LM@Au3min引起的高温疗法导致ROS的产生,从而导致细胞死亡。与未添加LM@Au3min或未受激光照射的组相比,LM@Au3min和激光照射的组中ROS的水平显著较高(图6f),从而验证了ROS在细胞死亡过程中的作用。
伍伦贡大学陆鸿达博士为论文第一作者,澳大利亚昆士兰大学乔瑞瑞高级研究员,英国南安普顿大学唐诗杨副教授,以及澳大利亚伍伦贡大学李卫华教授为共同通讯作者。
相关链接:
https://doi.org/10.1002/adfm.202311300
相关进展
中科大张世武/伯明翰大学唐诗杨/伍伦贡大学李卫华《Sci. Adv.》:可主动调节刚度/电导率的导电弹性体
伍伦贡大学李卫华团队、中国科大王胜课题组《Nano Energy》:具有优良电-热-力耦合性能的自供电传感器及智能石膏的应用研究
高分子科技原创文章。欢迎个人转发和分享,刊物或媒体如需转载,请联系邮箱:info@polymer.cn
欢迎专家学者提供稿件(论文、项目介绍、新技术、学术交流、单位新闻、参会信息、招聘招生等)至info@polymer.cn,并请注明详细联系信息。高分子科技®会及时推送,并同时发布在中国聚合物网上。
欢迎加入微信群 为满足高分子产学研各界同仁的要求,陆续开通了包括高分子专家学者群在内的几十个专项交流群,也包括高分子产业技术、企业家、博士、研究生、媒体期刊会展协会等群,全覆盖高分子产业或领域。目前汇聚了国内外高校科研院所及企业研发中心的上万名顶尖的专家学者、技术人员及企业家。
申请入群,请先加审核微信号PolymerChina(或长按下方二维码),并请一定注明:高分子+姓名+单位+职称(或学位)+领域(或行业),否则不予受理,资格经过审核后入相关专业群。