
牙周炎是一种慢性炎症性疾病,高发于老龄人群。牙周组织持续发炎会导致支撑结构的严重破坏,包括牙槽骨(AB)、牙周膜和牙骨质,最终导致牙齿脱落。主要治疗目标包括减轻炎症和促进功能性牙周组织的再生,其中AB重建是这一过程的关键步骤。在临床实践中,引导骨再生技术是重建AB的有效方法,涉及利用引导骨再生(GBR)膜以阻止牙龈结缔组织的快速生长并阻止其侵入骨缺损。目前现有的GBR膜在牙周炎的治疗中缺乏主动免疫调节和足够的成骨能力,导致治疗效果不理想。开发简单、快速和可编程的制造方法来构建含有特定生物活性成分和微结构的先进GBR薄膜仍然面临挑战。

近期,华东理工刘昌胜院士/屈雪教授联合北大口腔张学慧教授团队报道了一种盐效应调控的胶原蛋白电组装技术,能够便捷、高效构建出具有精确可调的多孔结构(即孔隙率和孔径)的胶原薄膜。特别是,诸如抗炎药物双氯芬酸钠(DS)之类的生物活性盐类也可以调节多孔结构,并同时实现药物的负载及缓释。在预编程条件下进行顺序电组装,能够制造出载DS的致密-多孔Janus复合膜。含有DS的多孔层通过其多孔形态和释放的DS提供双重理化信号,协同抑制炎症并促进成骨。致密层引导纤维组织定向生长,防止其侵入骨缺损区域中。总体而言,这项研究证明了利用电化学沉积技术进行胶原蛋白可编程组装的巨大潜力,可实现功能定制以适应再生医学的特定需求。具体成果以 “Programmable Electro-Assembly of Collagen: Constructing Porous Janus Films with Customized Dual Signals for Immunomodulation and Tissue Regeneration in Periodontitis Treatment”发表在《Advanced Science》上。
电组装是一种新兴的增材制造技术,它利用施加的电信号(通常 <5 V)来引导生物聚合物在电极表面或其附近组装。电组装的主要优势包括其简便性、快速性(通常在几分钟内完成)、无需额外试剂,以及可以精确调控组装材料的微观结构特征。在先前的研究中,他们通过电信号控制生物大分子在电极表面形成薄膜,进而实现这些组件的微观结构和宏观形态的精确构筑。这种精细的分层超分子结构,源于带电大分子对电信号产生的静电场响应,以及电化学反应在局部区域产生的高pH值环境下,分子间相互作用的精细调控。此外,离子的静电屏蔽作用显著改变了带电聚合物对静电场的响应,从而影响了聚合物链间的相互作用、聚合物的动力学组装过程以及聚合物组织的pH依赖性平衡。在这项研究中,他们将电组装技术应用于胶原蛋白,以制造具有精确多孔拓扑结构的胶原蛋白薄膜,包括特定的孔隙率、孔径和孔分布。该方法使用具有抗炎特性的离子药物DS提供静电屏蔽效应,不仅可以调节胶原薄膜的多孔结构,而且可以被膜负载及缓释。此外,他们证明了在预设的DS环境条件下,通过顺序电组装技术可以构建具有致密/多孔不对称结构的Janus多孔薄膜,为牙周炎治疗提供了一种材料手段。这种Janus薄膜具有双重功能:(i) 其致密层可作为引导结缔组织成纤维细胞生长的平台,并防止其侵入骨缺损区;(ii) 其多孔层通过独特的多孔拓扑结构和DS持续释放的“分子信号”,表现出免疫调节活性,能抑制巨噬细胞的M1表型,并在炎症条件下促进M2表型的形成,间接促进牙周炎中成骨细胞的再生,如图1所示。

图1. (a) 说明可溶性盐如何调节胶原蛋白的电组装及其潜在机制。可溶性盐解离的阴离子通过静电相互作用屏蔽溶液中胶原蛋白的正电荷,导致胶原蛋白分子在外加电场下缓慢迁移到阴极,然后在阴极处组装成松散组织(即高含水量)的水凝胶网络。阴极表面由于阴极反应产生局部高pH值。 (b) 使用具有预编程离子环境(即盐种类、浓度)的溶液对胶原蛋白进行连续两步电组装,允许定制具有特定多孔微结构(即孔隙率和孔径)的基于胶原蛋白的 Janus 多孔膜和生物活性盐组合物(即抗炎药,DS)赋予炎症调节的生物功能。 (c) Janus膜的特定微结构和抗炎成分的耦合可以提供不对称的细胞反应(防止成纤维细胞浸润,但促进成骨细胞生长和分化)和免疫调节功能,从而抑制炎症并促进牙周组织再生。

图2. 离子静电屏蔽效应对胶原蛋白电组装和多孔形成的影响。(a) 在不存在和存在可溶性NaCl的情况下胶原蛋白电组装的图示。(b) 在没有NaCl的环境下电组装的胶原膜(指定为“E-Col”)薄且坚固,而在NaCl存在下电组装的膜(指定为“E-Col/Cl- ”)更厚更软(注:电组装条件为6.67 mA/cm2,1000 s)。(c) SEM图像显示,薄膜的孔隙率随着电解液中可溶性Cl-浓度的增加而增加。(d) 用不同浓度的Cl-制备的薄膜的表面孔径分布直方图。(n= 100) (e) 溶解的胶原蛋白分子在不同浓度的Cl-、SO42−和Cit3− 环境下的zeta电位,表明胶原蛋白分子的电荷随着可溶性盐浓度的增加而逐渐减小。(n= 3) (f)在不同浓度的盐存在下胶原膜生长速率的定量测定。(n= 5)。(g)添加高阴离子价盐可以在冷冻干燥后对电组装胶原蛋白膜的孔径和孔隙率进行更广泛的调节。

图3. 不同薄膜的体外抗炎功能。(a) 在 E-Janus Col/DS的多孔表面(可缓释DS)上培养被LPS激活的巨噬细胞(即RAW264.7)的图示。(b) TCP(即空白组)、E-Janus Col/DS的多孔表面、E-Col/Cl-的多孔表面、E-Col的致密无孔表面上孵育的巨噬细胞的 CD 86 +(M1标记)和 CD206 +(M2 标记)流式结果。(c)不同组中RAW 264.7的M1和M2极化的定量百分比(n= 4)。(d) 在薄膜表面培养24小时后,RAW264.7的促炎和抗炎相关基因表达。这表明E-Janus Col/DS薄膜的多孔表面结构协同缓释的DS对炎症降低的效果最为明显(n= 4)。* p < 0.05,** p < 0.01,*** p <0.001。所有数据均以平均值±标准差表示。使用单因素方差分析进行比较。

图4. 不同组薄膜治疗牙周炎的体内评价。(“Blank”为无膜植入组,“E-Janus Col/DS”为具有致密/多孔不对称结构且可缓释DS的胶原膜,“E-Janus Col/Cl-”为具有致密/多孔不对称结构的胶原膜,“E-Col”为致密无孔的胶原膜,“BioGide”为临床常商业胶原膜)(a) 示意图说明了大鼠牙周炎的诱导和膜植入手术过程。(b) 术后4周和8周牙周组织中相应促炎基因(IL 1β、IL 6和IFN γ)的相对mRNA表达水平。(c) 植入不同薄膜材料后4周和8周时大鼠上颌骨的显微CT图像。所有标本均进行归一化,并校准 Micro-CT 图像以进行定量比较,并用红色虚线标记牙槽骨嵴 (ABC) 和牙骨质接合处 (CEJ) 之间的距离。d) 通过在术后 4 周和 8 周后使用 3D 重建体积测量ABC和CEJ之间的距离以及骨矿物质密度来定量确定AB的恢复。(n = 4)。* p < 0.05,** p < 0.01,*** p <0.001。所有数据均以平均值±标准差表示。使用单因素方差分析进行比较。

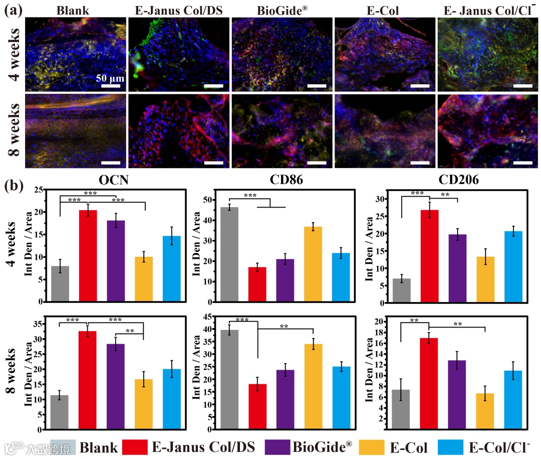
图5. 不同薄膜植入牙周缺损后的组织学切片免疫荧光染色。(a) OCN(红色,成骨细胞标记)、CD86(黄色,M1巨噬细胞标记)、CD206(绿色,M2巨噬细胞标记)的代表性免疫荧光染色图像。(b)不同材料植入牙周组织4周和8周后阳性染色细胞的半定量。(n=12),每个队列中有3个区域,4个切片重复。***p < 0.001。所有数据均以mean±SD表示。采用单因素方差分析进行比较。
本研究突出了利用静电屏蔽效应对生物聚合物进行电组装,进而精确控制其生物功能的巨大潜力。电加工技术通过方便的电信号输入和温和、可定制的水性反应系统,为创制新型生物材料提供了一种简洁、快速且高度定制化的方法。重要的是,这种方法为提升传统生物基材料如胶原蛋白的功能提供了新的视角,从而为生物医学应用中先进材料的设计与开发开辟了新的路径。
论文的第一作者为华东理工大学“国家博新计划”获得者雷淼博士后,硕士研究生万浩然,北大口腔宋佳博士和卢妍惠博士为论文共同第一作者。论文第一单位为华东理工大学。该研究工作得到了国家重点研发计划、国家自然科学基金,上海市优秀学术带头人项目,上海市扬帆计划及中国博士后科学基金会等项目的资助。
原文链接:
https://doi.org/10.1002/advs.202305756
相关进展
高分子科技原创文章。欢迎个人转发和分享,刊物或媒体如需转载,请联系邮箱:info@polymer.cn
欢迎专家学者提供稿件(论文、项目介绍、新技术、学术交流、单位新闻、参会信息、招聘招生等)至info@polymer.cn,并请注明详细联系信息。高分子科技®会及时推送,并同时发布在中国聚合物网上。
欢迎加入微信群 为满足高分子产学研各界同仁的要求,陆续开通了包括高分子专家学者群在内的几十个专项交流群,也包括高分子产业技术、企业家、博士、研究生、媒体期刊会展协会等群,全覆盖高分子产业或领域。目前汇聚了国内外高校科研院所及企业研发中心的上万名顶尖的专家学者、技术人员及企业家。
申请入群,请先加审核微信号PolymerChina(或长按下方二维码),并请一定注明:高分子+姓名+单位+职称(或学位)+领域(或行业),否则不予受理,资格经过审核后入相关专业群。