水凝胶作为当前最火热的材料之一,一直在各种应用领域受尽青睐。但其过高的自由水含量,让它的性能和应用场景都受到了限制。最近不列颠哥伦比亚大学姜锋教授团队使用了生活中随处可见的葡萄糖成功解决了这些问题,并命名为“糖析法”,为目前主流的盐析法制备高强度凝胶提供了一个补充。此团队发现,葡萄糖的添加不仅有助于促进水凝胶网络的氢键和分子间相互作用,还能够将一部分自由水转化为结合水,赋予水凝胶出色的环境适应性。考虑其良好的力学,环境稳定性,以及导电性,这种糖析法制备的水凝胶被制备成多功能传感器,在软机器人领域展现出巨大的前景。此外,在使用乙醇溶剂处理后,其凝胶表现出优异的光敏机械传感性能。此文作者通过机器学习模型建立了干涉色和力学拉伸精准的模型,为之后制备光敏机械传感器奠定了基础。值得一提的是,所有这些优秀特性都是通过添加绿色环保的葡萄糖实现的,无任何对健康和环境的负面影响。此论文以“Ultra-Stretchable and Environmentally Resilient Hydrogels Via Sugaring-Out Strategy for Soft Robotics Sensing”发表于 Advanced Functional Materials 上, 其第一作者为 Yuhang Ye博士,目前为宾夕法尼亚大学博士后研究员。

图一.概念设计与假设验证。a) 材料设计策略的示意图;b) 分子动力学模拟快照,显示三种不同的水凝胶组成;c) 通过分子动力学模拟计算的氢键数量;d) 具有不同葡萄糖含量的PAM和PAM-G水凝胶的FTIR光谱;e) 具有不同葡萄糖含量的PAM和PAM-G水凝胶的放大1H NMR光谱;f) 具有不同葡萄糖含量的PAM和PAM-G水凝胶的DSC曲线;g) 具有不同葡萄糖含量的水/葡萄糖溶液的1H NMR光谱

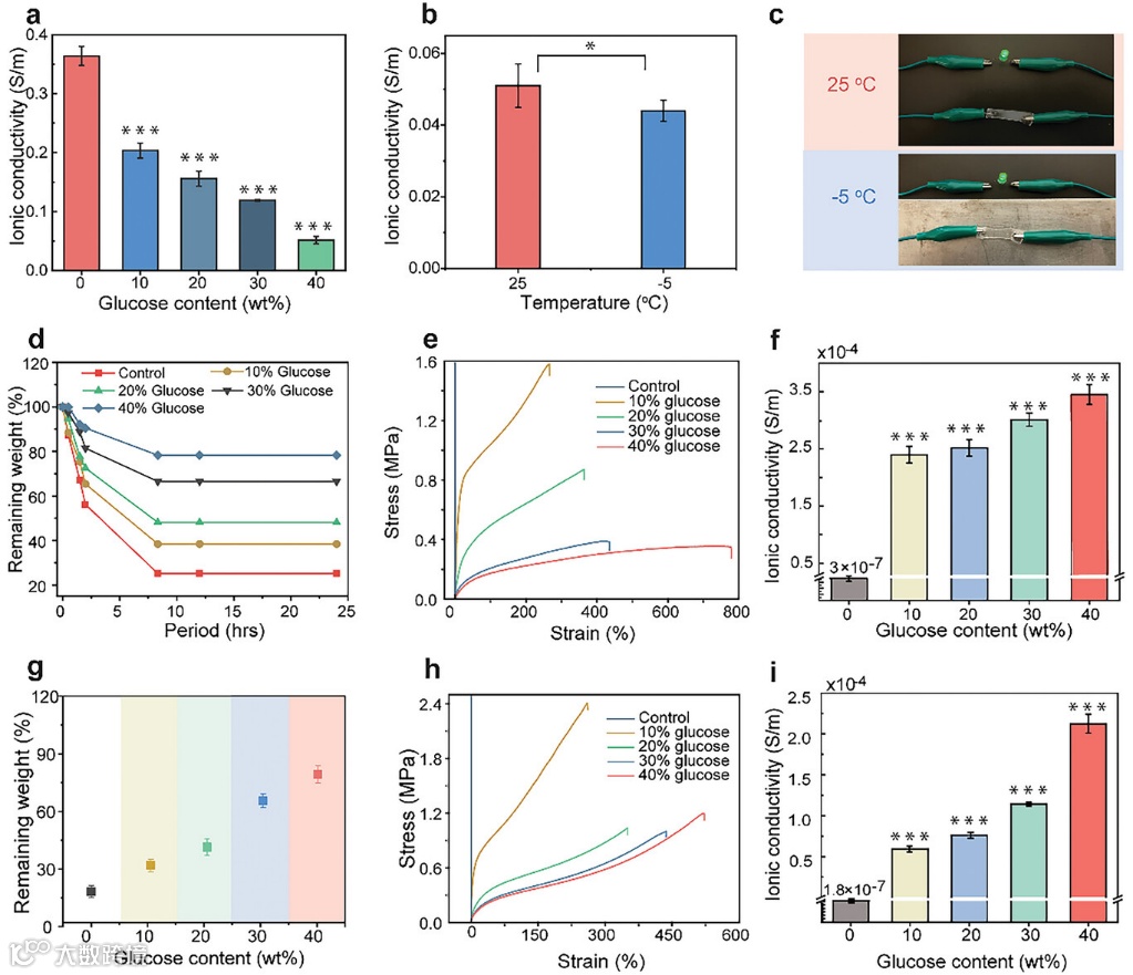
图二.在零下温度、环境条件和冻干条件下的环境耐受性。a) 具有不同葡萄糖含量的PAM-G水凝胶的离子导电性;b) 在25°C和−5°C下,PAM-G水凝胶(40 wt%)的离子导电性;c) 使用PAM-G(40%)水凝胶作为电路的一部分,LED灯的照明在25°C和−5°C的数字照片展示。d–f) 在环境条件下暴露24小时后,PAM和PAM-G水凝胶的剩余重量、机械性能和离子导电性的变化;g–i) 在冻干条件下暴露48小时后,PAM和PAM-G水凝胶的剩余重量、机械性能和离子导电性的变化。

图三.溶剂抵抗性差和大分子构象变化引起的干扰色。a) 在与乙醇交换后,PAM-G水凝胶的外观变化;b) 经乙醇处理后的PAM和PAM-G醇凝胶的机械性能;c) 示意图说明了溶剂差诱导的相分离过程;d) 在交叉偏振器下,不同应变下PAM-G醇凝胶的颜色变化;e-g) 机器学习模型,用于建立CIE X、Y值与指定误差条和相应应变之间的连续关系。

图四.多功能软机器人传感器的应用。a) 气动软驱动器的工作机制以及PAM-G水凝胶集成用于感知弯曲角度和接触力;b) 基于PAM-G水凝胶的应变传感器在软驱动器中对变化的施加压力的阻变;c) 压力、弯曲角度和相对阻变之间的相关性;d) 基于PAM-G水凝胶的压力传感器在软驱动器中对施加压力的阻变;e) 压力、力和相对阻变之间的相关性;f) 数字照片展示软抓手的构造和动作;g) 使用软抓手抓取不同物体,并通过基于PAM-G水凝胶的多功能传感器监测抓取过程;h) 软驱动器伸展的工作机制的数字照片和示意图;i) 在软驱动器伸展过程中,基于PAM-G水凝胶的应变传感器的阻变;j) 软驱动器伸展过程中压力、伸展和相对阻变之间的相关性。
原文链接:
https://onlinelibrary.wiley.com/doi/10.1002/adfm.202315184
不列颠哥伦比亚大学姜锋教授团队一直致力于制备高性能纳米纤维素的凝胶,近年来已在此领域发表过多篇重要工作:
纤维素基离子导体综述,Chemical Reviews 2024,123 (15), 9204-9264
糖析法制备水凝胶,Adv. Funct. Mater.2024, 2315184
全纤维素基水凝胶胶黏剂,The Innovation Materials, 2024, 1 (3), 100040
仿生环境响应性异质结构水凝胶, Mater. Horiz., 2023, 10, 2667-2676
用于离子皮肤的高环境稳定性离子凝胶, Adv. Funct. Mater.2023, 33, 2209787
界面工程制备的液态金属水凝胶, Nano Energy 2022,99, 107374
绿色方法制备纤维素基水凝胶,Adv. Funct. Mater.2022,32,2202533
纳米纤维素本征性能对于水凝胶性质的提高 Adv. Funct. Mater.2020, 30, 200343
高分子科技原创文章。欢迎个人转发和分享,刊物或媒体如需转载,请联系邮箱:info@polymer.cn
欢迎专家学者提供稿件(论文、项目介绍、新技术、学术交流、单位新闻、参会信息、招聘招生等)至info@polymer.cn,并请注明详细联系信息。高分子科技®会及时推送,并同时发布在中国聚合物网上。
欢迎加入微信群 为满足高分子产学研各界同仁的要求,陆续开通了包括高分子专家学者群在内的几十个专项交流群,也包括高分子产业技术、企业家、博士、研究生、媒体期刊会展协会等群,全覆盖高分子产业或领域。目前汇聚了国内外高校科研院所及企业研发中心的上万名顶尖的专家学者、技术人员及企业家。
申请入群,请先加审核微信号PolymerChina(或长按下方二维码),并请一定注明:高分子+姓名+单位+职称(或学位)+领域(或行业),否则不予受理,资格经过审核后入相关专业群。