2022年,全球组织工程市场的价值约为148.3亿美元,显示出巨大的增长潜力。据预测,从2023年至2030年,其复合年增长率将达到14.28%。在此背景下,可降解生物医用弹性体,凭借其可控的生物降解性、优异的生物相容性、量身定制的弹性、良好的网络设计和加工性能,已成为组织工程中不可或缺的材料。在生物医学研究领域,开发既可生物降解、具有生物相容性,又能模拟目标组织机械行为的新型生物材料,对于实现有效的组织修复至关重要。可降解生物弹性体的一个显著特点是其能在酶解环境、含氧环境和水环境中逐渐降解成生物相容的代谢物,同时具备可调的物理和机械特性。因此,它在生物医学领域有着广泛的应用,从植入物、给药系统到组织工程支架,其应用范围极为广泛,引起了极大的研究兴趣。特别是随着尖端制造技术的发展,适用于骨骼肌、气管、骨等特殊结构的组织修复可降解弹性体不断展现出其应用潜力。


Figure 1. Illustration of oxidative, hydrolytic and enzymatic degradation of implanted elastomers.

Figure 2. Degradation patterns of DBE and the main evaluation strategies.

Figure 3. (a) Synthesis and Characterization of POC-GP polymers. All rights reserved. (b) Schematic diagram of POMAC structural formula scaffold manufacturing.

Figure 4. (a) Chemical structures showing controlled variation of the number (0 to 7) of ethylene glycol (EG) units in the polythioketal (PTK) diol backbone. (b) Synthesis of dopamine-incorporated polyester prepolymer (CA-PCL-DA0.3 prepolymer) and dopamine-incorporated dual bioactive electroactive polyurethane elastomer (CA-PCL-DA-g-AH elastomer).

Figure 5. (a) Synthesis of biodegradable poly(ε-caprolactone-co-d, l-lactide) urethane tissue engineering scaffolds. (b) The design and fabrication of microneedle array. (c) Schematic illustration of 4D biodegrading elastomer durably recruits regenerative macrophages to promote regeneration of craniofacial bone. (d) Fabrication of cylindrical gyroid scaffolds based on elastomer.

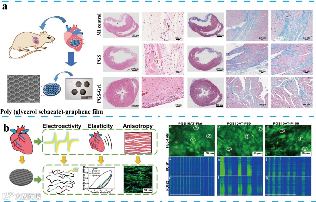
Figure 6. (a) Demonstration of the fabrication and repair results of the PGS-Gr cardiac patch. (b) Characterization of PGS-AT cardiac repair micropatterned elastomers and their calcium transient monitoring results.
综述目录:
论文信息:
Degradable Biomedical Elastomers: Paving the Future of Tissue Repair and Regenerative Medicine
Ben Jia, Heyuan Huang*(黄河源), Zhicheng Dong, Xiaoyang Ren, Yanyan Lu, Wenzhi Wang, Shaowen Zhou, Xin Zhao*(赵鑫) and Baolin Guo*(郭保林)
Chem. Soc. Rev., 2024
https://doi.org/10.1039/d3cs00923h
作者简介
相关进展
高分子科技原创文章。欢迎个人转发和分享,刊物或媒体如需转载,请联系邮箱:info@polymer.cn
诚邀投稿
欢迎专家学者提供稿件(论文、项目介绍、新技术、学术交流、单位新闻、参会信息、招聘招生等)至info@polymer.cn,并请注明详细联系信息。高分子科技®会及时推送,并同时发布在中国聚合物网上。
欢迎加入微信群 为满足高分子产学研各界同仁的要求,陆续开通了包括高分子专家学者群在内的几十个专项交流群,也包括高分子产业技术、企业家、博士、研究生、媒体期刊会展协会等群,全覆盖高分子产业或领域。目前汇聚了国内外高校科研院所及企业研发中心的上万名顶尖的专家学者、技术人员及企业家。
申请入群,请先加审核微信号PolymerChina(或长按下方二维码),并请一定注明:高分子+姓名+单位+职称(或学位)+领域(或行业),否则不予受理,资格经过审核后入相关专业群。
点
这里“阅读原文”,查看更多

