
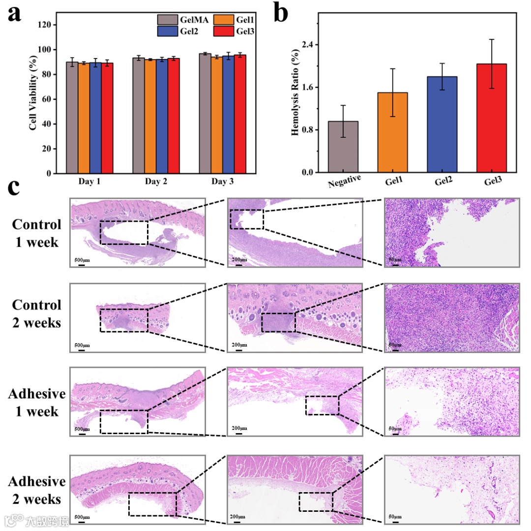
组织粘合剂对于在临床干预过程中实现快速止血和即时伤口管理至关重要。近年来生物粘合剂作为手术缝合线和缝合钉的潜力替代品而受到广泛关注。然而,面对动态和湿软组织表面的粘附仍然是一个巨大挑战。目前,应急止血及伤口闭合等场景使用的组织粘合剂主要采用丙烯酸类材料,因其不可降解性在长时间使用后易引发瘙痒和过敏反应,并可能造成生物体内不良反应。已报道的基于天然聚合物的组织粘合剂虽然具备出色的生物降解性和生物相容性,但受界面水影响,不具备在潮湿环境中实现对组织的即时粘附能力。因此,兼具即时粘附性和生物降解性的组织粘合剂的开发具有重要的临床意义。

图1. 粘合剂的聚合工艺示意图。


原文链接:
https://onlinelibrary.wiley.com/doi/full/10.1002/adfm.202401529
点击下方“阅读原文”可下载该篇论文。
相关进展
中国科学院长春应化所栾世方/殷敬华团队《Nat. Commun.》:基于原位自由基开环聚合策略构建主链可降解强力组织粘合剂
中科院戴建武团队 AFM:胶原基仿生组织粘合剂用于快速止血和加速伤口愈合
西安交大成一龙课题组《Bioact. Mater.》: 水凝胶组织粘合剂用于紧急自救以及胃穿孔修复
昆明医科大学陆地团队与美国Elias B. Rizk/刘超团队合作 Matter:仿生超强水性合成组织粘合剂
高分子科技原创文章。欢迎个人转发和分享,刊物或媒体如需转载,请联系邮箱:info@polymer.cn
诚邀投稿
欢迎专家学者提供稿件(论文、项目介绍、新技术、学术交流、单位新闻、参会信息、招聘招生等)至info@polymer.cn,并请注明详细联系信息。高分子科技®会及时推送,并同时发布在中国聚合物网上。
欢迎加入微信群 为满足高分子产学研各界同仁的要求,陆续开通了包括高分子专家学者群在内的几十个专项交流群,也包括高分子产业技术、企业家、博士、研究生、媒体期刊会展协会等群,全覆盖高分子产业或领域。目前汇聚了国内外高校科研院所及企业研发中心的上万名顶尖的专家学者、技术人员及企业家。
申请入群,请先加审核微信号PolymerChina(或长按下方二维码),并请一定注明:高分子+姓名+单位+职称(或学位)+领域(或行业),否则不予受理,资格经过审核后入相关专业群。
点
这里“阅读原文”,查看更多

