塑料已成为经济发展和人们生活不可或缺的重要材料,其大规模的生产和使用既消耗了大量的不可再生的化石资源,又因其废弃后不恰当的处置造成了资源浪费和环境污染问题。研究开发可循环回收的生物基聚酯是解决上述问题的有效途径之一。然而,在平衡生物基聚酯的高性能化与易回收性方面仍存在挑战。如何研究开发既能满足实际制品的多功能和高性能化使用要求,同时又可在温和条件下快速高效回收循环的生物基聚酯材料,仍是亟待突破的难题。
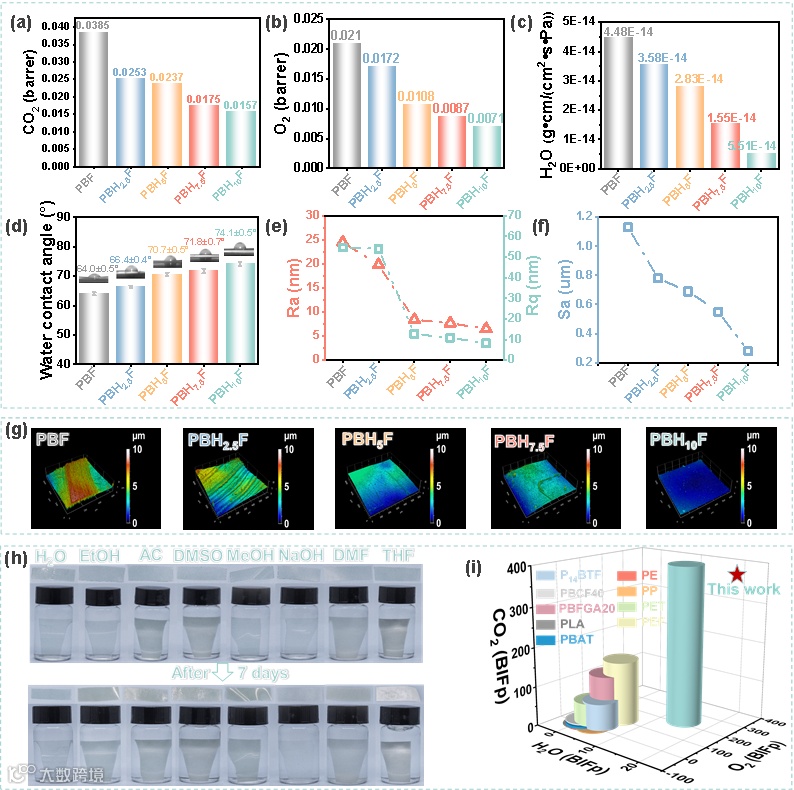
近期,四川大学王玉忠院士团队报道了一种集高性能和易回收于一体的多功能新型生物基聚酯材料。该工作基于氢键物理交联网络可增强材料力学、阻隔、抗紫外等性能以及混合溶剂解聚体系可赋予聚酯易回收性,设计了一种由生物基单体合成的含酰胺结构新型生物基聚酯材料(图1);利用酰胺结构所构建的氢键物理交联网络提升聚酯分子链间相互作用力,并赋予聚酯优异的力学性能(83.2 MPa, 233.9%)、阻隔性能(CO2 0.0157 barrer, O2 0.0071 barrer, H2O 5.518E-15 g·cm/cm2·s·Pa)、抗紫外性能和耐溶剂性能(图2、图3);进一步引入混合溶剂定向解聚分子链中的酯基官能团,实现了聚酯在温和条件下的快速高效解聚,经简易分离提纯即可得到高产率(>90.0%)和高纯度(>99.0%)的聚合单体,再次聚合这些单体可得与原材料相当的再生材料,实现了“单体↔聚合物”闭环回收利用(图4),为高分子材料的绿色可持续发展提供了一种前景广阔的解决方案。




该工作以“A Multifunctional Bio-Based Polyester Material Integrated with High Mechanical Performance, Gas Barrier Performance, and Chemically Closed-Loop”为题发表在《Advanced Functional Materials》上(DOI: 10.1002/adfm.202400911)。论文的第一作者为四川大学环保型高分子材料国家地方联合工程实验室的博士后李兴亮,通讯作者为王玉忠院士。该论文得到了国家重点研发计划和国家自然科学基金等项目的资助支持。
原文链接:
https://doi.org/10.1002/adfm.202400911
相关进展
高分子科技原创文章。欢迎个人转发和分享,刊物或媒体如需转载,请联系邮箱:info@polymer.cn
欢迎专家学者提供稿件(论文、项目介绍、新技术、学术交流、单位新闻、参会信息、招聘招生等)至info@polymer.cn,并请注明详细联系信息。高分子科技®会及时推送,并同时发布在中国聚合物网上。
欢迎加入微信群 为满足高分子产学研各界同仁的要求,陆续开通了包括高分子专家学者群在内的几十个专项交流群,也包括高分子产业技术、企业家、博士、研究生、媒体期刊会展协会等群,全覆盖高分子产业或领域。目前汇聚了国内外高校科研院所及企业研发中心的上万名顶尖的专家学者、技术人员及企业家。
申请入群,请先加审核微信号PolymerChina (或长按下方二维码),并请一定注明:高分子+姓名+单位+职称(或学位)+领域(或行业),否则不予受理,资格经过审核后入相关专业群。