随着聚烯烃塑料的大量使用,废弃聚烯烃塑料引发了严峻的环境污染问题。新兴的聚烯烃氢解技术可将废弃聚烯烃高效转化为高附价值的烷烃液体燃料和天然气组分,成为了一种前景广阔的化学回收技术。然而,聚烯烃氢解技术的发展严重受限于高昂的贵金属催化剂(Pt和Ru)成本。因此,迫切需要在保持高效催化性能的同时,探索具有成本效益且天然资源丰富的过渡金属催化剂作为替代。

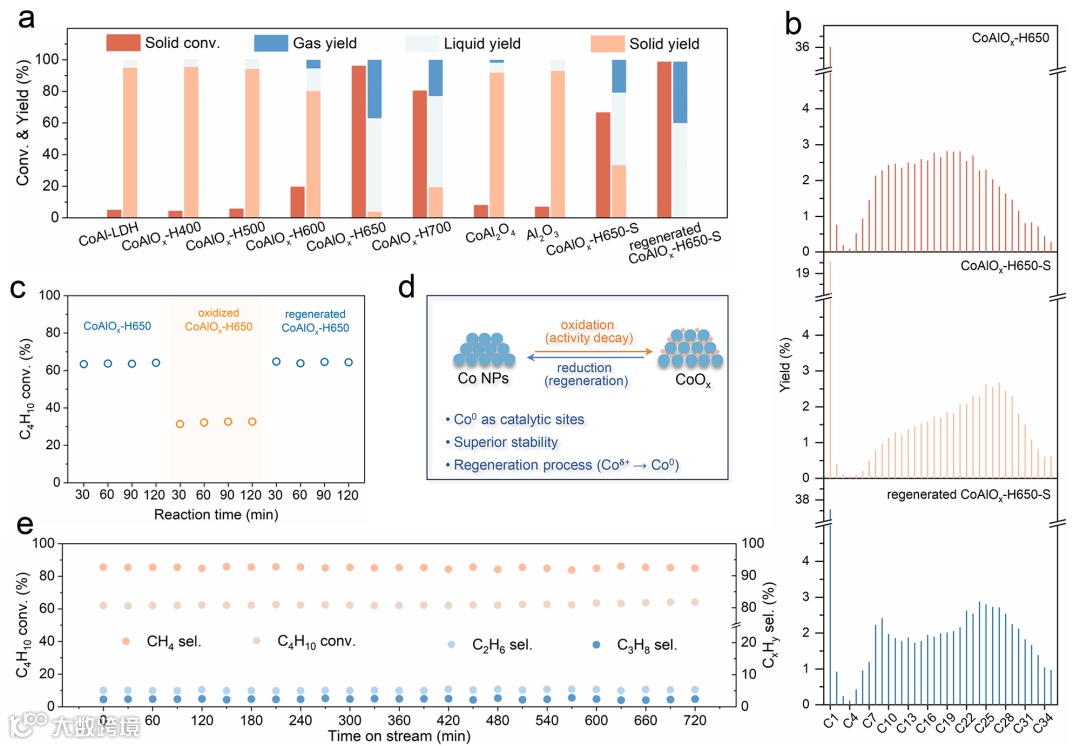
近期,苏州大学功能纳米与软物质研究院的陈金星副教授与曹暮寒副研究员和王璐教授合作,发展了聚烯烃氢解的高效非贵金属催化剂。该团队通过将钴基层状双氢氧化物(CoAl-LDH)进行不同条件的还原处理,实现了钴物种结构的连续演化,由CoAl-LDH转变为Co-Al混合氧化物和Co/CoAlOx(图1)。实验结果表明,金属Co物种(Co/CoAlOx中的Co0位点)展现出最高的聚烯烃氢解活性。在280°C、2 MPa H2压力以及3小时的反应条件下,性能最优的CoAlOx-H650展现出96.2%的LDPE固体转化率(图2)。机制研究表明,聚烯烃分子易于金属Co表面发生C-C键的连续裂解,生成大量低附加值的甲烷气体。为解决这一挑战,该团队利用LDH材料的组分灵活性,通过向前驱体组分中掺杂痕量加氢金属Ni实现了对氢解选择性的显著优化。该工作以“Layered Double Hydroxide Derivatives for Polyolefin Upcycling”为题发表在《J. Am. Chem. Soc》上,该文的第一作者是苏州大学博士生褚名宇,通讯作者为苏州大学陈金星副教授、曹暮寒副研究员和王璐教授。该工作得到了国家自然科学项目的资助。


该工作是团队近期关于废弃塑料化学回收的在最新进展之一。在过去两年中,该团队围绕聚烯烃氢解催化剂的设计,构建了具有稳定界面钌物种(Ru0/Ru+)的活性位点用于高效聚烯烃氢解(J. Am. Chem. Soc. 2024, 146, 7076);提出了熵限域效应抑制聚合物的高自由度以提升聚烯烃氢解的活性(Angew. Chem. Int. Ed. 2023, 62, e202313174)。此外,该团队聚焦废弃塑料的可持续光热催化回收,发展了一系列光热催化塑料回收体系(Nat. Commun. 2024, 15, 2730; Angew. Chem. Int. Ed. 2023, 62, e202308930; Matter 2022, 5, 1305)和多种光热材料精准合成策略(Angew. Chem. Int. Ed. 2021, 60, 4117; Angew. Chem. Int. Ed. 2019, 58, 9275;J. Am. Chem. Soc. 2021, 143, 20513)。
原文链接:
https://pubs.acs.org/doi/10.1021/jacs.4c00327
相关进展
苏州大学陈金星、苏州纳米所徐盼盼 Nat. Commun.:“双废”升级回收-废弃钴酸锂光热催化聚酯醇解
苏州大学陈金星 Angew :让废塑料停止“舞动” - 熵限域提高塑料催化回收活性
苏州大学张亮、陈金星 AFM:光热催化塑料回收新进展
苏州大学陈金星团队 Matter:光热催化技术实现聚酯塑料高效升级回收
高分子科技原创文章。欢迎个人转发和分享,刊物或媒体如需转载,请联系邮箱:info@polymer.cn
欢迎专家学者提供稿件(论文、项目介绍、新技术、学术交流、单位新闻、参会信息、招聘招生等)至info@polymer.cn,并请注明详细联系信息。高分子科技®会及时推送,并同时发布在中国聚合物网上。
欢迎加入微信群 为满足高分子产学研各界同仁的要求,陆续开通了包括高分子专家学者群在内的几十个专项交流群,也包括高分子产业技术、企业家、博士、研究生、媒体期刊会展协会等群,全覆盖高分子产业或领域。目前汇聚了国内外高校科研院所及企业研发中心的上万名顶尖的专家学者、技术人员及企业家。
申请入群,请先加审核微信号PolymerChina(或长按下方二维码),并请一定注明:高分子+姓名+单位+职称(或学位)+领域(或行业),否则不予受理,资格经过审核后入相关专业群。