室温磷光(RTP)材料因其独特的光学特性和广泛的潜在应用而备受关注。然而,在大规模生产中生产更简单、多样化和实用性更强的,特别是在单一系统中实现手性信号的RTP材料仍然面临挑战。

近日,东华大学纤维材料改性国家重点实验室&材料科学与工程学院朱美芳院士、成艳华研究员、张新海副研究员等,提出了一种湿法纺丝和加捻技术相结合的方法,连续生成了新一代RTP纤维,在单一系统中可以同时实现室温磷光、手性、鲁棒性、柔韧性和可编织性的集成(图1)。该纤维选择商业维纶的重要工业原料聚乙烯醇(PVA)作为聚合物基质,分别负载三组带有氨基、羟基和羧基基团的廉价喹啉衍生物,从而生成三种类型的PVA基纤维,得益于PVA分子链与喹啉衍生物之间的氢键相互作用,与纯PVA纤维相比,这三种PVA基纤维显示出更强的强度。此外,由于特定吡啶单元产生大量三重激子的有效系间窜越过程和PVA网络中受限的分子运动相互配合,产生了长效室温磷光。且螺旋状微结构促使PVA基室温磷光纤维转变为圆偏振室温磷光纤维,为设计手性磷光材料开辟了新的途径。

图1 (a)结合湿法纺丝和加捻技术制备CP-RTP纤维的示意图;(b)PVA和三种喹啉衍生物的化学结构以及形成双重氢键相互作用。(c)CP-RTP纤维的基本机理
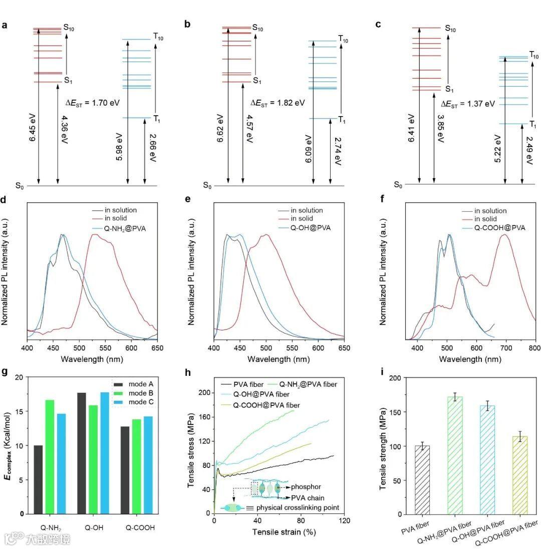
研究发现,通过将三种喹啉衍生物(4-氨基喹啉(Q-NH2)、4-羟基喹啉(Q-OH)、4-喹啉羧酸(Q-COOH))分别嵌入聚乙烯醇聚合物基质中,借助湿法纺丝技术连续制备得到的三组PVA基纤维均具有室温磷光特性(图2),其中,Q-NH2@PVA室温磷光纤维展示出最佳性能,磷光寿命达1.08 s,磷光量子效率为24.6%。

进一步研究表明(图3),Q-NH2、Q-OH和Q-COOH都具备低温磷光发射特性;而实验及模拟计算的结果进一步表明PVA不仅提供和低温类似的刚性微环境,且PVA分子链与喹啉衍生物之间存在的氢键非共价相互作用对室温磷光发射至关重要,协同效应在增强系间窜越过程和抑制分子运动方面发挥了重要作用,最终实现室温磷光;三组PVA基纤维的拉伸强度的提升(最高1.7倍于纯PVA纤维)再次佐证了氢键非共价相互作用的存在。

鉴于PVA基纤维良好的可编程性、柔韧性、机械性能和室温磷光特性,研究者深入研究了将其用于柔性显示的可能性,并探索了其在多种信息加密中的潜在应用(图4)。

图4 PVA基薄膜和纤维在柔性显示和多级信息加密方面的应用
通过对PVA基纤维进行加捻,研究者成功制备了具有手性性质的室温磷光纤维(图5)。纤维具有紧密卷曲且可定制的右旋或左旋图案的螺旋微结构,作为有效而稳定的手性介质,选择性反射和透射诱导圆偏振室温磷光。加捻室温磷光纤维均展示明显的激发态手性磷光信号,获得10-2发光不对称因子。这种方法为制备功能性纤维提供了新思路,具有广阔的应用前景。

该工作以“Circularly Polarized Room Temperature Phosphorescence through Twisting-induced Helical Structures from Polyvinyl Alcohol-based Fibers Containing Hydrogen-bonded Dyes”为题在线发表于期刊《Angewandte Chemie International Edition》上。东华大学材料科学与工程学院硕士研究生刘钦为论文的第一作者,东华大学张新海副研究员、成艳华研究员为论文的共同通讯作者,研究工作得到朱美芳院士的指导。该工作得到了国家重点研发计划、国家自然科学基金、中央高校基本科研业务费、东华大学励志计划等经费支持。
论文链接:
https://onlinelibrary.wiley.com/doi/10.1002/anie.202403391
高分子科技原创文章。欢迎个人转发和分享,刊物或媒体如需转载,请联系邮箱:info@polymer.cn
欢迎专家学者提供稿件(论文、项目介绍、新技术、学术交流、单位新闻、参会信息、招聘招生等)至info@polymer.cn,并请注明详细联系信息。高分子科技®会及时推送,并同时发布在中国聚合物网上。
欢迎加入微信群 为满足高分子产学研各界同仁的要求,陆续开通了包括高分子专家学者群在内的几十个专项交流群,也包括高分子产业技术、企业家、博士、研究生、媒体期刊会展协会等群,全覆盖高分子产业或领域。目前汇聚了国内外高校科研院所及企业研发中心的上万名顶尖的专家学者、技术人员及企业家。
申请入群,请先加审核微信号PolymerChina (或长按下方二维码),并请一定注明:高分子+姓名+单位+职称(或学位)+领域(或行业),否则不予受理,资格经过审核后入相关专业群。