随着可穿戴技术和智能设备的迅速发展,柔性和可拉伸的电子皮肤(e-skin)成为了备受关注的前沿领域。电子皮肤能够将外部机械或热刺激转化为电信号,然而,仅检测单一参数已不再满足需求,其逐渐朝多模态检测方向发展。传统的刚性电子元件在适应复杂且动态变化的表面时显得力不从心,这促使科学家们从人类皮肤的柔韧性和敏感性中汲取灵感,探索和开发出更加灵活的电子皮肤。其中,自供能的传感技术不仅能够提高电子皮肤的实用性,还有助于推动其在更广阔领域的应用。

图1. 基于热电凝胶的主动感知电子皮肤概述
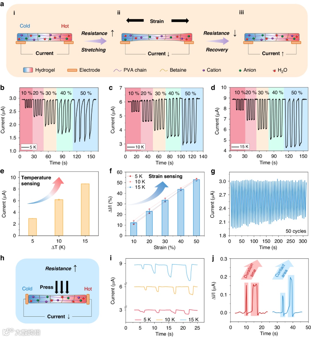
近期,太原理工大学电子信息与光学工程学院张虎林教授团队提出了一种基于热电水凝胶的自供能温度/应变感知电子皮肤,将I−/I3−作为氧化还原对,可利用温差实现自供能(图1)。通过循环冻融法制备了聚乙烯醇(PVA)热电凝胶,甜菜碱的引入增强了PVA水凝胶的保水性能(图2),这归因于甜菜碱与水之间的氢键作用。所制备的热电凝胶具有良好的机械性能,可以承受600%的拉伸应变。该凝胶具有良好的热电特性和应变-电阻响应(图3),根据热电流的输出能力确定氧化还原对离子浓度,用于后续的传感应用研究,并对水凝胶的基于电阻变化的应变传感能力进行了评估。该热电凝胶在不同温差下的应变响应输出稳定 (图4),通过将凝胶电子皮肤应用于人体的脸颊、手指和肘部,展示了对体表温度和皮肤应变的自供电感知能力,探测低头和运动状态对改善人们的生活习惯具有重要意义(图5)。该工作以“Thermogalvanic hydrogel-based e-skin for self-powered on-body dual-modal temperature and strain sensing”为题发表在《Microsystems & Nanoengineering》。太原理工大学博士生王昭苏为第一作者。通讯作者为太原理工大学张虎林教授,该研究得到了山西省自然科学基金和山西省科技合作与交流专项的支持。




该成果是张虎林教授团队关于凝胶热电器件研究的最新进展之一,这项工作构想了基于热电凝胶的电子皮肤在温度/应变感知和健康监测领域的广阔前景。自2021年以来,张虎林教授团队制备了一系列基于不同聚合物网络和氧化还原对的热电凝胶可穿戴器件,并致力于开拓凝胶器件在人体健康监测和信息交互领域的应用场景,取得了一系列重要研究成果,具体详见(自2021年以来,通讯/第一):Adv. Funct. Mater. 2024, 34, 2314419; Nano Energy 2024, 123, 109366; Chem. Eng. J. 2024, 488, 150816; ACS Sens. 2024, 9, 840; J. Mater. Chem. C 2024, 12, 3298; Nano Energy 2023, 113, 108612; Compos. Sci. Technol. 2023, 239, 110077; Nano Res. 2023, 16, 10198; ACS Appl. Polym. Mater. 2023, 5, 4628; Nano Energy 2023, 106, 108077; Sens. Actuators, A 2023, 354, 114305; Sens. Actuators, A 2023, 361, 114604; Chem. Eng. J. 2023, 473, 145247; Appl. Energy 2023, 348, 121509; ACS Appl. Mater. Interfaces 2022, 14, 48743; Appl. Surf. Sci. 2022, 605, 154765; Micromachines 2022, 13, 1219; Nano Energy 2022, 99, 107318; Nano Energy 2022, 100, 107449; Adv. Funct. Mater. 2022, 32, 2204803; Energy Technol. 2022, 10, 2200195; J. Mater. Chem. C 2022, 10, 13789; Nano Energy 2021, 89, 106465; ACS Appl. Mater. Interfaces 2021, 13, 37306; ACS Appl. Energy Mater. 2021, 4, 14700.
张虎林,太原理工大学教授、博士生导师、学术委员会委员,山西省青年拔尖人才、三晋英才-拔尖骨干人才,山西省青年科技工作者协会理事、中国青年科技工作者协会理事、四川省杰出青年基金获得者。2012-2014年赴美国佐治亚理工学院联合培养,2014年博士毕业于重庆大学并被电子科技大学直聘为副教授。2017年在香港理工大学访学1年,并于年底受聘为太原理工大学教授。研究方向为自供能智能传感,已在Adv. Mater.、Nano Lett.、ACS Nano、Adv. Funct. Mater.、Nano Energy等国际一流学术刊物上发表SCI论文100余篇,其中第一/通讯作者55篇(22篇IF>10),论文被引用7500余次,h因子为42,申请美国专利4项、中国专利9项(已授权5项),所做的工作曾被CNN、BBC、NanoWerk、科学网、科技日报、中国科学报、太原日报等报道,研究成果获评2023年MINE优秀青年科学家、JMCC Emerging Investigators-2022、2020年山西省科技功勋、2019年山西省自然科学二等奖(排名第1)。主持国家自然科学基金、山西省自然科学基金、山西省科技合作与交流专项、四川省杰出青年基金、国家重点研发计划子课题等。
原文链接:
https://www.nature.com/articles/s41378-024-00693-6
相关进展
高分子科技原创文章。欢迎个人转发和分享,刊物或媒体如需转载,请联系邮箱:info@polymer.cn
欢迎专家学者提供稿件(论文、项目介绍、新技术、学术交流、单位新闻、参会信息、招聘招生等)至info@polymer.cn,并请注明详细联系信息。高分子科技®会及时推送,并同时发布在中国聚合物网上。
欢迎加入微信群 为满足高分子产学研各界同仁的要求,陆续开通了包括高分子专家学者群在内的几十个专项交流群,也包括高分子产业技术、企业家、博士、研究生、媒体期刊会展协会等群,全覆盖高分子产业或领域。目前汇聚了国内外高校科研院所及企业研发中心的上万名顶尖的专家学者、技术人员及企业家。
申请入群,请先加审核微信号PolymerChina(或长按下方二维码),并请一定注明:高分子+姓名+单位+职称(或学位)+领域(或行业),否则不予受理,资格经过审核后入相关专业群。