3D打印技术能够构建精准化和个性化的骨再生修复支架。海藻酸钠(SA)是一种被广泛用于3D打印制造组织工程支架的海洋多糖材料,它有着来源广泛、价格低廉、生物相容性好,凝胶化速度快且易于3D构建等优点。但是,单组分的SA机械性能较差,SA支架容易坍塌不易成型,这限制了它在骨缺损修复支架的应用。埃洛石纳米管(HNTs)是高岭土族的粘土矿物,也是一种天然的一维纳米材料,因为具有独特的中空管状结构、高的长径比、来源广和价格低等优点,是许多高分子的纳米增强填料。通过物理共混法将SA和HNTs结合,用3D打印技术制备出高性能的骨缺损修复支架具有光明的应用前景。
近日,暨南大学化学与材料学院刘明贤教授团队与广东医科大学附属医院赵名艳老师合作,将SA与HNTs通过物理混合得到生物墨水,并用3D打印技术及高温烧结的加工方法制备出具有良好的成形性、生物相容性和成骨活性的SA/HNTs骨修复陶瓷支架。该研究成果以“Three-dimensional Printed Sodium Alginate Clay Nanotube Composite Scaffold for Bone Regeneration”为题发表在Composites Science and Technology(影响因子9.1,一区TOP)期刊上。暨南大学化学与材料学院研究生周友全、广东医科大学附属医院高翔助理研究员为该论文共同第一作者,广东医科大学附属医院赵名艳副研究员、暨南大学刘明贤教授为共同通讯作者。
本工作采用实验室自行改装的商业3D打印机。如图1a所示,SA和HNT混合得到SA/HNT油墨。将设计好的模型用3D打印机打印完成后,用CaCl2将其转化为水凝胶,得到SA/HNTs水凝胶。最后,对水凝胶进行高温烧结,得到SA/HNTs陶瓷。合适的粘度是墨水可打印性和成型性的关键。图1b中,当SA的浓度增加,SA/HNTs的复合材料逐渐从液体转变为可成型性,但是当SA的浓度增加到8%时,墨水出现干皱的情况。另外,如图1c和图1d所示,为了保证墨水能从微小的针头顺利挤出,评测了不同比例的SA/HNTs墨水的剪切变稀和剪切屈服特性。结果表明,SA/HNTs墨水随着SA的浓度从低到高(4-8%),同样表现出典型的剪切变稀和剪切屈服特性。在图1c中,在剪切速率0.1 s-1时,随着SA浓度从4%增加到8%,墨水粘度从823.7 Pa·s增加到3410.4 Pa·s;在图1d中,当剪切应力1 Pa时,随着SA浓度从4%增加到8%,G’从586.5 Pa增加到2976.4 Pa,这表明随SA含量增加,SA与HNTs形成了更强的相互作用网络结构。另外,当剪切速率从0.1 s-1增加到103 s-1,剪切应力从1 Pa增加至103 Pa时,SA/HNTs墨水所有比例的粘度急剧下降几个数量级,这说明在剪切速率和剪切应力增加时SA/HNTs墨水都表现出剪切稀化和剪切屈服特性。此外,对SA/HNTs的粘弹性也进行了测试。如图1e,在振荡频率扫描测试中,当SA的浓度从4%增加到8%时,SA/HNTs墨水的G’和G’’都明显增加,不过SA/HNTs墨水都仍具有类固体性质(G’>G’’)。因此,结合材料的粘弹性、剪切变稀和剪切屈服特性,选择7:35的SA/HNTs墨水作为3D打印模型的浓度。
为了进一步验证7:35的SA/HNTs墨水的打印性能,同样测试了墨水的循环应变时间扫描(图1f)。当受到高(200%)至低(1%)应变循环处理时,墨水表现出“液-固”转变性质。在低应变时,SA/HNTs墨水表现出类固体性质;当高应变时,墨水表现为类液体性质,这对SA/HNTs作为3D打印墨水是十分有利的。此外,该墨水在50℃以下不影响墨水流变状态。

图1 SA/HNTs支架的制备及SA/HNTs墨水的流变性能。SA/HNT陶瓷支架的制备示意图(a);SA/HNT油墨的流变试验,不同SA浓度下SA/HNT油墨的图像(b);不同SA浓度下油墨的表观粘度随剪切速率的函数(c), G '随剪切应力的函数(d), G '和G "随振荡频率扫描的函数(e);7:35 SA/HNT油墨的循环阶跃应变扫描测量(f)
通过流变测试发现,随着SA的浓度提升,SA/HNTs墨水的粘度逐渐提升。为了研究SA与HNTs之间的相互作用力,对SA/HNTs墨水进行了Zeta电位、XRD、红外以及XPS表征。图2a是HNTs和SA/HNTs的Zeta电位图。结果表明,当SA逐渐加入至HNTs后,相比于HNTs,整个复合体系的电性先是平稳后再负电性增加。这是因为SA呈负电性,由于静电引力中和了HNTs内表面的部分电荷。除了静电引力外,还有氢键作用,图2b是SA、HNTs与SA/HNTs的红外光谱图。SA的C=O伸缩振动和HNTs的Al-OH伸缩振动分别从1594 cm-1和3692 cm-1移动到1616 cm-1和3699 cm-1。HNTs的Si-O-Si伸缩振动也从1005 cm-1移动到1014 cm-1。这可能是由于SA与HNTs之间形成了氢键(O-H…O)。因为SA含有丰富的含氧极性基团(-OH、-COO-、C-O-C),可以与HNTs表面的Al-OH和Si-O-Si产生氢键相互作用。图2c是SA、HNTs与SA/HNTs的XRD图。HNTs的衍射峰出现在12.3o、20.1o和25o,分别对应于HNTs的(001)、(020、110)、和(020)晶面。由于其无定形结构,纯SA没有明显的峰。通过比较,SA/HNTs保留了HNTs的晶体结构。
为研究材料表面的相互作用,对SA/HNTs和HNTs进行XPS光谱扫描(图2d和图2g)。HNTs的特征能谱峰出现在103.1 eV和74.1 eV处,分别对应的是Si2p和Al2p电子轨道。在SA/HNTs的谱图中,也同样存在Si2p和Al2p电子轨道的特征峰,并且SA/HNTs光谱中的1068.1 eV处新出现的Na1s峰,表明SA成功掺入HNTs中。随后再对SA/HNTs和HNTs的精细谱Si2p和Al2p进行分析。如图2e和图2h,HNTs的Si2p光谱在103.01 eV 和103.52 eV存在两个峰,分别归属于Si-OH和Si-O键,而在加入SA之后,SA/HNTs的Si2p光谱的Si-OH和Si-O键的结合能增大,分别位于103.15 eV和103.68 eV。同样,如图2f和图2i,Al2p的两个峰在75.08 eV(Al-OH)和74.58 eV(Al-O)也分别移动到75.33 eV和74.83 eV,表明当加入SA后,由于氢键相互作用,Si-OH、Si-O键和Al-OH、Al-O键周围环境发生了变化。
图2j形象说明了SA和HNTs存在的界面作用,SA溶液带负电,会与HNTs带正电的管内腔表面发生静电引力作用。另外,由于SA分子链中含有丰富的含氧极性基团(-OH、-COO-、C-O-C),极易与HNTs形成氢键。正因为静电引力和氢键作用的存在,使SA与HNTs存在很强的界面作用,从而使SA/HNTs墨水具有可打印性和能保持一定的形状。

图2 SA与HNTs的相互作用。HNTs和SA/HNTs的Zeta电位(a);SA、HNTs和SA/HNTs的FTIR光谱(b)和XRD谱图(c);HNTs (d)、SA/HNTs (g)的XPS谱图及其对应的高分辨率XPS Si2p谱图(e和h)和XPS Al2p谱图(f和i);HNTs与SA相互作用示意图(j)
为了使打印出来的模型强度更高,利用钙离子溶液使SA/HNTs墨水交联成SA/HNTs水凝胶,从而增强其机械性能。如图3a,用钙离子交联后得到的7:35 SA/HNTs水凝胶的抗压强度达1165.9 KPa,所能承受的应变为64.8%。而单组分7 wt%的SA水凝胶的抗压强度只有97.8 KPa,所能承受的应变仅为49.2%。SA/HNTs水凝胶相比于SA水凝胶具有更高的压缩强度和压缩应变。此外,通过循环压缩测试进一步验证SA/HNTs水凝胶的压缩性能(图3b-d),结果表明,SA/HNTs水凝胶具有更高的弹性。在循环压缩时,压缩应变不断增加(10-60%),SA/HNTs水凝胶在循环的过程中没有被破坏,在整个循环压缩过程具有很好的形变能力,而SA水凝胶在循环进行至50%的应变时,循环的应力应变曲线出现折点,这说明SA水凝胶被破坏,形变弹性能力不及SA/HNTs水凝胶。另外,将SA/HNTs水凝胶制成一维的细丝进行拉伸测试,通过实验发现细丝能够承受200 g的重物且其拉伸强度达394.0 KPa(图3e-f)。而SA水凝胶,因为其较弱的机械性能,无法进行拉伸性能测试。SA/HNTs水凝胶机械性能较好的原因可能有三个:(1) SA溶液与钙离子相遇时,SA分子的G单体就会与钙离子螯合,形成稳定的“蛋-盒模型”;(2) HNTs与SA混合后,HNTs和SA的静电作用和氢键作用;(3)带负电的HNTs和带正电钙离子存在静电作用,从而促进SA和钙离子交联。正是这三个原因,使得SA/HNTs水凝胶具有相应的抗压强度和拉伸强度,这十分有利于3D打印模型的成型。
接着用SEM对3D打印的支架模型进行了观察。对于3D模型,所有的复杂的结构均是由针孔挤出的一条条细丝逐层打印而成,因此首先对3D打印细丝进行了SEM测试(图3g)。凝胶表面分布着大量的HNTs,而SA则像“胶水”一样将HNTs缠结在一起。有趣的是,打印出来的3D模型中埃洛石表现出取向排列特性。图3h是网格状SA/HNTs水凝胶的SEM俯视图,可知HNTs和SA的分布情况与上述细丝一样,表明在打印的过程中,逐层打印并不会破坏其表面的形态。通过对其表面进行元素扫描,表面的C、O、Al、Si和Na元素的均匀分布,说明HNTs和SA充分均匀的混合和分散。图3i是SA/HNTs水凝胶的SEM截面图,从截面的形态看,HNTs在其内部交叉分布,SA在HNTs之间均匀分布,HNTs管之间形成类三角的结构,支撑着整个结构,这可能是SA/HNTs相比于它们的单组分具有较强的流变性能、机械性能和可打印性的一个原因。

图3 SA/HNT水凝胶的力学性能和扫描电镜。水凝胶的压缩应力-应变曲线(a);不同压缩循环下,7 wt% SA (c)和SA/HNT水凝胶(d)的压缩特性 (b) 和压缩应力-应变曲线。在SA/HNTs水凝胶的细丝(直径为2mm)上悬挂200 g的重量(e);纱线细丝的拉伸应力-应变曲线(f);SA/HNTs水凝胶的细丝(直径为0.26 mm)的SEM照片(g);水凝胶在不同放大倍数下的SEM图像(俯视图)及其元素分布图 (h)以及剖面图(i)
借助CAD软件设计模型,通过3D打印机的实际测试,7:35的SA/HNTs墨水能够逐层打印出具有各种几何形状的3D模型且具有良好的成型性,例如五角星、JNU字母、鼻子和耳朵模型(图4a)。为了进一步证明SA/HNTs水凝胶的打印保真度,通过打印倾斜角度为45o和60o的梯形模型对其形状保真度进行验证。如图4b所示,梯形的预设长度和角度与最终打印出来的值相比,实验值仅略低于理论值。值得注意的是,所打印的长方条和五角星由于其良好的柔韧性可以抵抗大的弯曲和扭曲变形。基于上述结果,SA/HNTs墨水可作为具有高形状保真度和良好柔韧性的优良打印材料。为了验证SA/HNTs水凝胶的烧结前后的收缩情况,将已确定尺寸的3D打印的圆柱形SA/HNTs水凝胶置于马弗炉,等待烧结程序结束后,比较其烧结前后高度和直径的变化。其烧结前圆柱形SA/HNTs水凝胶的高度和直径的实验值分别为11.9 mm和7.9 mm,而当烧结后这两个数值分别变为7.8 mm和5.1 mm,高度和直径的收缩率约为65%。后续将通过收缩比例设计模型,在高温烧结后即可得到了理想尺寸的模型(图4c)。
图4d和图4e是不同放大倍数下,SA/HNTs陶瓷支架的SEM照片及其C、O、Al、Si和Na元素图像以及支架断面的SEM图。通过与图3g和图3h对比,SA/HNTs表面的HNTs结构已被高温破坏,但是仍可以观察到HNTs取向的存在,且表面的元素仍均匀分布。另外,在断面图中,HNTs仍然是交叉分布,相较于表面的HNTs管状结构,内部的HNTs管状结构保持得更好,这是由于外部的HNTs对内部形成了一个保护作用。此外,因为高烧烧结使聚合物降解的缘故,可以看到SA/HNTs陶瓷支架中SA的已被完全碳化。

图4 SA/HNT支架的3D打印与烧结。代表图像的印刷五点恒星,JNU信件,鼻子模型,和耳朵模型(a);实验和理论的比较值的长度,宽度,高度,和梯形角结构斜坡的45°和60°(b);SA / HNT水凝胶的网格和牙齿结构烧结前后外观(c);SA / HNTs陶瓷支架表面的SEM图像(d)、元素Mapping图(d),支架断面视图(e)
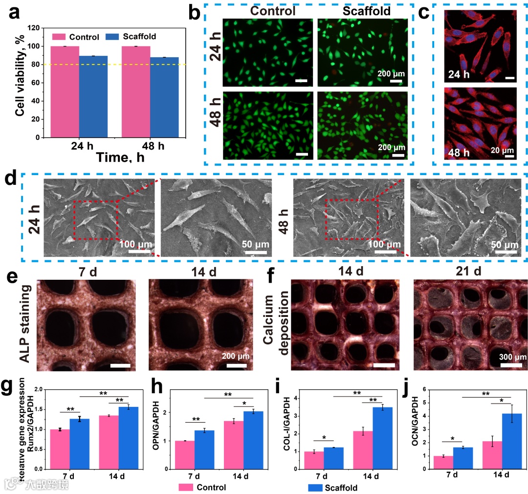
通过在SA/HNTs陶瓷支架上培养BMSCs以验证SA/HNTs陶瓷支架的生物相容性。图5a是用CCK-8检测试剂盒检测细胞活力得到的细胞活力图,无论是培养24 h还是48 h,SA/HNTs陶瓷支架细胞活力均超过80.0%,符合生物安全要求。如图5b是在SA/HNTs陶瓷支架上培养BMSCs 24和48 h后用Calcein-AM/PI试剂盒染色的荧光图像。从荧光图像可以看到将细胞在支架上培养24和48 h后,SA/HNTs陶瓷支架的表面上观察到了大量活细胞。另外,48 h与24 h相比活细胞数量都大大增多,表明SA/HNTs陶瓷支架细胞相容性好。如图5c中,用LSCM观察了BMSCs在SA/HNTs陶瓷支架上的铺展行为。在支架上培养24 h后,支架上的细胞观察到了少量伪足,且细胞铺展面积较小,表明此时细胞已经开始铺展。细胞培养48 h后,发现在支架上的细胞的伪足均显著增多,且细胞铺展面积也显著增大。类似地,用SEM观察BMSCs在SA/HNTs陶瓷支架上的铺展行为也得到同样的结果(图5d)。LSCM和SEM图像说明了细胞在48 h后已经开始在支架上铺展,支架并不会影响细胞的生长甚至细胞能够在其表面很好地生长。SA/HNTs陶瓷支架克服了原来细胞在SA水凝胶表面难以黏附的缺点,原因可能是HNTs的加入以及烧结使支架表面的粗糙度增加,从而提高了细胞的附着力。
采用ALP活性和钙沉积分析SA/HNTs陶瓷支架上的细胞成骨分化能力,图5e分别是BMSCs在支架上培养7和14天的ALP结果。培养7天后,发现支架表面的ALP有少量褐色沉积,当培养时间延长至14天时,支架上的褐色沉淀数量增多,表明ALP活性在逐渐增强;图5f是BMSCs在支架上培养14和21天的钙沉积的结果。培养14天后,用茜素红染色发现支架表面观察到红色矿化沉积。当培养时间延长至21天时,细胞数量增多并在支架空隙间已连成一片膜,支架上有大量的红色矿化沉积物生成,存在较多的钙沉积簇。钙沉积的定量分析结果直观的反映了随着时间的增加,支架上细胞的钙沉积能力的增强。如图5g-j PCR结果所示,在SA/HNTs陶瓷支架上培养7和14天Runx2、OPN、COL-I和OCN基因的相对表达量与对照组相比均显著增加。培养14天的基因相对表达的量与培养7天相比也明显增加且具有显著性差异。SA/HNTs陶瓷支架对BMSCs具有很好的成骨活性,使其在骨缺损修复应用上具有很大的潜力。

图5 SA/HNT陶瓷支架的生物相容性研究SA/HNT陶瓷支架上培养24和48小时的骨髓间充质干细胞细胞活力(a)、荧光染色图像(b)、LSCM图像(c)和SEM图像(d);SA/HNT陶瓷支架上培养的骨髓间充质干细胞的ALP (e)和茜素红(f)染色。SA/HNT陶瓷支架培养7、14 d时,Runx2 (g)、OPN (h)、CoL-I (i)、OCN (j)的相对基因表达量(*P< 0.05,**P< 0.01)
为了验证SA/HNTs陶瓷支架体内骨缺损的修复能力,将陶瓷支架植入大鼠颅骨缺损处,图6a是大鼠颅骨修复的对照组和植入SA/HNTs陶瓷支架组植入图。6和12周后,通过Micro-CT评估SA/HNTs陶瓷支架在体内骨缺损的修复能力,结果表明在手术后空白组和支架组均有新骨生成,其中支架组新生骨生成面积大于空白组(图6b)。大鼠颅骨缺损部位的骨密度(BMD)和BV/TV的定量分析结果也证明了支架组新生骨优于对照组(图6c)。将SA/HNTs陶瓷支架植入6和12周后,通过HE和Masson染色在骨-植入物界面处评估新骨形成情况。HE染色情况如图6d所示,在第6周,与对照组相比,SA/HNTs陶瓷支架组有更厚的基质生成,有较多的新生血管和新生骨出现,而对照组颅骨缺损部位只有少量的组织纤维填充,仅有少量的新生骨和血管生成。在第12周,SA/HNTs陶瓷支架组在缺损处与对照组比有更多的新骨形成。Masson染色与HE染色结论一致(图6e),在第6周,对照组颅骨缺损处仅有少量的蓝色的胶原纤维填充,无明显新生骨形成,而SA/HNTs陶瓷支架组颅骨缺损处被大量蓝色的胶原纤维填充,沉积的胶原纤维层较厚,排列更加致密,有较多的新生血管和新生骨生成。在第12周,与对照组比,SA/HNTs陶瓷支架组在缺损处同样地有更多的新骨形成。为了进一步验证SA/HNTs陶瓷支架的促成骨效果,利用免疫组织化学染色观察手术6和12周后大鼠颅骨中的Runx2、OCN和ALP三种蛋白的表达情况。由图6f可知,对照组在颅骨缺损部位的细胞仅有少量Runx2、OCN和ALP的阳性表达。而对于SA/HNTs陶瓷支架组颅骨缺损部位周围可见更多的阳性表达,表明SA/HNTs陶瓷支架组能促进颅骨损伤部位细胞表达Runx2、OCN和ALP,从而促进颅骨缺损的修复。

图6 SA/HNT陶瓷支架的体内骨再生能力。支架植入手术图(a);植入后6周和12周颅骨缺损的Micro-CT三维重建图像(红色点圈为初始缺损区域)(b);术后6周和12周各组骨密度、BV/TV(c)、H&E (d)和马松三色(e)染色定量统计。各组Runx2、OCN、ALP免疫组化染色图(f) (*P <0.05,**P <0.01);圆圈表示新形成的血管,三角形表示新形成的骨骼
本研究通过将SA和HNTs在水溶液中混合得到SA/HNTs打印墨水,并利用3D打印技术和高温烧结技术制备出用于骨缺损修复的高性能复合陶瓷支架。SA和HNTs之间的氢键和静电吸引使SA/HNTs油墨具有优异的可打印性和形状保真度。墨水在CaCl2溶液中交联后得到具有良好抗压和抗拉强度的SA/HNTs水凝胶。利用3D打印技术获得不同形状的水凝胶支架,并通过高温烧结制备高强度陶瓷支架。对SA/HNT陶瓷支架的细胞相容性和成骨活性进行评价,结果表明该支架具有良好的生物相容性和成骨活性。大鼠颅骨修复实验表明,SA/HNTs陶瓷支架在体内也具有良好的成骨作用。SA/HNTs陶瓷支架具有综合性能优异、原料来源丰富、可设计性高等优点,在牙齿修复、髋关节、骨科植入物等缺陷修复方面具有重要的应用前景。
该论文得到了国家自然科学基金(52073121,32071326)、广东省自然科学基金(2021A1515011196, 2023A1515011091)、中央高校基本科研专项资金(21622406)、佛山国家高区产业化创业团队计划(2220197000129)、广东医科大学附属医院“临床医学+”项目(CLP2021A001)等项目的资助。
论文链接:
https://www.sciencedirect.com/science/article/abs/pii/S0266353824001076
相关进展
高分子科技原创文章。欢迎个人转发和分享,刊物或媒体如需转载,请联系邮箱:info@polymer.cn
诚邀投稿
欢迎专家学者提供稿件(论文、项目介绍、新技术、学术交流、单位新闻、参会信息、招聘招生等)至info@polymer.cn,并请注明详细联系信息。高分子科技®会及时推送,并同时发布在中国聚合物网上。
欢迎加入微信群 为满足高分子产学研各界同仁的要求,陆续开通了包括高分子专家学者群在内的几十个专项交流群,也包括高分子产业技术、企业家、博士、研究生、媒体期刊会展协会等群,全覆盖高分子产业或领域。目前汇聚了国内外高校科研院所及企业研发中心的上万名顶尖的专家学者、技术人员及企业家。
申请入群,请先加审核微信号PolymerChina(或长按下方二维码),并请一定注明:高分子+姓名+单位+职称(或学位)+领域(或行业),否则不予受理,资格经过审核后入相关专业群。
点
这里“阅读原文”,查看更多

