水凝胶出色的生物相容性和适应性在生物医学领域引起了人们的极大兴趣。然而,传统的合成水凝胶仍然表现出相对薄弱和脆弱的特性,使其在制造生物医学设备的实际应用中面临挑战。同时,原位凝胶化速度慢也限制了其在药物载体和细胞包封基材的临床应用。

图1 光交联丝素快速水凝胶的设计制备和应用
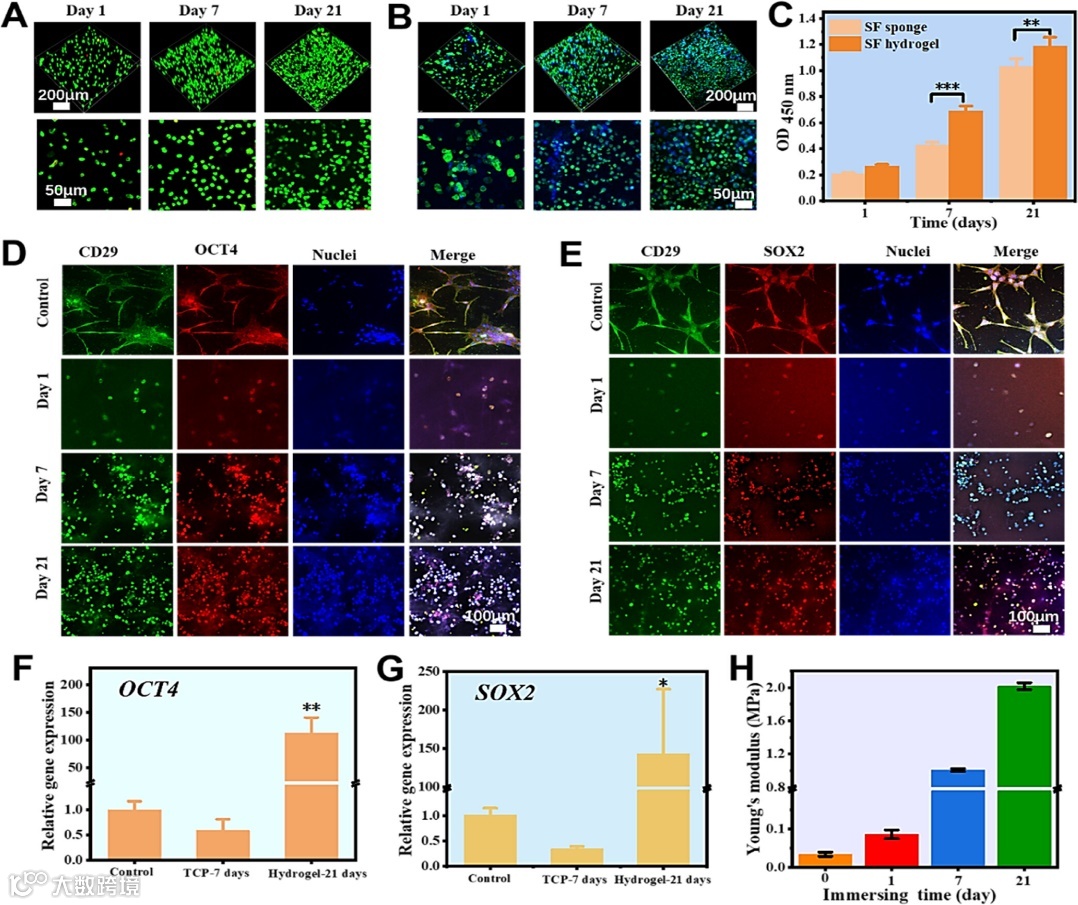
近期,武汉纺织大学张强教授团队从光合作用过程中汲取灵感,开发了一种简单的光交联技术,实现了优异机械性能蚕丝素蛋白水凝胶的高效制备,可在60秒内完成凝胶化(图1,2B)。核黄素和H2O2的联合使用实现了可持续的循环光交联反应,促进了从酪氨酸到二酪氨酸的转变,并最终形成高度交联的丝蛋白水凝胶;进一步,将该水凝胶进行包封脂肪间充质干细胞(ADSCs)研究其细胞相容性(图3A,B,C)和细胞干性维持作用(图3 D,E,F,G,H)。发现细胞培养过程中,水凝胶的二级结构向β折叠转变,硬度增加。细胞干性的保持可能归功于水凝胶硬度的增加,这一发现对于负载干细胞的丝素水凝胶的临床应用具有重要意义。这项研究工作突破了传统丝素水凝胶在组织工程上力学性能不足的技术瓶颈,同时为干细胞治疗临床应用提供了新思路。同时,由于该丝素水凝胶表现出了优良的可加工性,可以方便地加工成骨钉(图4)、微针(图5)等形式,在医疗微器件和装置方面显示了极大的应用潜力。该工作以“Superb Silk Hydrogels with High Adaptability, Bioactivity, and Versatility Enabled by Photo-Cross-Linking”为题发表在《ACS Nano》上(DOI:10.1021/acsnano.4c05017)。文章第一作者是武汉纺织大学纺织科学与工程学院研究生黄仁艳。




该工作是团队近期关于水凝胶快速凝胶相关研究的最新进展之一。纯丝素水凝胶通常采用超声和化学交联剂进行交联,表现为力学性能不足和化学试剂残留,给组织工程应用研究带来极大困扰。为此团队发展了光聚固化快速凝胶的方法,系统探索了水凝胶性能和凝胶机理,以及初步探索了其骨钉,微针,微球,微纤维等微器件在医用领域的应用(International Journal of Biological Macromolecules 2023, 224, 422;2024, 255, 128350;2024, 263, 130287;2024, 267, 131519)。在过去的几年中,团队基于生物仿生原理,设计制备了一系列模拟细胞外基质(ECM)结构与组分的丝素基生物材料,建立了多维、多尺度丝素基生物材料的制备和调控体系(Composites Part B: Engineering, 2019, 176: 107204;2020, 200: 108222;2021, 224, 109165;ACS Nano 2021, 15(5), 8171;ACS Nano 2022, 16, 15115),系统地研究了丝素蛋白质材料的功能化及其高附加值利用等。
原文链接:
https://pubs.acs.org/doi/10.1021/acsnano.4c05017
相关进展
武汉纺织大学张强教授课题组《ACS Nano》:在天然蚕丝纳米纤维制备及应用方面取得重要进展
上海大学苏佳灿教授团队 Mater. Horiz.:具备可控表面刚度的双网络DNA-丝素蛋白水凝胶调控成软骨分化
华科大杨光教授团队《Bioact. Mater.》:一种基于丝蛋白(丝胶蛋白和丝蛋白)的双交联水凝胶
高分子科技原创文章。欢迎个人转发和分享,刊物或媒体如需转载,请联系邮箱:info@polymer.cn
欢迎专家学者提供稿件(论文、项目介绍、新技术、学术交流、单位新闻、参会信息、招聘招生等)至info@polymer.cn,并请注明详细联系信息。高分子科技®会及时推送,并同时发布在中国聚合物网上。
欢迎加入微信群 为满足高分子产学研各界同仁的要求,陆续开通了包括高分子专家学者群在内的几十个专项交流群,也包括高分子产业技术、企业家、博士、研究生、媒体期刊会展协会等群,全覆盖高分子产业或领域。目前汇聚了国内外高校科研院所及企业研发中心的上万名顶尖的专家学者、技术人员及企业家。
申请入群,请先加审核微信号PolymerChina(或长按下方二维码),并请一定注明:高分子+姓名+单位+职称(或学位)+领域(或行业),否则不予受理,资格经过审核后入相关专业群。