皮肤,作为人体最大的器官,不仅能承受较大的机械变形,保护身体免受机械损伤,还能准确而灵敏地感知外界的刺激如温度、湿度、压力等使人体做出相应的反应。模仿人体皮肤特征和功能的仿生离子皮肤在可穿戴电子设备、智能仿生机器人、仿生假肢、智能医疗和人机交互等领域有着广泛的应用。人体皮肤的典型特征是具有灵敏感知力、正交各向异性、非线性力学响应和自愈能力,这主要归因于皮肤组织独特的复合材料结构,即交织的刚性胶原纤维嵌入柔软的弹性蛋白基质中。皮肤中纤维的不同取向导致与Langer线(一种皮肤张力线,代表不同部位皮肤张力最大的方向)平行和垂直的杨氏模量差异很大,即所谓的正交各向异性。皮肤的应力-应变曲线呈现“J 型”非线性力学响应特征,在低负荷和低应变时,弹性蛋白提供低模量和高弹性,而在高负荷时,弯曲的胶原纤维被拉直以提供高模量,从而防止大变形造成组织损伤。由于刚性胶原纤维和柔软的弹性蛋白基质之间显著的模量差异,应力在刚性胶原纤维表面消散,阻止了软基质中裂纹的生长,从而使皮肤具有很高的断裂韧性和抗疲劳性。虽然这些仿皮肤力学特性对于可穿戴电子设备来说非常重要,但制备具有灵敏感知功能、各向异性、应变硬化和自愈能力的仿生离子皮肤仍然是一项巨大的挑战。
在材料科学领域,单一材料往往难以满足复杂多变的应用需求。因此,将不同性能的材料复合在一起,形成具有协同效应和多功能性的复合材料是一种有效的方法。受皮肤组织结构的启发,一种可能的方法是将软基质与刚性骨架复合。然而,目前通过刚性骨架和软性基体制备仿皮肤复合材料的方法仍然存在一些问题。首先,目前大多数仿生皮肤的基体与骨架之间的界面结合较弱,由于两种材料模量和伸长率的巨大差异,当受到大形变时容易出现剥离、分层等现象,导致复合材料的破坏,影响复合材料的稳定性和寿命。其次,目前刚性支架的制作工艺较为复杂,如何通过更为便捷的技术制备具有特定三维结构的刚性骨架,更精准的模拟皮肤的各项力学特性是制备仿皮肤复合材料的关键。
【仿生离子皮肤的制备】

【仿生离子皮肤力学特性调节】


【仿生离子皮肤界面粘接性能】

【仿生离子皮肤自修复性能及稳定性】

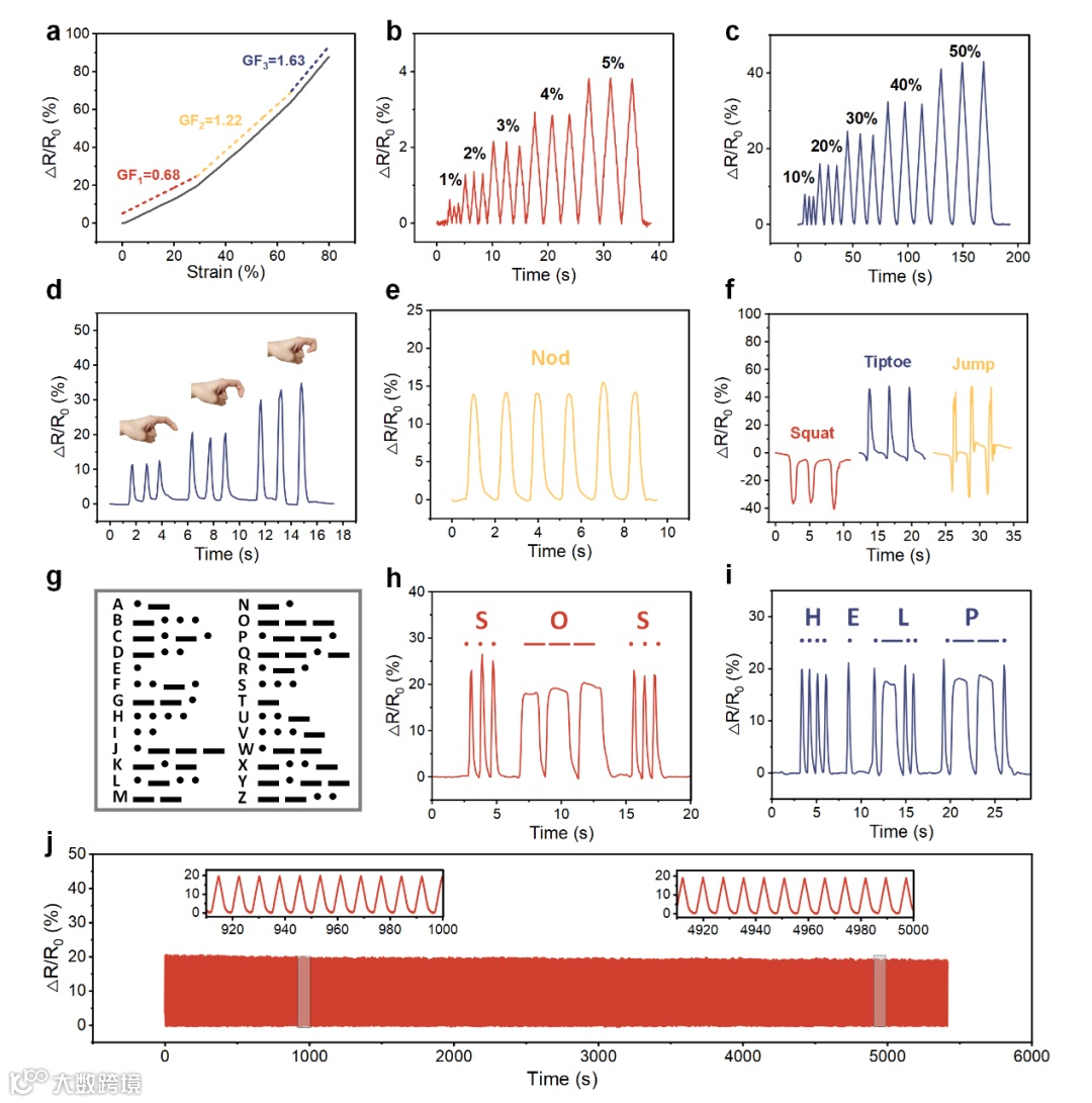
【仿生离子皮肤在传感器中的应用】

原文链接
https://doi.org/10.1002/adma.202405776
相关进展
中科院化学所黄伟研究员团队 AFM:通过微相分离结构制备兼具机械性能和高电导率的离子凝胶
川大金勇教授团队CEJ:具有不对称黏附、抗菌和自供电功能的可视化多传感交互式仿生离子皮肤
宁波材料所朱锦研究员团队《Adv. Funct. Mater.》:受Piezo2蛋白启发的可自愈合型离子仿生皮肤
高分子科技原创文章。欢迎个人转发和分享,刊物或媒体如需转载,请联系邮箱:info@polymer.cn
诚邀投稿
欢迎专家学者提供稿件(论文、项目介绍、新技术、学术交流、单位新闻、参会信息、招聘招生等)至info@polymer.cn,并请注明详细联系信息。高分子科技®会及时推送,并同时发布在中国聚合物网上。
欢迎加入微信群 为满足高分子产学研各界同仁的要求,陆续开通了包括高分子专家学者群在内的几十个专项交流群,也包括高分子产业技术、企业家、博士、研究生、媒体期刊会展协会等群,全覆盖高分子产业或领域。目前汇聚了国内外高校科研院所及企业研发中心的上万名顶尖的专家学者、技术人员及企业家。
申请入群,请先加审核微信号PolymerChina(或长按下方二维码),并请一定注明:高分子+姓名+单位+职称(或学位)+领域(或行业),否则不予受理,资格经过审核后入相关专业群。
点
这里“阅读原文”,查看更多

