两性离子水凝胶因其卓越的防污性和生物相容性而广受关注,成为生物医学应用的理想材料。其分子结构中两性离子部分通过静电诱导水合作用而结合大量水分子,使两性离子水凝胶具有高含水量、优异的生物相容性和低免疫原性。然而,水凝胶的高含水量往往会降低其机械强度。传统通过增加交联剂用量或与非两性离子材料共聚来提高凝胶机械强度的方法,不仅容易导致凝胶变脆和不可逆的损伤,还会影响其防污性。因此,在维持高含水量的同时,提升其机械性能并赋予动态可调性,对于拓展其在生物医学领域的应用至关重要。


图1 具有优异机械性能和动态可调型的单网络纯两性离子pACBMA水凝胶构建示意图。

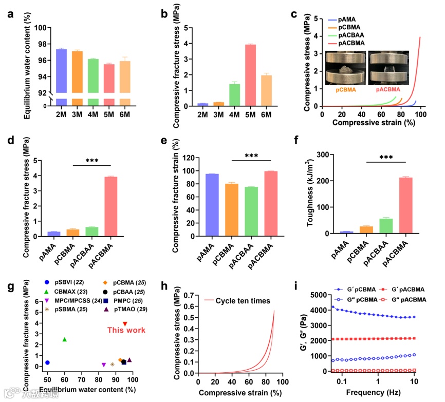
图2 pACBMA水凝胶的含水量和力学性能。

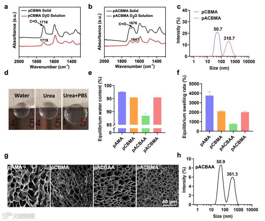
图3 pACBMA水凝胶内的多重非共价相互作用研究。

图4 pACBMA微凝胶的制备及其动态可调性能。

图5 pACBMA水凝胶的防污性和生物相容性。

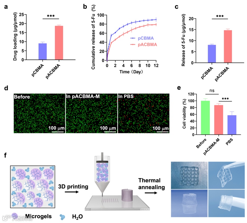
图6 pACBMA水凝胶的潜在应用。
文章链接:
https://onlinelibrary.wiley.com/doi/abs/10.1002/adfm.202409594
点击下方“阅读原文”可下载该篇论文。
相关进展
高分子科技原创文章。欢迎个人转发和分享,刊物或媒体如需转载,请联系邮箱:info@polymer.cn
诚邀投稿
欢迎专家学者提供稿件(论文、项目介绍、新技术、学术交流、单位新闻、参会信息、招聘招生等)至info@polymer.cn,并请注明详细联系信息。高分子科技®会及时推送,并同时发布在中国聚合物网上。
欢迎加入微信群 为满足高分子产学研各界同仁的要求,陆续开通了包括高分子专家学者群在内的几十个专项交流群,也包括高分子产业技术、企业家、博士、研究生、媒体期刊会展协会等群,全覆盖高分子产业或领域。目前汇聚了国内外高校科研院所及企业研发中心的上万名顶尖的专家学者、技术人员及企业家。
申请入群,请先加审核微信号PolymerChina(或长按下方二维码),并请一定注明:高分子+姓名+单位+职称(或学位)+领域(或行业),否则不予受理,资格经过审核后入相关专业群。
点
这里“阅读原文”,查看更多

