对于慢性伤口等复杂组织缺损的高效治疗目前仍是临床和组织再生领域的重要挑战。基于其独特的三维多孔结构和类细胞外基质特性,水凝胶在伤口愈合及组织再生方面得到广泛研究。为了满足复杂难愈合伤口治疗过程中的多元化需求,将多种活性成分负载于水凝胶内部是目前常用的构建多功能水凝胶的方法。然而,水凝胶缺乏动态响应和可控释放能力往往易导致药物突释,降低功能成分的生物利用度和治疗效果。此外,伤口微环境的复杂性可能会进一步影响敷料的稳定使用。因此,构建具有伤口微环境响应性和适应性的水凝胶敷料,实现对组织再生过程的智能、有序调控,并确保伤口敷料对创面部位的可控粘附和自愈合性具有重要意义。
近日,西北工业大学尚利教授团队报道了一种海洋贻贝衍生的多功能金团簇纳米酶(AuNCs),并以此纳米酶作为交联剂和生物活性成分制备了一种新型智能响应性水凝胶,成功用于有序调控糖尿病慢性伤口微环境及促进组织修复。海洋生物衍生的生物多糖、蛋白质如海藻酸盐、海洋贻贝不仅资源丰富,且具有多种生物学活性,在组织再生领域极具应用前景。其中,海洋贻贝衍生的多巴类小分子中丰富的官能团可赋予水凝胶多重理化作用,例如实现动态响应性及贻贝启发的强粘附作用。同时,邻苯二酚结构内在的还原性不仅使其展现出优异的抗氧化等生物学活性,并且可使其作为模板和还原剂用于金纳米团簇的可控制备。该研究以海洋贻贝衍生的邻苯二酚类小分子左旋多巴(DOPA)作为配体制备具有类超氧化物歧化酶(SOD)活性的AuNCs,设计苯硼酸修饰的海藻酸钠(PBA-Sa),利用AuNCs表面的邻苯二酚基团与苯硼酸形成硼酸酯键,制备AuNCs@PBA-Sa水凝胶。一方面,该水凝胶中的硼酸酯键可实现对ROS/葡萄糖的灵敏响应,赋予其可控降解、响应释放AuNCs的性能,进而有效发挥抗氧化和免疫调控特性;另一方面,水凝胶结构中硼酸酯键的动态可逆特性、氢键相互作用及邻苯二酚基团使其同时兼具快速自愈合、组织粘附和止血、按需剥离等特性。相关工作以“Marine-Derived Nanozyme-Crosslinked Self-Adaptive Hydrogels for Programmed Regulating the Regeneration Process”为题发表在《Advanced Functional Materials》。该论文第一作者为西北工业大学材料学院博士生王天义,通讯作者为西北工业大学尚利教授、薛语萌副教授。

AuNCs@PBA-Sa水凝胶的制备及生物学性能示意图
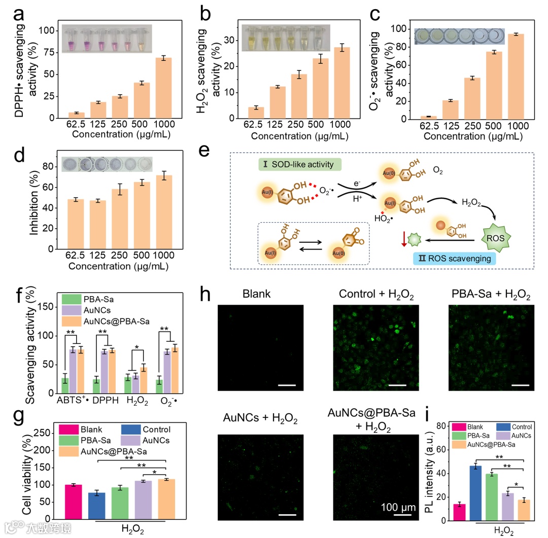
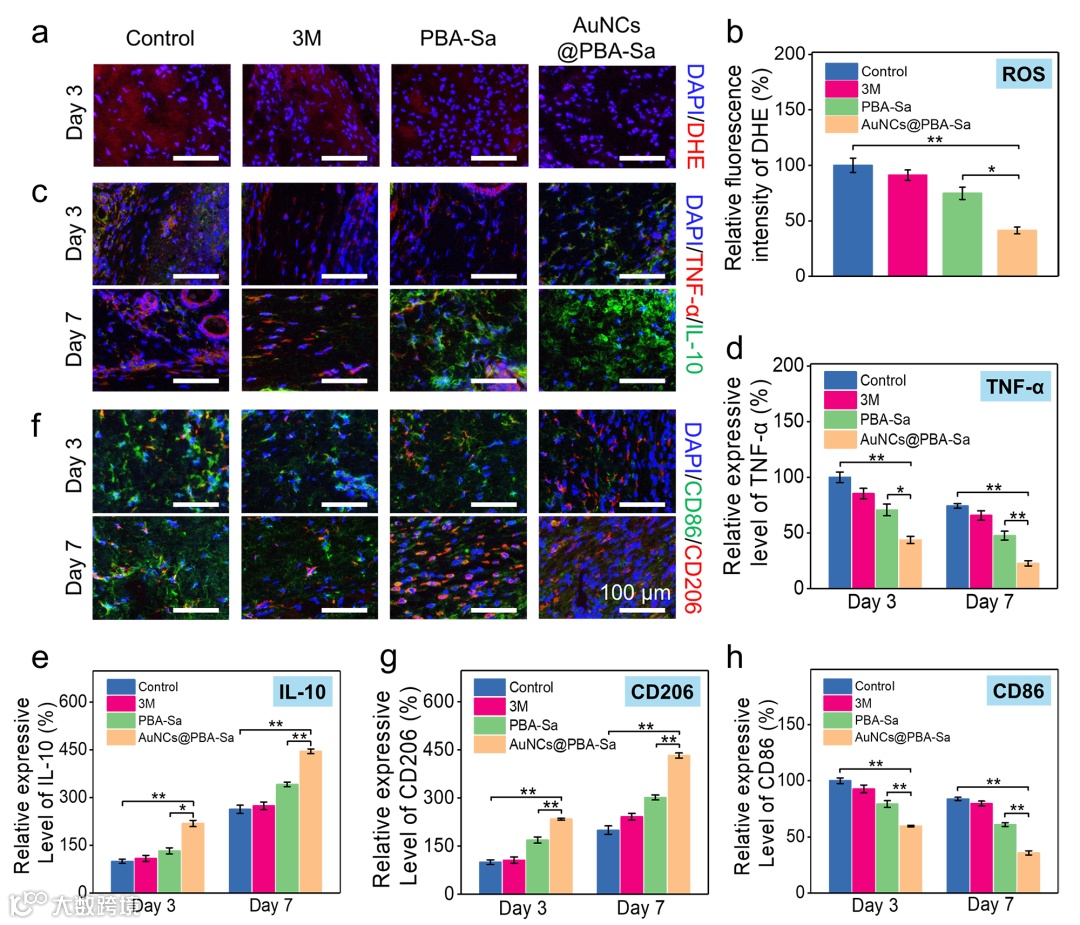
DOPA保护的超小尺寸(1.5 nm)AuNCs可作为交联剂促进AuNCs@PBA-SA水凝胶的形成,提升水凝胶的力学性能(图1)。该水凝胶同时表现出良好的可注射性、优异的组织粘附性和自愈合能力(图2)。此外,基于硼酸酯键独特的ROS/葡萄糖响应性, AuNCs@PBA-Sa水凝胶具有可调降解、可控药物释放和按需剥离/溶解特性(图3)。DOPA配体赋予了AuNCs显著增强的自由基清除能力和类SOD酶活性,使该水凝胶展现出优异的抗氧化、抗炎及免疫调控性能(图4)。糖尿病慢性创面治疗动物实验研究结果表明AuNCs@PBA-Sa水凝胶可牢固粘附于皮肤组织并实现AuNCs在伤口环境中的可控释放,继而通过清除氧化自由基、免疫调控、缓解炎症、促进胶原沉积和再上皮化等多种途径加速慢性伤口愈合过程,最终实现对糖尿病慢性创面的高效治疗(图5)。该研究为精确设计生物活性金属团簇酶及智能响应性水凝胶敷料提供了新的策略,同时也为慢性伤口和复杂组织缺损的可控高效治疗提供了新的思路。

图1.AuNCs@PBA-Sa水凝胶的理化性质表征

图2. AuNCs@PBA-Sa水凝胶的自愈合及粘附性能表征及机制分析

图3. AuNCs@PBA-Sa水凝胶的多种智能响应行为表征

图4. AuNCs@PBA-Sa水凝胶的抗氧化性能

图5. 慢性创面愈合过程中抗氧化、抗炎及免疫调控性能的免疫荧光染色分析
原文链接:
https://onlinelibrary.wiley.com/doi/10.1002/adfm.202405257
相关进展
武汉理工戴红莲/涂溶团队 BAM:基于bio-MOF催化的可喷涂水凝胶-持续调节糖尿病伤口氧化应激微环境并促进神经血管网络重建
苏州大学潘向强与合作者 Adv. Sci.:超快硒醇点击化学构建多功能水凝胶用于伤口敷料
陕科大王学川教授/党旭岗副教授 AFM:多功能生物质基可注射光热水凝胶用于伤口再生愈合和皮肤生物电子学
高分子科技原创文章。欢迎个人转发和分享,刊物或媒体如需转载,请联系邮箱:info@polymer.cn
欢迎专家学者提供稿件(论文、项目介绍、新技术、学术交流、单位新闻、参会信息、招聘招生等)至info@polymer.cn,并请注明详细联系信息。高分子科技®会及时推送,并同时发布在中国聚合物网上。
欢迎加入微信群 为满足高分子产学研各界同仁的要求,陆续开通了包括高分子专家学者群在内的几十个专项交流群,也包括高分子产业技术、企业家、博士、研究生、媒体期刊会展协会等群,全覆盖高分子产业或领域。目前汇聚了国内外高校科研院所及企业研发中心的上万名顶尖的专家学者、技术人员及企业家。
申请入群,请先加审核微信号PolymerChina(或长按下方二维码),并请一定注明:高分子+姓名+单位+职称(或学位)+领域(或行业),否则不予受理,资格经过审核后入相关专业群。