柔性电子器件是下一代智能的、主动的人机交互设备系统的重要组成单元,它可以将外界信号转换为电信号进而直观的显示出来。高分子材料,具有力学性能大范围可调节、易赋予功能和生产耗能低等优势,能够轻松地整合柔性和导电性。这一优点是传统刚性传感系统无法实现的,因此其成为了柔性电子器件的重要组成部分。但是,柔性电子设备寿命较短,如何解决产生的大量电子垃圾(e-waste)是亟待解决的问题。
近期,四川大学高分子研究所、高分子材料工程国家重点实验室(四川大学)的雷景新教授团队研制出了一种室温可醇类溶剂回收的聚氨酯弹性体(SPPUs),其强度和韧性高可达约60 MPa和360 MJ m−3,还可以在室温下以乙醇为绿色溶剂完全回收(如图1a所示)。另外,通过将乙醇溶解的SPPUs溶液与镍(Ni)粉末混合制成SPPU-Ni复合材料,能有效地将SPPUs的柔韧性和可回收性与Ni粉填料的导电性相结合,构建出可打印、可回收、超快速响应的电容传感器(如图1d所示)。

图 1. (a) SPPUs 的合成及其氢键相互作用的示意图。(b) 高透光性薄膜图片。(c) 受阻氢键相互作用示意图。(d) 电容式传感器回收过程示意图。
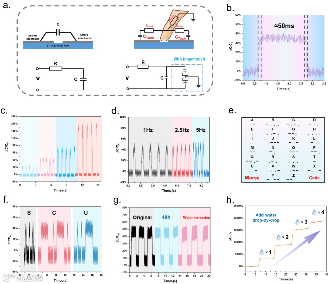
值得注意的是,这项工作通过使用丝网印刷技术将SPPUs-Ni浆料的浆料转录到PET薄膜和纸张上,开发了可印刷的电容式传感器(PCB),利用不同物体介电常数的差异以及与PCB接触面积的变化,传感器还可以根据不同物体产生的不同信号实现物体识别。所设计的PCB具有快速响应时间≈50 ms,具备高分辨率和多信号识别能力(如图2所示)。

图 2. (a) 电容式传感器的传感原理示意图。(b) PCBS 在触摸时的响应和恢复时间。(c) 电容响应与手指数量的函数关系。(d) 电容响应与触摸频率的关系。(e) 代表每个字母的摩尔斯电码表。(f) 介绍将触摸信号转换为电信号(“S”、“C”和“U”) 的 PCBS。(g) PCBS 在空气中的储存稳定性(48 h)和耐水性(浸入水中5 min)。(h) 电容响应与水滴数的函数关系。
此外,值得注意的是,SPPUs和Ni粉末只需将废弃的SPPU-Ni复合材料溶解在乙醇中即可完全回收,回收后制得的电容式传感器PCB的传感性能与回收前保持一致。此外,还可以回收SPPUs基材和导电Ni粉填料,这项工作为可回收柔性电子产品中日益严重的电子垃圾问题提供了一个可持续的解决方案(如图3所示)。

图 3. (a) 电容基传感器回收示意图。(b) 乙醇溶剂中的回收(左)和在水中的稳定性(右)。(c) 回收前后 PCBS 传感性能的比较。(d) Ni 粉末回收前后的 SEM 图像。
研究成果以“Hindered Hydrogen Bonding-Based Enabling of High-Strength, Alcohol-Soluble SPPUs for Printable, Recyclable, Ultra-Fast Response Capacitive Sensors”为题发表在《Advanced Science》(doi.org/10.1002/advs.202405941)上。论文第一作者为四川大学硕士研究生陈兴宝,通讯作者为四川大学雷景新教授和江亮副研究员。本工作得到了中国博士后面上基金(2022M722238)、四川省青年科学基金(2023NSFSC0984)、四川大学博士后基金(2023SCU12026)和四川省先进建筑材料产教融合创新示范平台等项目的资助支持。
原文链接:
https://onlinelibrary.wiley.com/doi/full/10.1002/advs.202405941
相关进展
高分子科技原创文章。欢迎个人转发和分享,刊物或媒体如需转载,请联系邮箱:info@polymer.cn
欢迎专家学者提供稿件(论文、项目介绍、新技术、学术交流、单位新闻、参会信息、招聘招生等)至info@polymer.cn,并请注明详细联系信息。高分子科技®会及时推送,并同时发布在中国聚合物网上。
欢迎加入微信群 为满足高分子产学研各界同仁的要求,陆续开通了包括高分子专家学者群在内的几十个专项交流群,也包括高分子产业技术、企业家、博士、研究生、媒体期刊会展协会等群,全覆盖高分子产业或领域。目前汇聚了国内外高校科研院所及企业研发中心的上万名顶尖的专家学者、技术人员及企业家。
申请入群,请先加审核微信号PolymerChina(或长按下方二维码),并请一定注明:高分子+姓名+单位+职称(或学位)+领域(或行业),否则不予受理,资格经过审核后入相关专业群。