血管神经协同修复是组织工程与再生医学领域研究面临的重大挑战。血管神经再生修复的生理进程极为复杂,要求在不同阶段,通过外泌体介导的细胞间通讯,实现对血管内皮细胞、神经元等细胞的多靶点、阶段特异调控。近年来,基于外泌体的促再生修复策略受到了广泛的关注。然而,现有策略面临外泌体寿命短(仅24~4小时)、剂量低以及具有特异性细胞调控功能的miRNA不可变等挑战,仍难以再现天然生理过程中复杂、动态的调控进程,严重限制了其在血管神经协同修复方面的应用。

11月21日,中国科学院深圳先进技术研究院智能医用材料与器械研究中心杜学敏研究员团队,在精准调控外泌体分泌的活性界面材料方面取得重要研究进展。相关成果以“A ferroelectric living interface for fine-tuned exosome secretion toward physiology-mimetic neurovascular remodeling”为题,发表在Cell Press旗下旗舰期刊Matter上。该活性界面材料(LIFES)结合聚偏氟乙烯-三氟乙烯(P(VDF-TrFE))基智能高分子复合材料层与间充质干细胞的活细胞层,通过复合材料层的拓扑和电信号对间充质干细胞的调控,不但实现了外泌体的持久(约192小时)、大量(提升约8倍)释放,并且可在血管神经修复的不同阶段调控外泌体中的miRNA(前期促血管生成、后期促神经再生),模拟天然血管神经修复过程中的阶段特异调控作用,从而有效促进活体血管神经的协同修复,在智能生物医用材料与器械领域有着重大应用前景。
研究团队基于在P(VDF-TrFE)基智能高分子材料方面的研究基础(Advanced Materials, 2017, 29, 1702231; Science Advances, 2022, 8, eabp9369; National Science Review, 2023, 10, nwac164; Device, 2024, 2, 100465),构建了由P(VDF-TrFE)基智能高分子复合材料层和活细胞层组成的LIFES。其中复合材料层为具有纳米槽表面拓扑结构的P(VDF-TrFE)基薄膜,可提供用于间充质干细胞调控的拓扑、压电和光热释电信号;而间充质干细胞的活细胞层则用于实现外泌体的持久分泌。在与细胞牵引力相当的压力下(约10 nN),LIFES的复合材料层可产生约30 pA的压电电流;与此同时,LIFES的复合材料层在500 ms的短脉冲近红外(NIR)光照射下,可产生电压高达23 V的光致电场。LIFES复合材料层的拓扑结构和电性能赋予了其强大的细胞调控能力(图1)。

图1 促血管神经协同修复的LIFES设计。LIFES由P(VDF-TrFE)基智能高分子复合材料层和活细胞层组成,其中复合材料可提供用于细胞调控的拓扑、压电和光热释电信号。
基于其独特的拓扑信号,LIFES的复合材料层可有效引导间充质干细胞定向取向,进而引发细胞骨架蛋白重排、核形态重塑和基因表达改变,促进细胞向特定表型分化;在拓扑和压电信号的协同引导下,LIFES复合材料层可促进间充质干细胞向神经样细胞的分化;此外,LIFES复合材料层在NIR照射下产生的光热释电信号还能激发间充质干细胞的电生理响应,引发钙离子内流。LIFES复合材料层展现了强大的细胞调控能力,可促进外泌体的生成与分泌(图2)。

图2 LIFES的复合材料层对间充质干细胞的调控。(a-c)复合材料层的取向结构引导间充质细胞定向排列。(d-f)拓扑信号协同压电信号促进间充质干细胞神经样分化。(g-o)光热释电信号激发间充质干细胞的电生理响应,引发钙离子内流。
LIFES不但可实现活性外泌体长达192小时的持久释放,并且实现了在不同阶段对释放外泌体中miRNA类型的特异性调控:前5天分泌富含抗炎和促血管生成miRNA的外泌体,自第5天起转为分泌富含促神经生成miRNA的外泌体。进而,还可通过NIR介导的光热释电信号,实现LIFES外泌体分泌量的显著上调(增加约8倍)。LIFES对外泌体分泌的精准调控重现了血管神经再生修复生理过程中多靶点、阶段特异的天然调控作用,有望促进血管神经的协同修复(图3)。

图3 LIFES外泌体分泌的精准调控。(a-c)第一阶段(0~5天)促进富含抗炎和促血管生成miRNA外泌体的分泌。(d-f)第一阶段(6~8天)促进富含促神经再生miRNA外泌体的分泌。(g)LIFES可模拟生理过程中外泌体多靶点、阶段特异的天然调控作用。
通过转录组分析,研究进一步揭示了LIFES精准调控外泌体分泌的机制:在第一阶段(0~5天),LIFES通过复合材料层的拓扑和压电信号,激活了间充质干细胞的MAPK/ERK和PI3K/AKT信号通路,进而调控了其表型和外泌体分泌;在第二阶段(6~8天),LIFES则主要通过光热释电信号激活间充质干细胞的钙离子信号通路与温度响应相关信号通路,调控外泌体分泌。以上信号通路的顺序激活赋予了LIFES独特的精准调控外泌体分泌的能力(图4)。

图4 LIFES外泌体分泌精准调控的机制。(a-d)第一阶段(0~5天),拓扑和压电信号激活MAPK/ERK和PI3K/AKT信号通路。(e-f)第二阶段(6~8天),光热释电信号激活钙离子信号通路与温度响应相关信号通路。
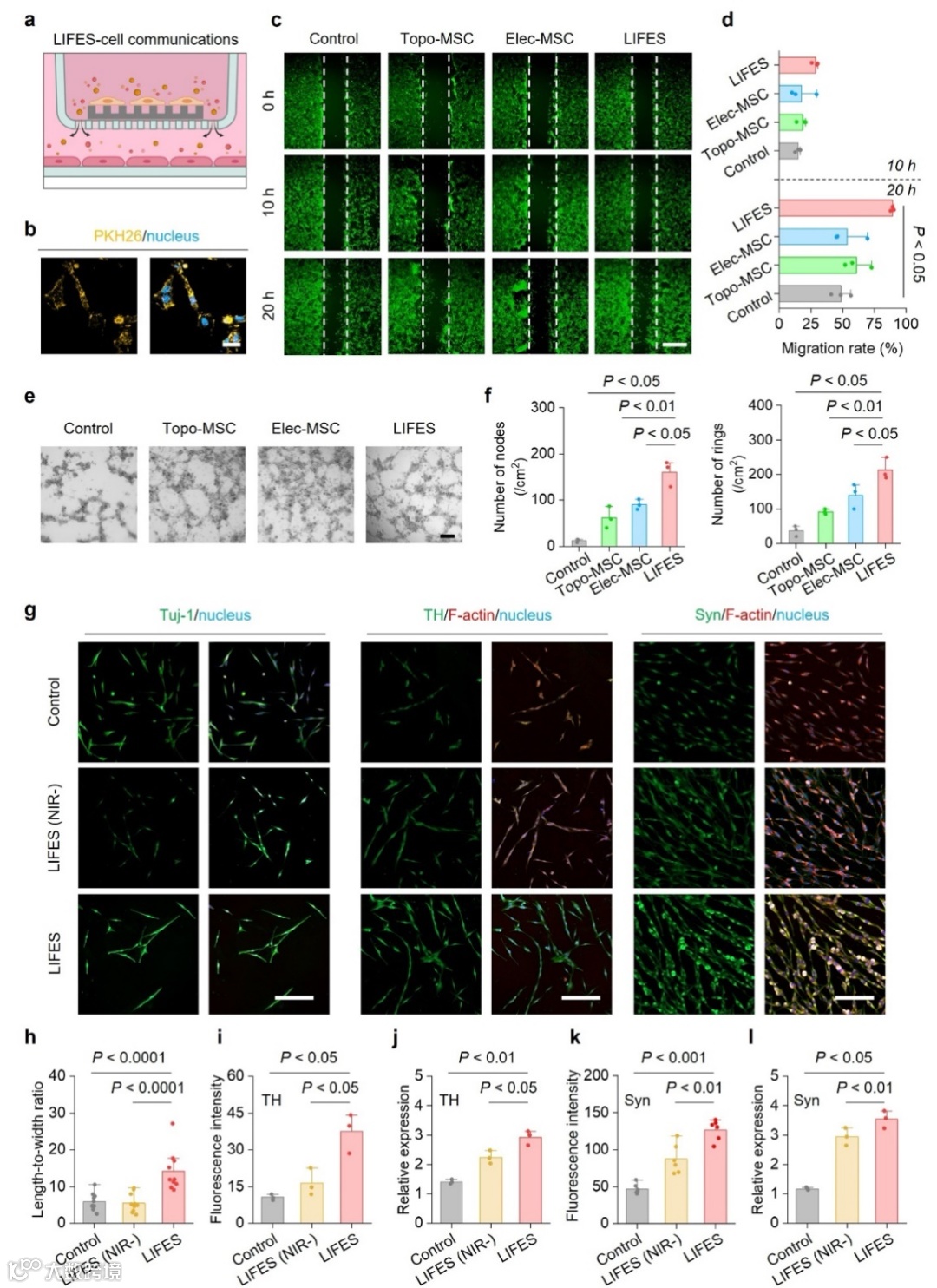
通过精准调控的外泌体分泌,LIFES在体外实现了卓越的促血管生成与神经生长的效果(图5)。在血管神经修复的第一阶段,LIFES通过分泌的富含促血管生成miRNA的外泌体,可加速内皮细胞的迁移,并促进毛细血管样网络的形成;在第二阶段,LIFES通过分泌的富含促神经生长miRNA的外泌体,促进了神经模式细胞的分化和伸长,并上调突触发育相关蛋白Syn和神经递质合成关键酶TH的表达,显示了其在促神经生长和神经间连接方面的潜力。

图5 LIFES促血管神经修复的体外评价。(a-f)促进血管内皮细胞迁移及毛细血管样网络形成。(g-l)促进神经生长和神经间连接。
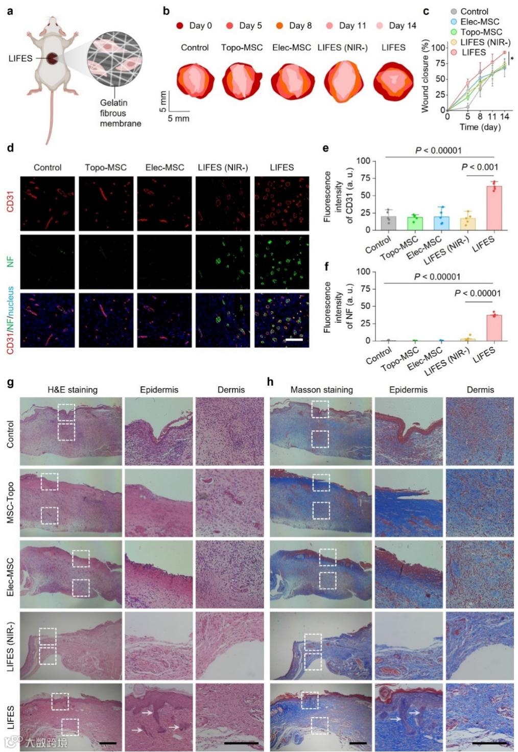
在大鼠糖尿病伤口模型中,LIFES同样展现了卓越的促血管神经协同修复的能力(图6)。在组织修复的炎症-增殖阶段,LIFES有效促进了伤口处新生毛细血管的形成,缩短了炎症期;在重塑和熟化阶段,LIFES进一步促进了伤口处的神经生成,并通过对血管-神经信号交互的增强,大大加速了难修复糖尿病伤口的无疤痕愈合,并且实现了毛囊和腺体等功能性皮肤附属结构的更好再生。本研究提出的LIFES不但有助于推动解决血管神经协同修复这一组织工程和再生医学领域的重大难题,并且有望促进下一代智能生物医用材料与器械的发展。

图6 LIFES加速糖尿病伤口血管神经协同修复。(a-c)加速糖尿病伤口的无疤痕愈合。(d-f)促进糖尿病伤口的血管神经协同修复。(g-h)改善毛囊和腺体等功能性皮肤附属结构的再生。
中国科学院深圳先进技术研究院智能医用材料与器械研究中心杜学敏研究员为该论文的通讯作者,博士研究生彭明星、赵启龙副研究员为共同第一作者,深圳理工大学生命健康学院王玉田教授、柴安平博士以及香港大学机械工程系王敏教授为该论文共同作者,在研究中给予了大量帮助。
该论文获得国家自然科学基金、国家重点研发计划、中国科学院青年创新促进会、广东省重点、深圳市杰青和深圳市医学研究基金等科技项目支持。
团队长期招聘博士后,欢迎将简历发送至:
xm.du@siat.ac.cn
网站:https://ibmd.siat.ac.cn/
原文链接:
https://pan.baidu.com/s/1EI2A9Hq400q45OmX8kBl1w?pwd=726n
点击下方“阅读原文”可下载该篇论文。
相关进展
高分子科技原创文章。欢迎个人转发和分享,刊物或媒体如需转载,请联系邮箱:info@polymer.cn
欢迎专家学者提供稿件(论文、项目介绍、新技术、学术交流、单位新闻、参会信息、招聘招生等)至info@polymer.cn,并请注明详细联系信息。高分子科技®会及时推送,并同时发布在中国聚合物网上。
欢迎加入微信群 为满足高分子产学研各界同仁的要求,陆续开通了包括高分子专家学者群在内的几十个专项交流群,也包括高分子产业技术、企业家、博士、研究生、媒体期刊会展协会等群,全覆盖高分子产业或领域。目前汇聚了国内外高校科研院所及企业研发中心的上万名顶尖的专家学者、技术人员及企业家。
申请入群,请先加审核微信号PolymerChina(或长按下方二维码),并请一定注明:高分子+姓名+单位+职称(或学位)+领域(或行业),否则不予受理,资格经过审核后入相关专业群。