共价抑制剂是通过共价键与靶蛋白残基发生不可逆结合,从而发挥其生物学功能的一类抑制剂。共价抑制首先通过可逆配体与靶蛋白结合,从而促进富含电子化学弹头近距离接近并共价耦合结合口袋附近活性残基。共价抑制剂具有高药效、长靶向结合、强选择性等优势,同时可以靶向“不可成药”靶点,解决耐药性问题。然而,传统共价抑制剂与靶蛋白质结合需实现适当的结构匹配,特别是要求有合适的亲核残基,这一要求发展共价抑制剂带来了极大地挑战。另外,设计可控反应活性弹头对提高共价抑制生物安全性具有重要意义。
针对上述挑战,南开大学化学学院余志林教授联合生命科学学院史洋副研究员等人在《Adv. Funct. Mater.》期刊上以“Assembly-Glued Ligands and Warheads for Hypoxia-Activatable Supramolecular Covalent Inhibitors”为题(DOI:10.1002/adfm.202411179),提出了一种多肽组装粘合配体与弹头的策略,以此构筑了超分子共价抑制剂。该策略分别将可逆结合配体,反应弹头连接到具有强自组装倾向的多肽序列上,通过三者共组装实现了超分子共价抑制剂的构建。同时,利用实体瘤乏氧特性,以癌细胞过表达硝基还原酶(NTR)作为内源性刺激源,设计了乏氧可激活的反应弹头。该研究为未来开发共价抑制剂提供了新的策略以及为可激活反应弹头的设计提供了新的工具。

图1. 传统靶向共价抑制剂和组装体表面显示的乏氧可激活超分子共价抑制剂的示意图。图片来源 Adv. Funct. Mater.
在前期乏氧响应非天然氨基酸调控多肽自组装及肿瘤成像的工作基础上(J. Am. Chem. Soc. 2021, 143:13854-13864),团队通过钯催化的铃木偶联反应设计并合成了高效的乏氧可激活弹头4-苯基-1-甲基-2-硝基咪唑(pmNI)。该弹头能够在NTR酶作用下生成氮鎓离子亲电中间体,从而能够与半胱氨酸形成共价偶联物。而在常氧条件下,pmNI保持无活性状态,表明其作为NTR响应的巯基靶向共价偶联可激活弹头的可行性。将反应弹头,配体抑制剂分别与哑铃型七肽EIISIIE共价连接,三者共组装形成超分子共价抑制剂EISCI。该共价抑制剂被乏氧癌细胞有效摄取后,在配体amq-EIS与靶蛋白EGFR非共价结合作用下,乏氧有效激活反应弹头与靶蛋白共价偶联,从而阻断EGFR自身磷酸化及下游信号通路,促进细胞凋亡。此外,组装体同时负载可逆配体以及反应弹头能够提供灵活的临近距离,从而能够利用该策略实现对非共价结合口袋附近无半胱氨酸蛋白C-MET的共价抑制。溶液中的表征实验表明形成的超分子共价抑制剂共组装为纳米带。该超分子共价抑制剂有效增强了配体与靶蛋白的非共价结合,而且所含反应弹头保持着乏氧激活共价连接半胱氨酸的特性,从而能够强效抑制EGFR激酶活性。

图2. 反应弹头pmNI以及超分子共价抑制剂EISCI的构筑及其结构与生物功能表征。
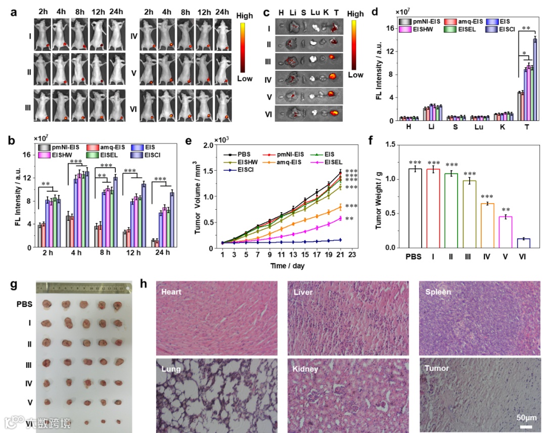
此外,通过活细胞水平的机制研究,超分子共价抑制剂EISCI能够在乏氧条件下被有效激活,与靶蛋白共价连接,从而通过增强抑制EGFR磷酸化,提高细胞凋亡。同时,合理调整组装体表面显示的配体和反应弹头的表面密度,可以优化临近效应,促进共价偶联,从而增强蛋白抑制效果。体内研究表明,超分子共价抑制剂能够有效在肿瘤部位富集,并在乏氧激活下与靶蛋白形成共价结合,延长瘤内滞留时间,从而显著增强肿瘤治疗效果。该工作为未来用于增强癌症治疗,提高生物安全性的可激活共价抑制剂的开发提供了新的策略。

图3. 超分子共价抑制剂EISCI的体内肿瘤治疗疗效。
这一成果近期发表在Adv. Funct. Mater.上。文章第一作者为南开大学化学学院高分子化学与物理专业博士研究生胡彬彬,南开大学化学学院余志林教授及南开大学史洋副研究员为共同通讯作者。该研究得到国家科技部纳米前沿重点专项项目、国家自然科学基金委、合成生物学海河实验室以及京津冀基础研究等项目的资助。
原文链接:
https://onlinelibrary.wiley.com/doi/epdf/10.1002/adfm.202411179
高分子科技原创文章。欢迎个人转发和分享,刊物或媒体如需转载,请联系邮箱:info@polymer.cn
欢迎专家学者提供稿件(论文、项目介绍、新技术、学术交流、单位新闻、参会信息、招聘招生等)至info@polymer.cn,并请注明详细联系信息。高分子科技®会及时推送,并同时发布在中国聚合物网上。
欢迎加入微信群 为满足高分子产学研各界同仁的要求,陆续开通了包括高分子专家学者群在内的几十个专项交流群,也包括高分子产业技术、企业家、博士、研究生、媒体期刊会展协会等群,全覆盖高分子产业或领域。目前汇聚了国内外高校科研院所及企业研发中心的上万名顶尖的专家学者、技术人员及企业家。
申请入群,请先加审核微信号PolymerChina (或长按下方二维码),并请一定注明:高分子+姓名+单位+职称(或学位)+领域(或行业),否则不予受理,资格经过审核后入相关专业群。