癌症严重威胁着人类健康,肿瘤疫苗通过激活抗原特异性免疫反应来对抗肿瘤,已经成为肿瘤治疗的一种有效手段。尽管如此,肿瘤疫苗的治疗效果受到免疫原性不足、免疫逃逸、及免疫抑制的阻碍。为此,可以开发能直接杀死肿瘤细胞并促进肿瘤相关抗原(TAAs)释放的原位肿瘤疫苗来增强免疫原性,但是肿瘤微环境(TME)中乏氧、高表达的PD-L1及肿瘤中的免疫抑制细胞,极大地抑制了细胞毒性T淋巴细胞(CTL)的浸润和活化,阻碍了纳米疫苗的治疗效果。因此,开发更安全有效的纳米疫苗,同时促进TAAs释放和调节免疫抑制TME将是非常理想的策略。
近期,北京化工大学徐福建教授、赵娜娜教授、申鹤云副教授联合开发了含有抗原-光热剂与两亲性聚氨基酸纳米佐剂的肿瘤疫苗(OMPP)。该纳米疫苗能在近红外光照射下触发TAAs原位释放进行个体化肿瘤治疗,改善免疫抑制TME,有效激活抗肿瘤免疫反应抑制B16-OVA黑色素瘤的生长,并能防止肿瘤术后复发。该研究提出了一种通过整合载体和佐剂构建纳米疫苗的简单策略,同时探索了其促进抗原释放和调节免疫抑制的固有特性,实现了高效免疫治疗,相关工作以“Potent Amphiphilic Poly(Amino Acid) Nanoadjuvant Delivers Biomineralized Ovalbumin for Photothermal-Augmented Immunotherapy”为题发表在ACS Nano。

作者设计构建了由苯丙氨酸修饰的聚谷氨酸(PF)、聚赖氨酸(PL)及OVA-MnOx(OM)自组装形成的纳米疫苗(OMPP)。PF-PL不仅作为载体能够高效稳定地负载抗原,并能在溶酶体的低pH微环境中质子化,诱导PF疏水性增加,促进抗原溶酶体逃逸,还用作纳米佐剂,有效诱导树突状细胞(DC)成熟。OMPP纳米疫苗的光热性能使其可以有效诱导肿瘤免疫原性细胞死亡并触发自体抗原的释放,增强免疫治疗的治疗效果。此外OMPP能够有效缓解肿瘤乏氧,下调PD-L1的表达,调节免疫抑制M2肿瘤相关巨噬细胞(TAM)、调节性T细胞(Treg)和髓源性抑制细胞(MDSC)重塑免疫抑制TME。

图1 OMPP纳米疫苗的制备及其光热/免疫治疗流程图
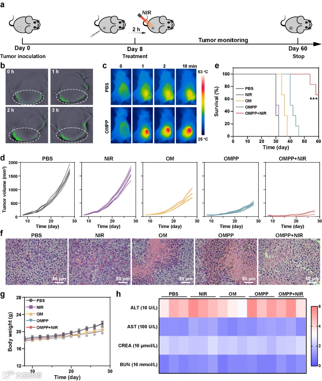
OMPP具有良好的生物安全性,并且能有效递送抗原和促进抗原的细胞质递送,同时OMPP纳米疫苗介导的光热治疗能够诱导显著的细胞免疫原性死亡,有效促进DC成熟。在B16-OVA黑色素瘤小鼠模型中研究了OMPP的抗肿瘤治疗作用和免疫应答(图2)。将B16-OVA黑素瘤小鼠随机分为PBS、NIR、OM、OMPP和OMPP+NIR组5个治疗组。PBS组和NIR组肿瘤生长迅速,OM治疗可以在一定程度上抑制肿瘤的生长,OMPP组的肿瘤生长受到显著抑制,OMPP+NIR组表现出更高的肿瘤抑制效率和治疗效果,证明光热/免疫治疗效果显著,OMPP+NIR组也显著延长了小鼠的存活时间。此外OMPP纳米疫苗具有良好的体内安全性,可作为原位个体化疫苗增强癌症免疫治疗。

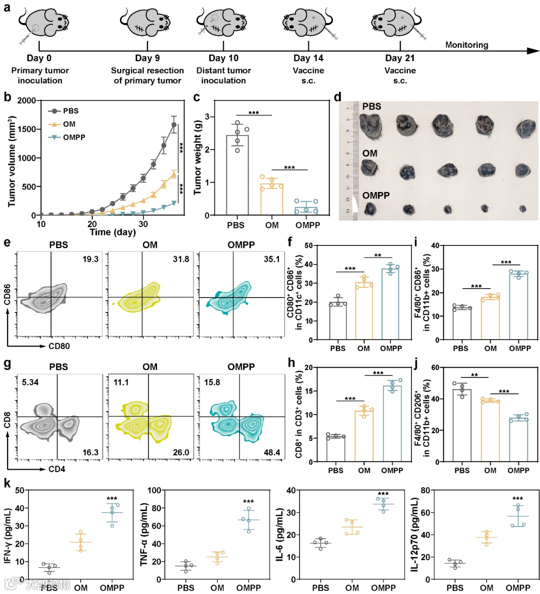
作者团队随后模拟临床术后肿瘤转移病情,手术完全切除原发肿瘤后,建立异位肿瘤复发模型,之后给小鼠接种PBS、OM或OMPP纳米疫苗。可以观察到,接种OM和OMPP的小鼠肿瘤生长明显受到抑制(图3)。并且与OM相比,接种OMPP对肿瘤生长具有更加明显的抑制作用,这归因于OMPP强大的免疫佐剂特性。并且对小鼠的淋巴结和远端肿瘤中的免疫细胞进行分析,与PBS和OM组相比,OMPP组小鼠的DC成熟比例明显增加,远端肿瘤中CTL和CD4+辅助性T淋巴细胞的比例明显更高,证明成功诱导了T细胞介导的全身抗肿瘤免疫。同时,OMPP表现出显著的免疫治疗增强效果,使TAM向M1表型极化,促炎细胞因子分泌量明显升高。相关实验结果显示,OMPP纳米疫苗可以增强小鼠T细胞介导的抗肿瘤免疫,并能够有效抑制肿瘤术后复发。此外,OMPP纳米疫苗还显示出良好的预防作用,能有效地保护接种的小鼠免受肿瘤的侵袭。

作者构建了载体与佐剂一体化的OMPP纳米疫苗,实现光热增强的个体化免疫治疗,并且有效预防术后肿瘤复发。PF-PL纳米佐剂,通过pH响应质子化促进抗原的细胞质递送,增强了DC的成熟。OMPP有效缓解了肿瘤乏氧,下调PD-L1的表达,减少免疫抑制细胞,改善免疫抑制TME。这项工作充分利用了纳米疫苗的自身理化特性以促进抗原释放和逆转免疫抑制,为增强个体化免疫治疗应用提供了新思路。
论文链接:
https://pubs.acs.org/doi/full/10.1021/acsnano.4c10688
相关进展
高分子科技原创文章。欢迎个人转发和分享,刊物或媒体如需转载,请联系邮箱:info@polymer.cn
欢迎专家学者提供稿件(论文、项目介绍、新技术、学术交流、单位新闻、参会信息、招聘招生等)至info@polymer.cn,并请注明详细联系信息。高分子科技®会及时推送,并同时发布在中国聚合物网上。
欢迎加入微信群 为满足高分子产学研各界同仁的要求,陆续开通了包括高分子专家学者群在内的几十个专项交流群,也包括高分子产业技术、企业家、博士、研究生、媒体期刊会展协会等群,全覆盖高分子产业或领域。目前汇聚了国内外高校科研院所及企业研发中心的上万名顶尖的专家学者、技术人员及企业家。
申请入群,请先加审核微信号PolymerChina(或长按下方二维码),并请一定注明:高分子+姓名+单位+职称(或学位)+领域(或行业),否则不予受理,资格经过审核后入相关专业群。