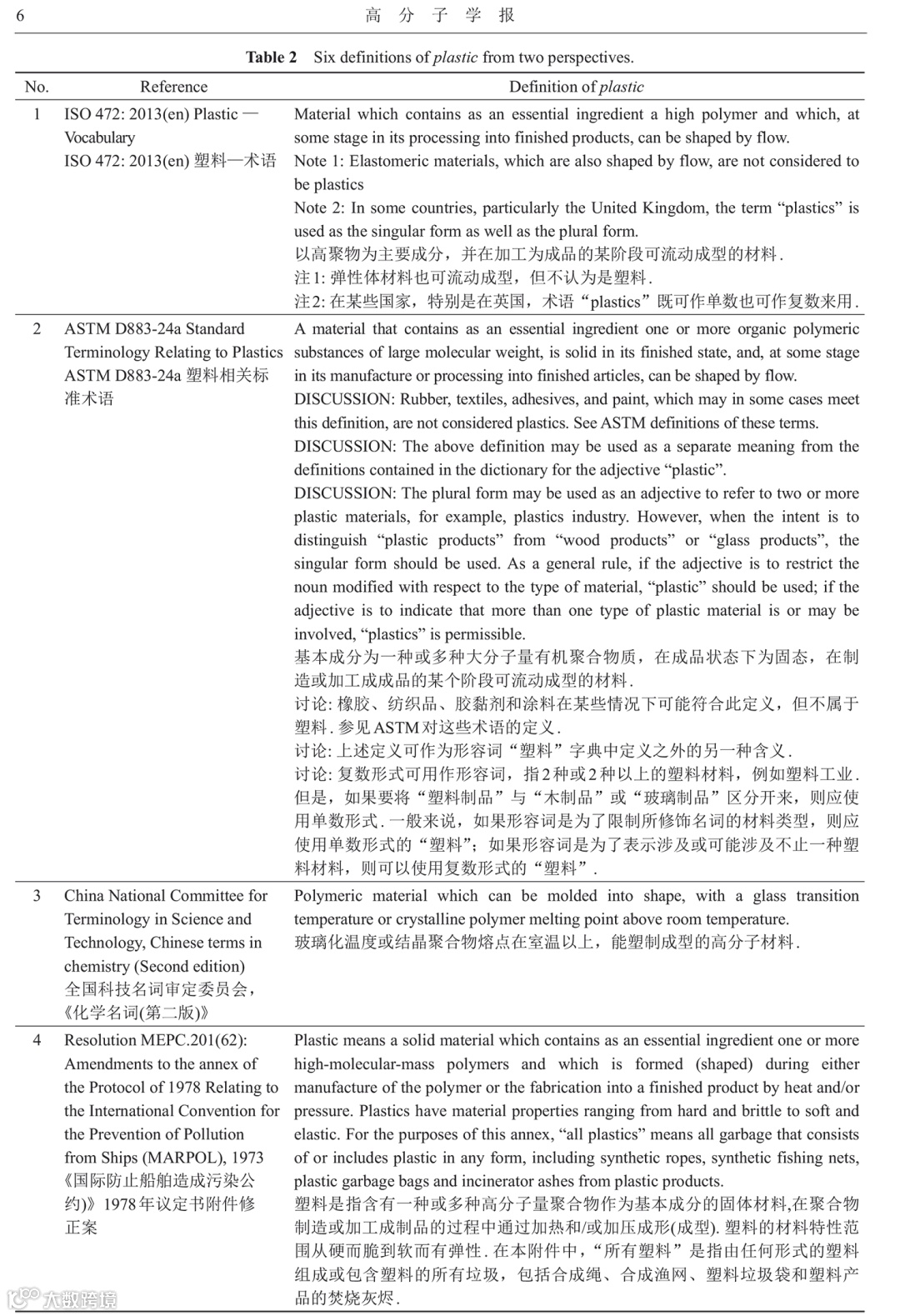
清华大学高分子科学与技术方向杨万泰院士团队和循环经济方向朱兵教授团队合作,系统辨析了塑料污染治理国际文书谈判背景下“塑料”的定义及内涵。按原计划文书谈判最后一次政府间谈判委员会会议(INC5)即将召开,但各方对“塑料”这一关乎文书管控范围的关键术语定义仍未达成共识。文章提出,文书定义“塑料”需注意以下三点:(1)文书应建立在更广泛参与的基础上;(2)设置单独的定义条款;(3)科学、准确地定义“塑料”。文书只有把应该被管的管起来,又不有意扩大范围,才能真正促进塑料污染治理国际合作进程。
图1 塑料全生命周期示意图
图2 聚合物、塑料、纤维、橡胶概念示意图
全文如下:
原文链接:
http://www.gfzxb.org/thesisDetails#10.11777/j.issn1000-3304.2024.24258&lang=zh
点击下方“阅读原文”可下载该篇论文。
相关进展
免责声明:部分资料来源于网络,转载的目的在于传递更多信息及分享,并不意味着赞同其观点或证实其真实性,也不构成其他建议。仅提供交流平台,不为其版权负责。如涉及侵权,请联系我们及时修改或删除。邮箱:info@polymer.cn
诚邀投稿
欢迎专家学者提供稿件(论文、项目介绍、新技术、学术交流、单位新闻、参会信息、招聘招生等)至info@polymer.cn,并请注明详细联系信息。高分子科技®会及时推送,并同时发布在中国聚合物网上。
欢迎加入微信群 为满足高分子产学研各界同仁的要求,陆续开通了包括高分子专家学者群在内的几十个专项交流群,也包括高分子产业技术、企业家、博士、研究生、媒体期刊会展协会等群,全覆盖高分子产业或领域。目前汇聚了国内外高校科研院所及企业研发中心的上万名顶尖的专家学者、技术人员及企业家。
申请入群,请先加审核微信号PolymerChina(或长按下方二维码),并请一定注明:高分子+姓名+单位+职称(或学位)+领域(或行业),否则不予受理,资格经过审核后入相关专业群。
点
这里“阅读原文”,查看更多














