小口径人工血管在临床上有巨大需求,但长期缺乏有效的商业产品,组织工程技术是有望解决这一问题的一种十分有潜力的方法。动脉组织是典型的高弹性软组织,并具有复杂的微观多层次结构。为满足应用需求及实现动脉再生,理想的组织工程血管替代物应同时兼顾多方面的性能,如具有与天然动脉相匹配的力学弹性,可促进细胞渗透生长的微观多孔结构,以及与新生组织再生相适应的降解速率等。为实现这一目标,合适的支架基体材料是首要前提。然而,现有的支架材料在高弹性、加工性、降解性等方面常表现出互相矛盾、难以兼容的问题。因此,开发新的具有更好综合性能的生物降解弹性材料对动脉修复等软组织问题的解决具有重要意义。
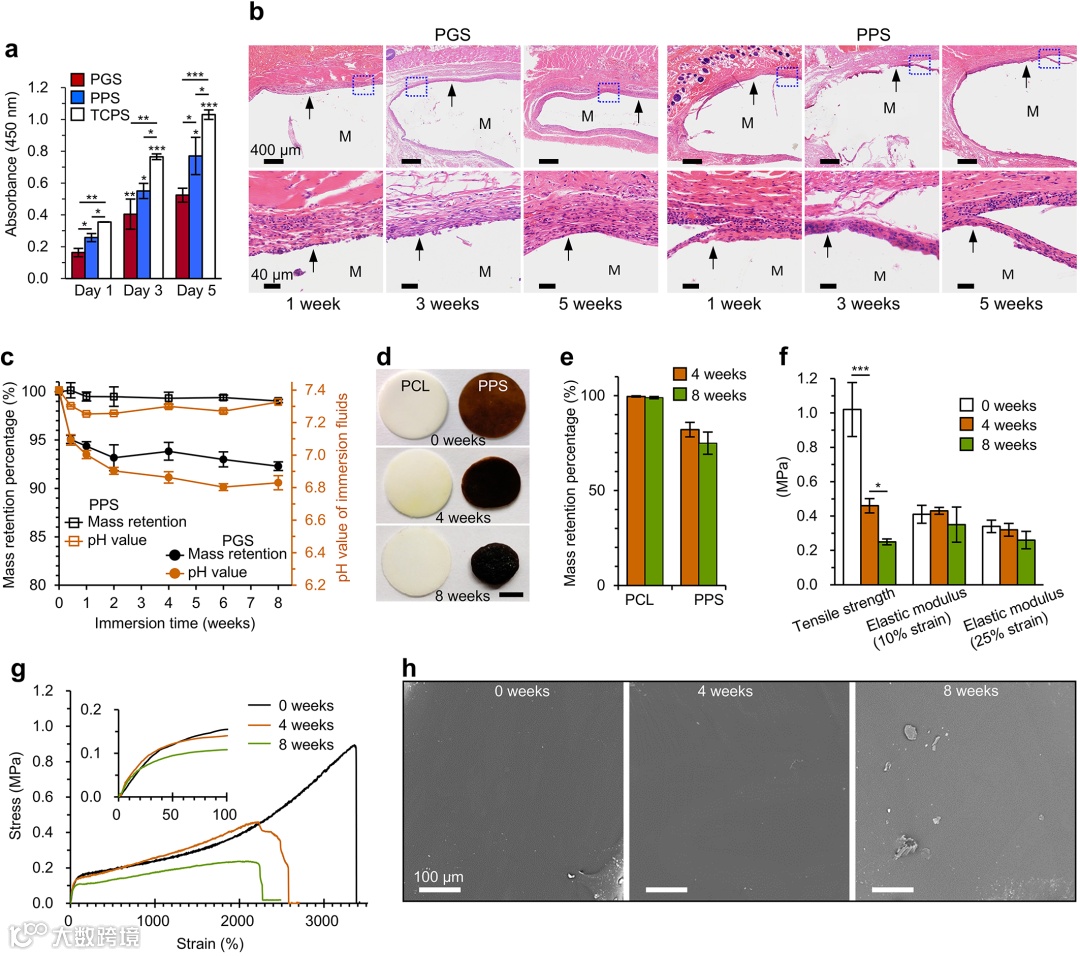
近期,东华大学何创龙教授团队利用两种双官能团线性单体癸二酸和聚乙二醇-200共聚,开发了一种具有高弹性的超柔软热塑性生物降解弹性体(PPS),并以此弹性体为主体材料构建了一种三层结构的组织工程血管支架(图1)。PPS是一种热塑性聚酯材料,可溶于多种常见有机溶剂,具有良好的加工性。它在常温下处于高弹态和非晶态,具有超高的弹性和反复拉伸性,在单一方向可承受超过自身32倍长的拉伸,在各个方向上拉伸可转变为超薄超透明的状态而不破裂,且在经历极限拉伸后可完全恢复原状(图2)。它有良好的细胞相容性和组织相容性,并有适中的降解速率,体内完全降解预估在4-8个月(图3)。PPS与常见生物材料有良好的复合性,通过静电纺丝与不同材料复合得到的纤维膜呈现不同的纤维结构(图4)。它与聚左旋乳酸(PLLA)结合,通过热致相分离可得到一种具有连通大孔结构的弹性支架(S-80PPS-7%),其孔结构均匀,孔与孔间几乎100%连通(图4),体外条件下可有效诱导细胞渗透长入,支持细胞三维立体生长,体内条件下可快速诱导新生组织再生,是一种十分理想的组织工程多孔支架(图5)。PPS与聚己内酯(PCL)通过静电纺丝得到的复合纤维膜(m-60PPS)具有比纯PCL更好的弹性、亲水性和降解性,其管子具有与天然软组织类似的拉伸力学特征(极低的初始模量),在圆周方向上的应力-应变曲线与天然动脉十分接近(图6)。以m-60PPS和S-80PPS-7%为内层和中间层构建的血管支架在体内具有良好的重塑效果,植入兔子颈动脉24周后管壁中有类似天然动脉的新生血管组织生成,形成比较规则的组织结构,包括连续的管腔内皮层,沿血流方向定向排列的内皮细胞,以及沿圆周方向定向排列的多层平滑肌层,预示了其强大的动脉组织诱导再生能力(图7)。




图5 S-80PPS-7%支架体外、体内细胞渗透效果验证。


该研究以“A super soft thermoplastic biodegradable elastomer with high elasticity for arterial regeneration”为题发表在《Biomaterials》期刊。东华大学生物与医学工程学院何创龙教授和上海交通大学医学院附属松江医院心内科庞雅楠主治医师为通讯作者,博士研究生贾亚听为第一作者,硕士生徐鑫和神经外科医生卢昊对血管植入动物实验作了重要贡献。该工作得到国家自然科学基金委、上海市科委、上海交通大学医工交叉等项目的资助。
原文链接:
https://doi.org/10.1016/j.biomaterials.2024.122985
相关进展
高分子科技原创文章。欢迎个人转发和分享,刊物或媒体如需转载,请联系邮箱:info@polymer.cn
欢迎专家学者提供稿件(论文、项目介绍、新技术、学术交流、单位新闻、参会信息、招聘招生等)至info@polymer.cn,并请注明详细联系信息。高分子科技®会及时推送,并同时发布在中国聚合物网上。
欢迎加入微信群 为满足高分子产学研各界同仁的要求,陆续开通了包括高分子专家学者群在内的几十个专项交流群,也包括高分子产业技术、企业家、博士、研究生、媒体期刊会展协会等群,全覆盖高分子产业或领域。目前汇聚了国内外高校科研院所及企业研发中心的上万名顶尖的专家学者、技术人员及企业家。
申请入群,请先加审核微信号PolymerChina(或长按下方二维码),并请一定注明:高分子+姓名+单位+职称(或学位)+领域(或行业),否则不予受理,资格经过审核后入相关专业群。