细菌性病原体每年在全世界造成数百万例疾病和死亡,抗菌纺织品因其能有效抑制细菌和真菌等微生物生长、维持个人和公共卫生而受到极大关注。低表面能的抗菌纺织品能通过减少细菌粘附,赋予织物抗菌效果,但疏水性界面的构建多涉及聚丙烯酸酯或氟碳化合物的使用,会影响织物的手感和透气性。另一方面,通过原位沉积纳米银等粒子能赋予纺织品高效的抗菌能力,但由于纳米粒子与纤维表面缺乏共价键作用力,造成织物水洗中易不同程度脱落,且具有潜在生物毒性,限制了其在纺织品抗菌整理中的应用。

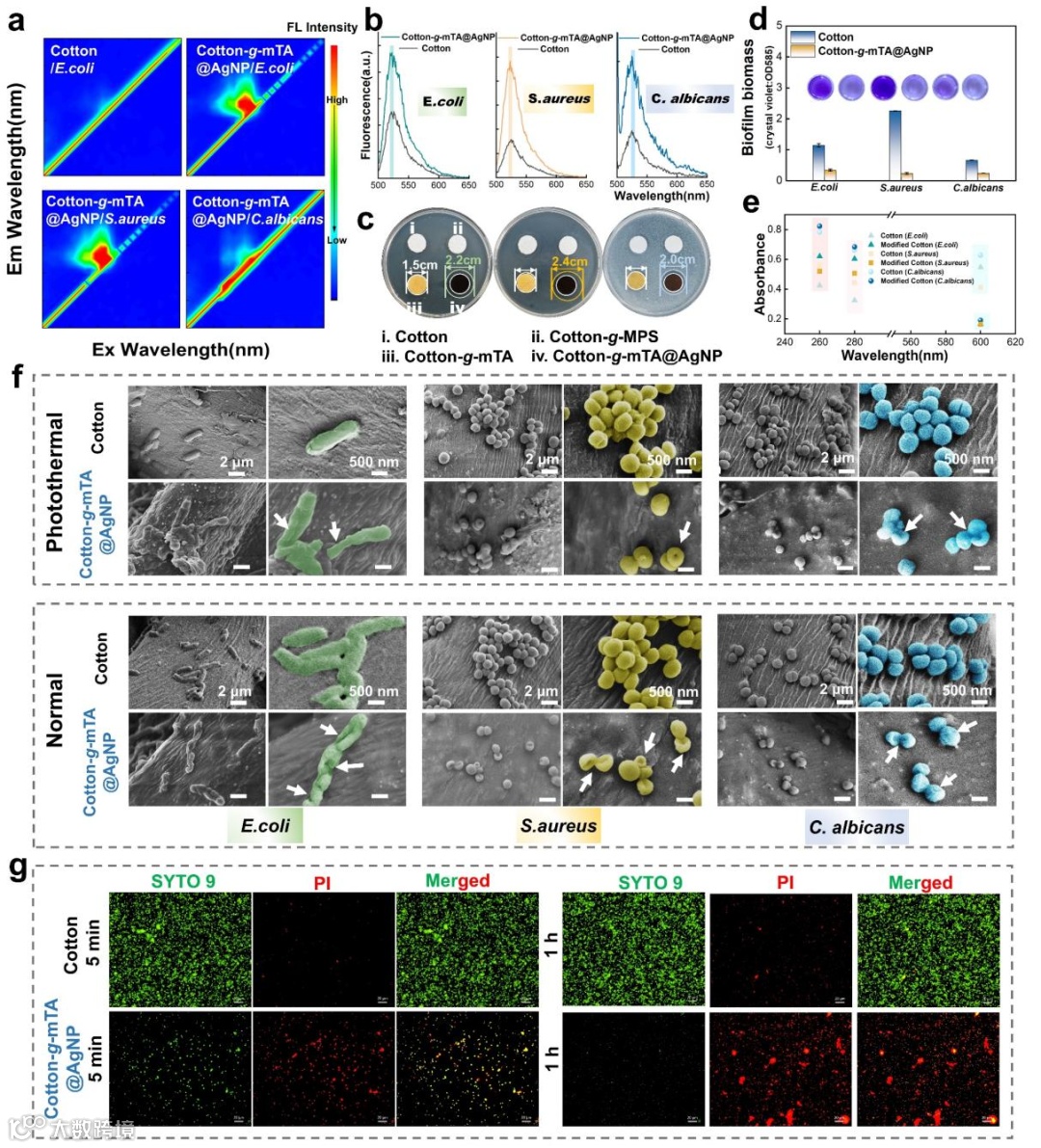
最近,江南大学王平教授课题组提出了一种生态友好的酶催化构建抗菌纺织品的方法。通过辣根过氧化物酶(HRP)催化氧化和原位还原沉积,构建了包埋纳米银的聚二硫化物网络结构,制备了具有高效抗菌和抗粘附功能的纺织品。具有低表面能的改性棉织物抑制了细菌增殖和生物被膜的形成,包埋在聚二硫键网络中的纳米银颗粒表现出优异的光热转换和ROS生成能力,赋予织物快速持久的抗细菌和抗真菌效果。改性棉织物与细菌接触30分钟或与真菌接触3小时后,抗菌率均达99.9%;得益于纳米粒子优异的光热转换特性,在100 mW/cm2辐照强度下照射10分钟后,改性织物表现出近100%的抗菌效率。基于酚类小分子聚合和聚二硫化物构建的双重网络结构,赋予改性织物多次细菌污染循环后仍具有较高的杀菌效果。同时,该抗菌纺织品基本保持了原有织物固有的服用性能,且生物相容性和血液相容性优良。这项基于酶催化氧化和纳米颗粒原位沉积、构建高效耐久抗菌纺织品的方法,为类似功能纺织品的结构设计和绿色制造提供了一种新的策略。

图1. 酶促多酚接枝聚合和包埋AgNPs制备抗菌纺织品过程及其多模式协同抗菌机制

图2. 含动态二硫键改性酪胺分子(mTA)的制备及酶催化氧化自聚合反应机理

图3. AgNPs沉积织物多模式协同抗细菌和抗真菌的机制分析
论文链接:
https://doi.org/10.1002/adfm.202420046
相关进展
江南大学王平教授、新加坡国立大学Chaobin He教授 AFM:丝印电活性凝胶油墨制备及其防护纺织品应用
苏州大学李刚教授课题组 Appl. Surf. Sci.: 兼具抗菌和防蛀功能的羊毛织物
西南大学Kang En-Tang、徐立群、鲁志松教授 AFM:基于伤口渗出液激发纱线状镁电池的抗菌、促愈合电子织物敷料
北京化工大学王兴教授 ACS AMI:立体化学与阳离子二元协同赋予PET织物“攻防一体”的多形式抗菌能力
高分子科技原创文章。欢迎个人转发和分享,刊物或媒体如需转载,请联系邮箱:info@polymer.cn
诚邀投稿
欢迎专家学者提供稿件(论文、项目介绍、新技术、学术交流、单位新闻、参会信息、招聘招生等)至info@polymer.cn,并请注明详细联系信息。高分子科技®会及时推送,并同时发布在中国聚合物网上。
欢迎加入微信群 为满足高分子产学研各界同仁的要求,陆续开通了包括高分子专家学者群在内的几十个专项交流群,也包括高分子产业技术、企业家、博士、研究生、媒体期刊会展协会等群,全覆盖高分子产业或领域。目前汇聚了国内外高校科研院所及企业研发中心的上万名顶尖的专家学者、技术人员及企业家。
申请入群,请先加审核微信号PolymerChina(或长按下方二维码),并请一定注明:高分子+姓名+单位+职称(或学位)+领域(或行业),否则不予受理,资格经过审核后入相关专业群。
点
这里“阅读原文”,查看更多

