气体信使分子(如NO、CO和H2S)在调节人体生理和病理过程中发挥着重要作用,尤其是在抗菌、免疫调节等方面表现出显著效果。近年来,氢气(H2)、二氧化硫(SO2)、硒化氢(H2Se)、甲烷(CH4)等气体也被证实具有广泛的生物医学效应,引起研究者的关注。其中H2Se(包含HSe-/Se2-)是体内膳食硒的代谢中间体之一,作为潜在的气体信使分子表现出优异的抗菌功效。然而,高浓度且非特异性的H2Se会对正常组织和细胞造成毒性,而且其高反应性导致半衰期不到几秒钟,这对其在感染治疗中的治疗应用带来了挑战。

图1. H2Se-NG治疗多重耐药菌相关感染示意图
近期,西北工业大学李鹏/王腾蛟团队开发了一种基于有机硒化氢供体的新型抗菌气体疗法,通过有机供体分子设计及高分子载体结构优化实现H2Se气体按需缓释,进而达到治疗耐药菌及其生物被膜感染目的(图1)。在该研究中,团队首先将硫醇(RSH)触发H2Se释放的硒苯甲酰胺有机小分子H2Se供体进行醛基化修饰,并通过配方优化制备了含有丰富酰肼基团的聚(乙二醇-co-丙烯酰肼)纳米凝胶(PAH-NG)。随后,在水相环境下通过pH敏感的酰腙键结合,成功制备了硒化氢递送纳米凝胶(H2Se-NG),从而平衡其生物相容性和抗菌性能。通过模拟生物被膜感染微环境,H2See-NG表现出级联响应感染微环境低pH和RSH过表达的H2Se释放行为,实现了长达72小时的持续释放。

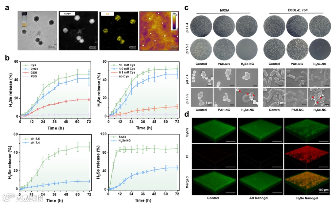
图2. H2Se-NG的表征及性能。a) H2Se-NG的透射电镜、EDS能谱以及原子力显微镜图像;b) 体外H2Se释放行为评估;c) H2Se-NG处理后的MRSA和ESBL-E.coli的菌落照片和SEM图像;d) H2Se-NG处理后的MRSA生物膜的活死染色激光共聚焦图像。
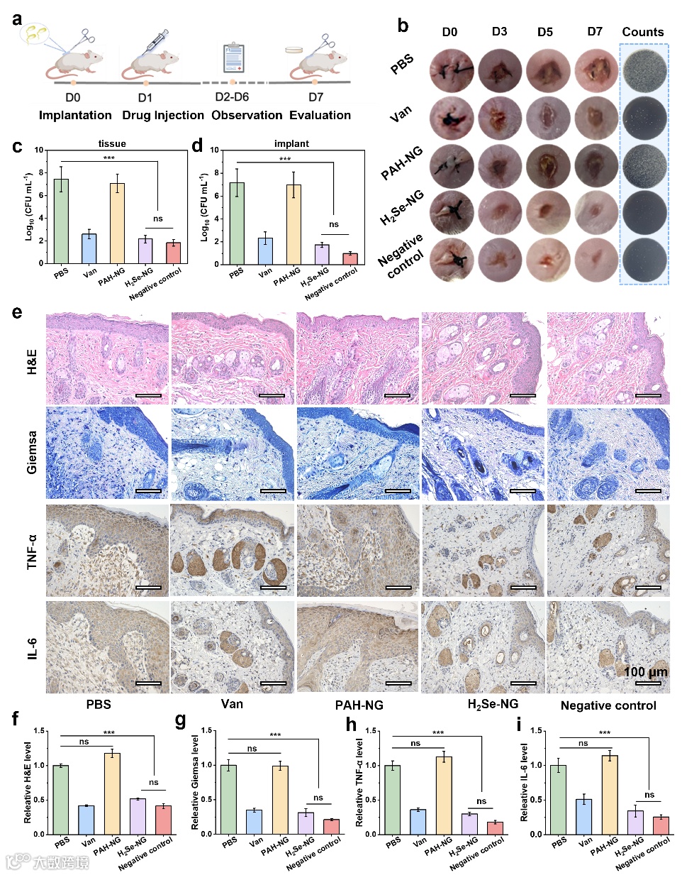
本工作进一步选择革兰氏阳性菌耐甲氧西林金黄色葡萄球菌(MRSA)和革兰氏阴性菌产超广谱β-内酰胺酶大肠杆菌(ESBL-E. coli),研究了H2Se-NG的体外抗耐药菌及其生物被膜性能。H2Se-NG在酸性pH下能有效杀灭99.9%以上的耐药菌,并显著清除MRSA生物被膜。同时,处理后的细菌细胞膜出现变形或者破裂,表明这种物理膜破坏方式可能是防止细菌耐药性发展的有效途径(图2)。最后,在小鼠皮下MRSA感染脓肿模型和植入物MRSA生物膜感染模型中,生物安全浓度(150 μg/mL)的H2Se-NG能够显著清除MRSA及其生物被膜,并显著降低感染后周围组织中促炎细胞因子(如TNF-α和IL-6)水平,治疗效果与临床用药万古霉素相当(图3)。该研究不仅拓展了新型抗菌气体疗法的应用潜力,并为深入了解H2Se气体在生物体内的“量-毒-效”关系提供了研究基础。

图3. H2Se-NG的体内抗生物被膜性能评估。a) 小鼠皮下植入物相关MRSA生物被膜感染模型的示意;b) 植入部位随时间变化的图像以及第7天感染组织的相应CFU计数;c-d) 植入物和周围组织的细菌计数;e) 植入物周围组织学染色和免疫组化染色;f-i) 对上述因子水平进行定量统计。
研究成果以“Dual-Cascade Responsive H2Se Delivery Nanogels Bearing Selenobenzamide as H2Se Donor for the Treatment of Multi-Drug Resistant Bacteria Infections”为题发表在Advanced Functional Materials期刊上。西北工业大学柔性电子研究院李鹏教授和王腾蛟副教授为论文的通讯作者。西北工业大学柔性电子研究院博士研究生李刚锋为论文第一作者。该研究受到国家自然科学基金、陕西省杰出青年科学基金、陕西省重点研发计划、重庆市自然科学基金等项目资助。
原文链接:
https://onlinelibrary.wiley.com/doi/10.1002/adfm.202418229
相关进展
高分子科技原创文章。欢迎个人转发和分享,刊物或媒体如需转载,请联系邮箱:info@polymer.cn
欢迎专家学者提供稿件(论文、项目介绍、新技术、学术交流、单位新闻、参会信息、招聘招生等)至info@polymer.cn,并请注明详细联系信息。高分子科技®会及时推送,并同时发布在中国聚合物网上。
欢迎加入微信群 为满足高分子产学研各界同仁的要求,陆续开通了包括高分子专家学者群在内的几十个专项交流群,也包括高分子产业技术、企业家、博士、研究生、媒体期刊会展协会等群,全覆盖高分子产业或领域。目前汇聚了国内外高校科研院所及企业研发中心的上万名顶尖的专家学者、技术人员及企业家。
申请入群,请先加审核微信号PolymerChina(或长按下方二维码),并请一定注明:高分子+姓名+单位+职称(或学位)+领域(或行业),否则不予受理,资格经过审核后入相关专业群。