导电水凝胶因具有良好的生物相容性和柔性,是构建智能软电子器件的潜在材料之一。迄今,各种导电填料已被广泛应用于水凝胶来赋予凝胶导电能力。其中,常规的电子导电填料如石墨烯、炭黑等通常较为疏水,与凝胶基体界面相互作用力弱、易在水中聚集,从而影响水凝胶的力学韧性,为此通常需进行额外的改性修饰;同时,碳纳米粒子或金属纳米粒子等填料通常需预先分散在凝胶前驱液中,有时会对凝胶的聚合反应产生负面影响。常规的离子导电填料如氯化锂可在凝胶形成后通过溶液浸泡的方式吸入凝胶、且可以具备不错的水溶性。但是,离子导电水凝胶的电导率通常低于电子导电水凝胶,且离子填料在开放的水环境中易渗漏、流失,造成凝胶性能改变。通过简单策略开发兼具高导电性和高韧性的水凝胶仍具挑战性。
浙江工业大学郑司雨/杨晋涛团队近年来在两性离子凝胶的力学增韧及其应用研究方面取得系列进展:通过调控两性离子单元及其衍生物的化学结构提升分子间作用,构建了一系列高韧性两性离子水凝胶(Chem. Mater. 2021, 8418; Adv. Funct. Mater. 2022, 2205597; Adv. Sci. 2024, 2407501; Nano Energy 2024, 109166);深入研究盐离子与两性离子聚合物网络的相互作用,探究盐离子对两性离子凝胶力学性能及水化性能的影响(Adv. Energy Mater. 2024, 2303991; Adv. Funct. Mater. 2023, 2303272; Mater. Horiz. 2025, 10.1039/d4mh01778a)。

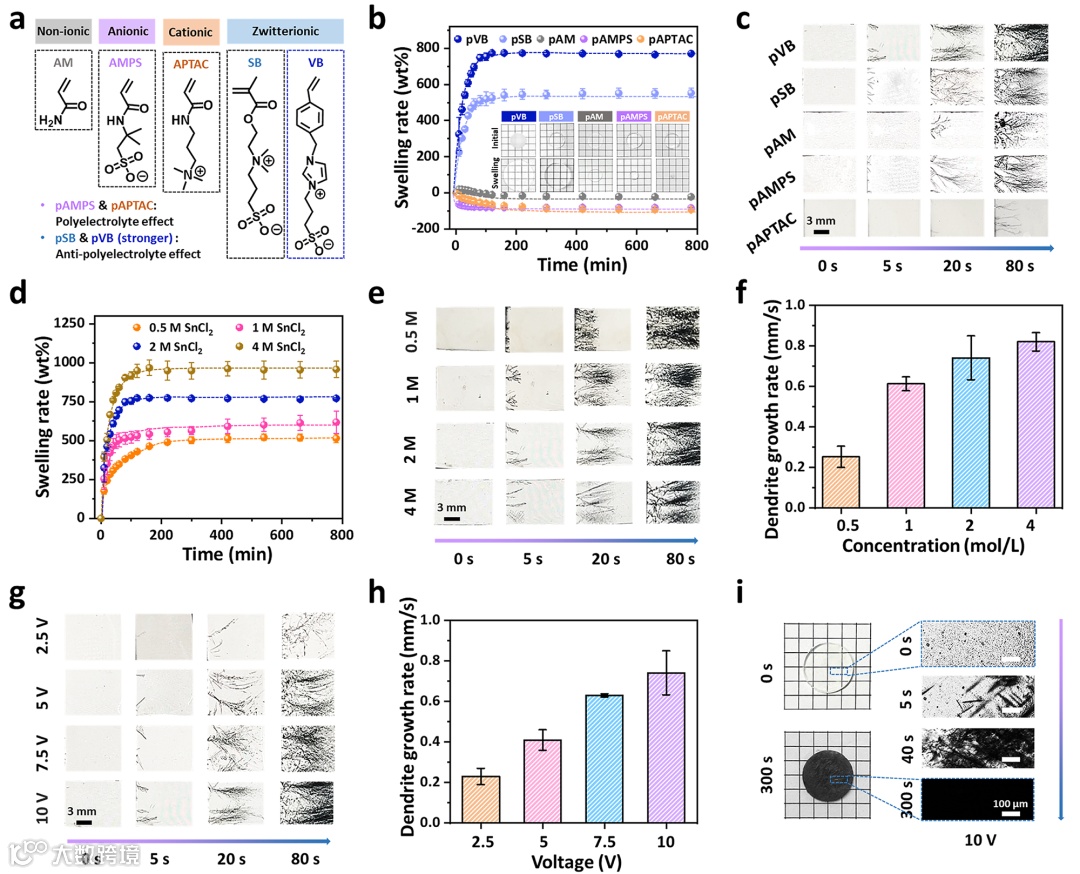
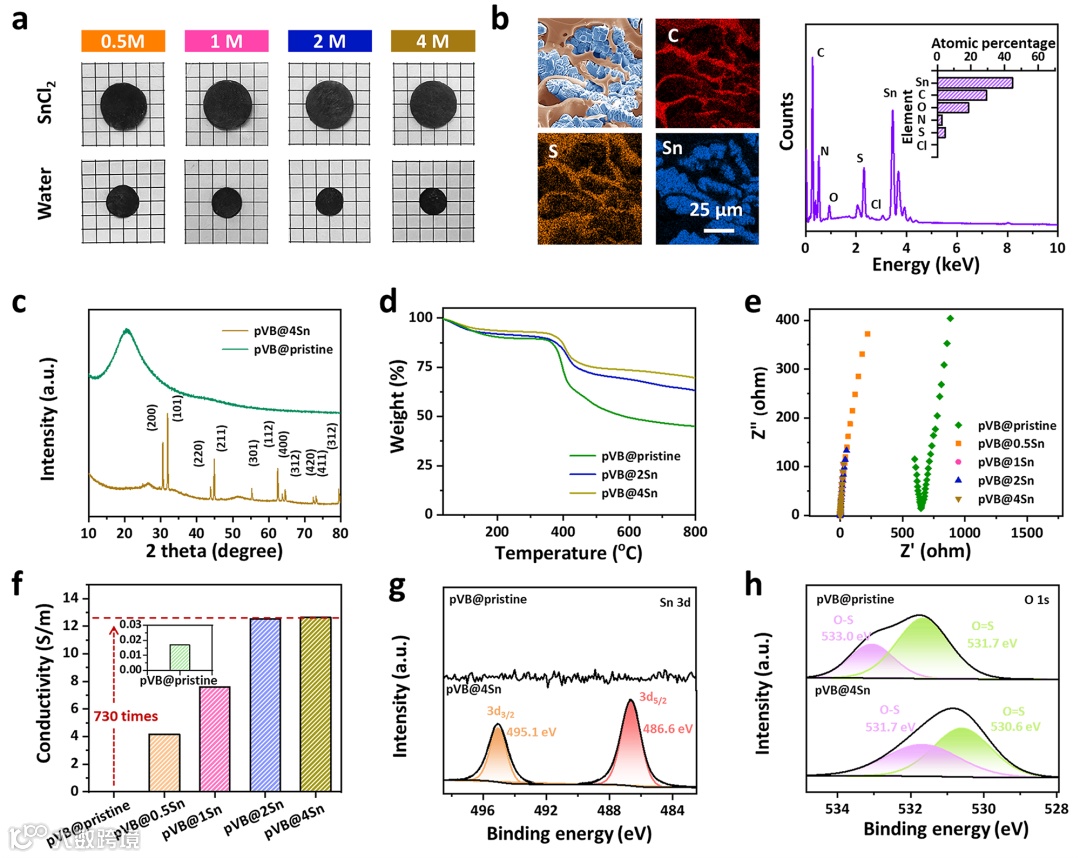
在本文中,作者提出一种通过在凝胶内部原位生长金属枝晶来制备坚韧导电水凝胶的新策略。具体的,通过将制备好的水凝胶浸泡在氯化亚锡溶液中充分吸取Sn²⁺离子,然后利用电化学反应将凝胶内所吸收的Sn²⁺离子原位转化成电子导电的Sn金属枝晶;而多余的Sn²⁺离子最终通过将凝胶在大量去离子水中浸泡的方式透析去除。由于金属枝晶的结构形貌较为特殊,其兼具1D材料(枝晶的分支具有高长径比)和2D材料(枝晶的骨架具有高比表面)的优势,能在凝胶内部形成高效的电子导电通路实现导电。研究发现,该策略广泛适用于各类聚合物水凝胶,包括非离子型聚合物、阳离子型聚合物、阴离子型聚合物和两性离子型聚合物水凝胶。其中,两性离子型水凝胶因其独特的反聚电解质效应能在离子吸收阶段吸取更多的Sn²⁺离子,且在纯水透析残余离子时产生显著收缩,更易形成致密的锡枝晶网络。因此,本文主体以一种具有强反聚电解质效应的两性离子聚合物水凝胶pVB为研究对象开展研究。该策略通过吸收水溶性金属离子、并利用金属离子向金属枝晶的转变在凝胶内部原位生长导电网络,兼具常规离子导电型填料(易分散、成胶后吸入)和常规电子导电型填料(导电性好)的优势。所获得的致密、高导电性锡枝晶:1)能相互连通形成有效的导电通路;2)能与聚合物网络形成相互作用,传递应力和增强能量耗散能力;3)在裂纹尖端排列的刚性锡枝晶可阻止裂纹的扩展。因此,通过该方法能够同步提升水凝胶的导电能力和力学韧性。基于此方法制备的pVB凝胶,其导电率可达12.5 S m-1,断裂能可达1334.0 J m-2,疲劳阈值可达720 J m-2。此外,该凝胶在作为可穿戴器件使用时展现出了卓越的灵敏度。

图1 金属枝晶复合水凝胶的制备及设计策略

图2 金属枝晶在凝胶内部生长过程的研究表征

图3 金属枝晶复合水凝胶的结构表征

图4 金属枝晶复合水凝胶的力学性能

图5 金属枝晶复合水凝胶基柔性穿戴器件
原文链接:
https://doi.org/10.1039/D4MH01778A
相关进展
高分子科技原创文章。欢迎个人转发和分享,刊物或媒体如需转载,请联系邮箱:info@polymer.cn
诚邀投稿
欢迎专家学者提供稿件(论文、项目介绍、新技术、学术交流、单位新闻、参会信息、招聘招生等)至info@polymer.cn,并请注明详细联系信息。高分子科技®会及时推送,并同时发布在中国聚合物网上。
欢迎加入微信群 为满足高分子产学研各界同仁的要求,陆续开通了包括高分子专家学者群在内的几十个专项交流群,也包括高分子产业技术、企业家、博士、研究生、媒体期刊会展协会等群,全覆盖高分子产业或领域。目前汇聚了国内外高校科研院所及企业研发中心的上万名顶尖的专家学者、技术人员及企业家。
申请入群,请先加审核微信号PolymerChina(或长按下方二维码),并请一定注明:高分子+姓名+单位+职称(或学位)+领域(或行业),否则不予受理,资格经过审核后入相关专业群。
点
这里“阅读原文”,查看更多

