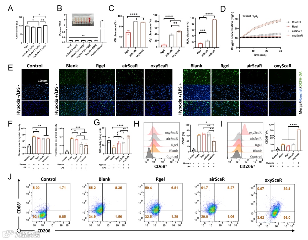
浙江大学高长有教授团队在《Advanced Functional Materials》发表的研究“Rod-Shaped Microgel Scaffolds with Interconnective Pores and Oxygen-generating Functions Promote Skin Wound Healing and Alleviate Hypertrophic Scar Formation”,展示了一种新型棒状微凝胶支架的卓越性能。该研究旨在解决传统伤口敷料在保湿、透气、渗出液吸收以及抗炎抗氧化性能方面的不足。研究团队探索了一种具备大表面积和互联孔隙结构的棒状微凝胶支架,这种支架能够显著提升气体透过能力,从而改善伤口供氧,保持湿润。此外,研究通过纳米颗粒介导微凝胶组装支架的形成,并加载过氧化氢酶(CAT),以进一步增强其生物活性。通过改善保湿、透气性能、渗出液吸收能力以及抗炎抗氧化效果,该支架在伤口愈合的关键阶段提供了理想的微环境,不仅显著加快了伤口愈合速度,还有效减轻了愈合后瘢痕的形成。




原文链接:
https://advanced.onlinelibrary.wiley.com/doi/abs/10.1002/adfm.202413678
相关进展
高分子科技原创文章。欢迎个人转发和分享,刊物或媒体如需转载,请联系邮箱:info@polymer.cn
诚邀投稿
欢迎专家学者提供稿件(论文、项目介绍、新技术、学术交流、单位新闻、参会信息、招聘招生等)至info@polymer.cn,并请注明详细联系信息。高分子科技®会及时推送,并同时发布在中国聚合物网上。
欢迎加入微信群 为满足高分子产学研各界同仁的要求,陆续开通了包括高分子专家学者群在内的几十个专项交流群,也包括高分子产业技术、企业家、博士、研究生、媒体期刊会展协会等群,全覆盖高分子产业或领域。目前汇聚了国内外高校科研院所及企业研发中心的上万名顶尖的专家学者、技术人员及企业家。
申请入群,请先加审核微信号PolymerChina(或长按下方二维码),并请一定注明:高分子+姓名+单位+职称(或学位)+领域(或行业),否则不予受理,资格经过审核后入相关专业群。
点
这里“阅读原文”,查看更多

