基于多肽自组装技术构建的功能性载体,在药物控释、组织工程及生物医学等领域应用前景广阔。然而,由于构象无序性、高亲水性和远程弱相互作用,导致经食物蛋白水解得到的天然多组分肽在水相中自组装为多元有序或复杂层级结构充满了挑战。合理调控溶剂与组装基元之间的交互作用,驱动天然多组分肽自组装,构建具有高级结构的功能性载体,拓宽其在纳米医学、生物材料和可持续制造中的有效应用具有重要意义。


图1. 溶剂交换策略诱导多组分肽自组装及活性增益示意图

图2 溶剂交换策略诱导多组分肽自组装过程及形貌结构表征

图3 溶剂交换策略诱导多组分肽自组装的组装机制

图4 溶剂交换策略诱导多组分肽自组装的动力学机制

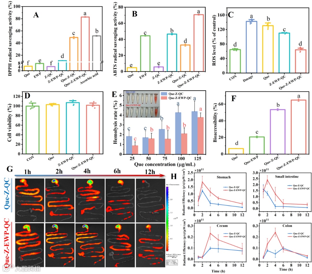
图5 溶剂交换策略诱导多组分肽自组装的体外生物活性评估
原文链接:
https://www.sciencedirect.com/science/article/pii/S1385894724089757
相关进展
吉林大学杜志阳团队 ACS Nano:食源性肽程式化共组装策略及其精准干预结肠炎的效用机制
南开大学余志林课题组 JACS:基于原位组装衍变的活体多肽自分类组装体系
香港中文大学(深圳)唐本忠院士团队 JACS:均聚多肽自组装诱导的水相圆偏振发光纳米材料
高分子科技原创文章。欢迎个人转发和分享,刊物或媒体如需转载,请联系邮箱:info@polymer.cn
诚邀投稿
欢迎专家学者提供稿件(论文、项目介绍、新技术、学术交流、单位新闻、参会信息、招聘招生等)至info@polymer.cn,并请注明详细联系信息。高分子科技®会及时推送,并同时发布在中国聚合物网上。
欢迎加入微信群 为满足高分子产学研各界同仁的要求,陆续开通了包括高分子专家学者群在内的几十个专项交流群,也包括高分子产业技术、企业家、博士、研究生、媒体期刊会展协会等群,全覆盖高分子产业或领域。目前汇聚了国内外高校科研院所及企业研发中心的上万名顶尖的专家学者、技术人员及企业家。
申请入群,请先加审核微信号PolymerChina(或长按下方二维码),并请一定注明:高分子+姓名+单位+职称(或学位)+领域(或行业),否则不予受理,资格经过审核后入相关专业群。
点
这里“阅读原文”,查看更多

