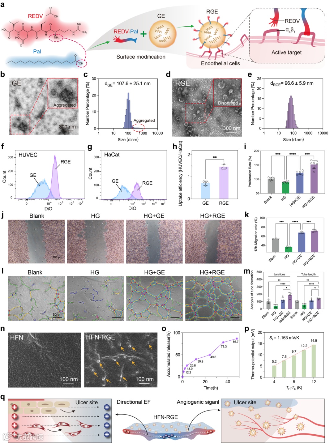
糖尿病溃疡是糖尿病患者截肢和死亡的主要原因之一,给治疗带来了重大挑战。生物内源性电场和生长因子是促进伤口愈合的两大因素。其中,生物内源性电场由细胞离子通道不对称分布介导Na+和Cl-的定向运输而形成,可以精准引导上皮细胞和成纤维细胞的迁移;与此同时,生长因子经血管运输到伤口部位刺激内皮细胞形成新血管。然而在难愈性糖尿病溃疡微环境中,严重的电解质丢失会导致伤口内源性电场缺失,紊乱的糖代谢和氧化应激损伤会引起血管内皮功能障碍,进而导致生长因子分泌不足。
电刺激是促进伤口愈合的有效手段,先后发展了:电刺激基于外部电源结合金属电极;基于自供电层结合导电材料;利用小型电源与柔性电子敷料集成等传统手段与现代策略。这些方案虽被用于临床治疗或重塑伤口电场的创新研究,然而多数体系缓慢或不可降解,输出电场方向各异,难以准确模拟伤口内源性电场且生物相容性难以实现临床需求。另一方面,局部使用重组生长因子,如VEGF,仍是目前促进伤口血管生成的主要策略,但生长因子蛋白不仅成本高、稳定性相对较低、存在潜在生物风险,且难以逆转代谢紊乱下的内皮损伤与功能障碍。






论文信息:
Wireless Thermoelectric Hydrogel Recreates Biomimetic Electric Field and Angiogenic Signal Accelerating Diabetic Ulcer Repair.Advanced Functional Materials, 2025, 2425610. https://advanced.onlinelibrary.wiley.com/doi/10.1002/adfm.202425610
相关进展
浙大彭丽华团队《Adv. Mater.》综述:智能可穿戴检测递送一体化医疗器械最新进展
浙大彭丽华副教授、高建青教授《Adv. Funct. Mater.》:在局部智能递药系统构建及加速组织再生领域取得新进展
高分子科技原创文章。欢迎个人转发和分享,刊物或媒体如需转载,请联系邮箱:info@polymer.cn
诚邀投稿
欢迎专家学者提供稿件(论文、项目介绍、新技术、学术交流、单位新闻、参会信息、招聘招生等)至info@polymer.cn,并请注明详细联系信息。高分子科技®会及时推送,并同时发布在中国聚合物网上。
欢迎加入微信群 为满足高分子产学研各界同仁的要求,陆续开通了包括高分子专家学者群在内的几十个专项交流群,也包括高分子产业技术、企业家、博士、研究生、媒体期刊会展协会等群,全覆盖高分子产业或领域。目前汇聚了国内外高校科研院所及企业研发中心的上万名顶尖的专家学者、技术人员及企业家。
申请入群,请先加审核微信号PolymerChina(或长按下方二维码),并请一定注明:高分子+姓名+单位+职称(或学位)+领域(或行业),否则不予受理,资格经过审核后入相关专业群。
点
这里“阅读原文”,查看更多

