共价有机框架(COFs)作为一种新兴的光催化剂,在多种化学反应中展现出巨大潜力。然而,其在原子转移自由基聚合(ATRP)中的应用报道较少。本研究设计并合成了一系列基于二氢吩嗪的三维COFs(dia拓扑结构),通过取代基效应调控其互穿折叠数和能级。其中,含三氟甲基的DADP-CF₃-COF表现出最高的催化活性,可实现分子量可控、窄分布(PDI < 1.1)和高转化率(95%)的聚合物合成。该研究不仅利用取代基效应有效调控了三维COFs结构,还为替代金属催化剂提供了新思路。
原子转移自由基聚合(ATRP)是制备功能化聚合物的重要方法,但传统金属催化剂存在毒性高、成本昂贵及后处理复杂等问题。近年来,可见光驱动的无金属光氧化还原催化体系成为研究热点。吩嗪类化合物因其氧化还原活性在光催化中备受关注,但其低活性和稳定性限制了应用。共价有机框架(COFs)凭借高比表面积、可调能级和强化学稳定性,为催化位点的固定化和性能优化提供了理想平台。本研究通过取代基工程调控三维COFs的互穿结构和电子特性,将其应用于光催化ATRP,实现了高效、可控的聚合反应。
COFs的设计与合成
研究团队以四(4-氨基苯基)甲烷(TAPM)为节点,分别与三种不同取代基的吩嗪醛类连接体(DADP、DADP-CF₃、DADP-Me)通过席夫碱缩合反应合成了三种三维COFs(图1)。反应在邻二氯苯/正丁醇混合溶剂中进行,乙酸作为催化剂,120℃下反应5天,最终产物为橙色蓬松粉末(产率68%~87%)。

图1. (a) COFs的合成路线;(b) DADP-COF、(c) DADP-CF₃-COF和(d) DADP-Me-COF的结构示意图(碳-灰色,氮-蓝色,氢-白色,氟-绿色)。
通过粉末X射线衍射(PXRD)和计算模拟证实,三种COFs均具有dia拓扑结构。其中,DADP-COF和DADP-CF₃-COF为11重互穿结构,而DADP-Me-COF为3重互穿(图2)。取代基位阻和电子效应显著影响互穿模式:三氟甲基(-CF₃)的强吸电子性和空间位阻抑制了分子间堆叠,而甲基(-CH3)的供电子效应则降低了互穿能垒。

图2. (a) DADP-COF、(b) DADP-CF3-COF和(c) DADP-Me-COF的互穿结构示意图;(d) DADP-COF、(e) DADP-CF3-COF 和(f) DADP-Me-COF的高分辨透射电镜图像;(g) DADP-COF、(h) DADP-CF3-COF 和(i) DADP-Me-COF的反傅里叶变换图像。
结构与性能表征
1 结晶性与稳定性
PXRD分析显示,三种COFs均具有高结晶性。氮气吸附实验表明其为微孔材料,比表面积分别为515 m²/g(DADP-COF)、571 m²/g(DADP-CF₃-COF)和655 m²/g(DADP-Me-COF)。此外,COFs在强酸、强碱及有机溶剂中均保持结构稳定,热重分析显示其热分解温度超过485℃。
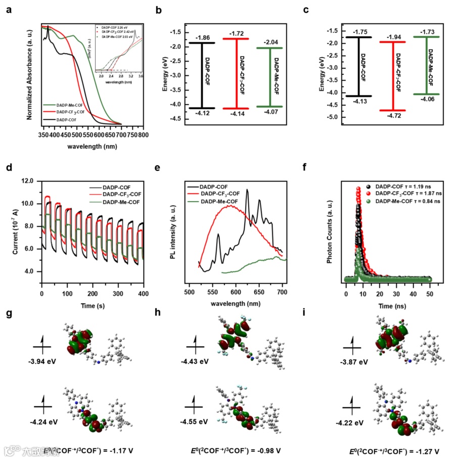
2 光物理与电化学特性
紫外-可见漫反射光谱显示,三种COFs的带隙分别为2.26 eV(DADP-COF)、2.42 eV(DADP-CF₃-COF)和2.03 eV(DADP-Me-COF)。结合莫特-肖特基曲线计算,DADP-CF₃-COF的导带(-1.72 eV)和价带(-4.14 eV)位置最适于电子转移(图3)。时间分辨荧光光谱进一步表明,DADP-CF₃-COF的激子寿命(1.87 ns)显著长于其他两种COFs,抑制了电子-空穴复合。

图3. (a) 紫外-可见光漫反射光谱(黑:DADP-COF,红:DADP-CF3-COF,绿:DADP-Me-COF,内部:Tauc图);(b)结合Tauc图和莫特-肖特基曲线计算得到的能级;(c) 密度泛函理论(DFT)模拟计算得到的能级;(d) 光电流响应曲线;(e) 光致发光光谱;(f) 时间分辨光致发光光谱;(g) DADP-COF、(h) DADP-CF3-COF和(i) DADP-Me-COF模拟计算三重态激发态前沿轨道(上:高位单电子占据分子轨道;下:低位单电子占据分子轨道)。
光催化ATRP性能
以甲基丙烯酸甲酯(MMA)为单体、2-溴-2-甲基丙二酸二乙酯(DBMM)为引发剂,在可见光(白光LED)照射下,COFs作为光催化剂实现了高效ATRP(图4)。实验结果表明:DADP-CF₃-COF表现最优,转化率达95%,PDI低至1.1(图4b);聚合反应遵循一级动力学,分子量与单体转化率呈线性关系;催化剂可循环使用5次,活性无明显下降。

图4. (a) ATRP反应示意图和凝胶渗透色谱(GPC)曲线;(b) DADP-COF、(c) DADP-CF₃-COF和(d) DADP-Me-COF的动力学曲线;(e) DADP-COF、(f) DADP-CF₃-COF和(g) DADP-Me-COF的聚合反应可控性实验曲线;(h) DADP-COF、(i) DADP-CF₃-COF和(j) DADP-Me-COF的催化剂回收循环实验曲线。
电子顺磁共振(EPR)分析证实,光激发产生的COF自由基(·COFs)通过单电子转移活化引发剂,形成活性链自由基(Pₙ·),从而驱动聚合反应(图5)。取代基的吸电子效应(如-CF₃)增强了COFs的氧化还原电位,促进了激子寿命和催化效率。

图5. (a) 光催化ATRP机理示意图;(b) DADP-COF、(c) DADP-CF₃-COF和(d) DADP-Me-COF的电子顺磁共振能谱。
总结与展望
本研究通过取代基工程成功调控了三维COFs的互穿结构和能级,开发出高效无金属光催化剂DADP-CF₃-COF。其优异的催化性能为绿色聚合反应提供了新策略,并拓展了COFs在光催化领域的应用潜力。文章第一作者为浙江大学高分子系博士生钮升,文章通讯作者为浙江大学高分子系黄宁研究员。
原文链接:
https://doi.org/10.1002/anie.202424860
点击下方“阅读原文”可下载该篇论文。
相关进展
浙江大学黄宁课题组 JACS:高导电性哌嗪类共价有机框架材料的设计合成
河北大学陈卫平课题组《Macromolecules》:极低有机光催化剂/Cu催化剂负载的可见光诱导原子转移自由基聚合
郑大庞新厂教授团队 JACS:超快可见光诱导原子转移自由基聚合(ATRP)及其在3D打印中的应用
高分子科技原创文章。欢迎个人转发和分享,刊物或媒体如需转载,请联系邮箱:info@polymer.cn
诚邀投稿
欢迎专家学者提供稿件(论文、项目介绍、新技术、学术交流、单位新闻、参会信息、招聘招生等)至info@polymer.cn,并请注明详细联系信息。高分子科技®会及时推送,并同时发布在中国聚合物网上。
欢迎加入微信群 为满足高分子产学研各界同仁的要求,陆续开通了包括高分子专家学者群在内的几十个专项交流群,也包括高分子产业技术、企业家、博士、研究生、媒体期刊会展协会等群,全覆盖高分子产业或领域。目前汇聚了国内外高校科研院所及企业研发中心的上万名顶尖的专家学者、技术人员及企业家。
申请入群,请先加审核微信号PolymerChina(或长按下方二维码),并请一定注明:高分子+姓名+单位+职称(或学位)+领域(或行业),否则不予受理,资格经过审核后入相关专业群。
点
这里“阅读原文”,查看更多

