骨关节炎(Osteoarthritis, OA)作为最为常见的退行性关节疾病之一,其病理过程呈现出多面性,涵盖软骨破坏、骨赘形成、软骨下骨重塑以及滑膜炎等方面。从临床角度来看,OA表现为慢性关节疼痛以及活动受限,这对患者的身体功能以及整体生活质量造成了显著损害。目前,针对骨关节炎的临床策略,无论是手术治疗(如全膝关节置换术)还是非手术治疗(如使用非甾体抗炎药,NSAIDs),都仅仅局限于症状的控制,并且伴有一系列的不良反应。这些治疗方法疗效有限且治疗结果存在异质性,这凸显了开发新型治疗策略的迫切性。
近年来,随着研究的深入,人们逐渐认识到能量代谢失调在OA进展中扮演着重要角色。OA患者软骨细胞中的线粒体功能障碍以及活性氧(Reactive Oxygen Species, ROS)的积累,正是能量代谢失衡的表现。这种代谢损伤不仅限制了软骨细胞内三磷酸腺苷(Adenosine TriPhosphate, ATP)的合成,还加剧了炎症反应,促进细胞凋亡,进而加速关节软骨的退化。因此,开发能够调节能量代谢的治疗手段,有望成为OA治疗的有效策略。
植物细胞外泌体,又称细胞外囊泡(Extracellular Vesicles, EVs)作为一种源自天然的物质,在再生医学领域崭露头角。这些由细胞内源性分泌的纳米级膜结合颗粒,在细胞间通讯中发挥着重要作用,能够在细胞间传递蛋白质、脂质、核糖核酸(RNA)等生物活性分子,从而影响各种细胞过程。微藻作为地球上最为丰富的自养生物,能够在光照条件下进行光合作用,产生诸如ATP和还原型辅酶II(NADPH)等富含能量的分子,这些分子在细胞代谢以及多种生物学过程中发挥着关键作用。螺旋藻(Spirulina platensis, SP)作为一种光合海洋生物,富含藻蓝蛋白、类胡萝卜素和叶绿素等植物色素,具有出色的光捕获效率和能量产生能力,同时还含有多种具有抗炎和抗氧化特性的维生素、酚类化合物、多糖等生物活性物质。
大黄酸(Rhein, Rh)作为一种对OA有效的天然草药化合物,是一种强大的抗炎剂,但在传统治疗中,由于其生物利用度低以及在体内代谢迅速,临床效果受到限制。因此,开发了Rh水凝胶(Rh Gel)作为药物递送系统。水凝胶与EVs的结合能够有效延长它们在关节腔内的停留时间,实现缓释,保护它们免受体内免疫清除,并调节释放速率,为提高局部治疗效果提供了创新途径。
近日,浙江大学周民教授团队在骨关节炎治疗方面取得新进展,在国际知名学术期刊 ACS Nano 期刊发表了题为:Microalgae-Derived Extracellular Vesicles Synergize with Herbal Hydrogel for Energy Homeostasis in Osteoarthritis Treatment 的研究论文。该研究利用微藻衍生的外泌体(SP-EVs)与中药水凝胶结合治疗骨关节炎(OA)的新策略。研究发现,来自蓝藻门螺旋藻(Spirulina platensis)的外泌体含有抗氧化和ATP依赖性代谢相关化合物,能够有效调节细胞间通讯和能量稳态,从而缓解OA症状。

本研究通过Rh的自组装构建了一种超分子网络水凝胶,并将具有生物活性的SP-EVs整合其中,制备出具有抗炎和能量补充特性的多功能水凝胶(Rh Gel@SP-EVs),用于OA治疗。

SP生长阶段,通过进一步的梯度离心和连续过滤从培养基中分离出SP-EVs。SP-EVs的大小分布为50 - 100nm,zeta电位为 - 13mV。通过提取蛋白质进行蛋白质组学分析,共鉴定出SP-EVs中存在62种蛋白质。利用Gene Ontology分类、Molecular FunctionF和Biological Process分析,发现其中负责ATP依赖活动和代谢过程的蛋白质占主导地位。KEGG通路分析显示,SP-EVs中的蛋白质参与了代谢信号通路。此外,蛋白质直系同源簇注释也强调了与翻译、能量产生和转换相关蛋白质的显著存在。SP-EVs中代谢和能量产生相关蛋白质的富集,表明其在细胞间通讯中具有重要作用,为调节关节稳态和OA的病理生理学提供了新的视角,提示其可通过调节关节软骨的退变过程用于OA治疗。

图3.Rh Gel@SP-EVs制备、表征以及药物释放分析
为增强SP-EVs的疗效,制备了可注射、稳定的自组装超分子水凝胶Rh Gel。通过直接自组装合成Rh Gel,并将其与SP-EVs结合形成交联结构,即Rh Gel@SP-EVs。Rh Gel在室温下稳定性良好,在生理条件下可缓慢降解并释放出药物,有利于其体内应用并实现持续治疗效果。

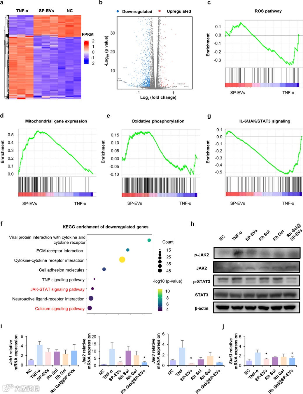
图4. Rh Gel@SP-EVs线粒体能量代谢和炎症调节机制分析
研究结果表明,SP-EVs含有高水平的ATP依赖和代谢相关蛋白质,能够被软骨细胞内化,特异性地靶向关节软骨并发挥跨物种调节作用。Rh Gel@SP-EVs通过靶向JAK/信号转导和转录激活因子STAT信号通路发挥抗炎作用,显著减少了炎症软骨细胞中异常的ROS产生和线粒体功能障碍,进一步促进了ATP合成,抑制了分解代谢,增强了合成代谢,从而保护关节软骨。

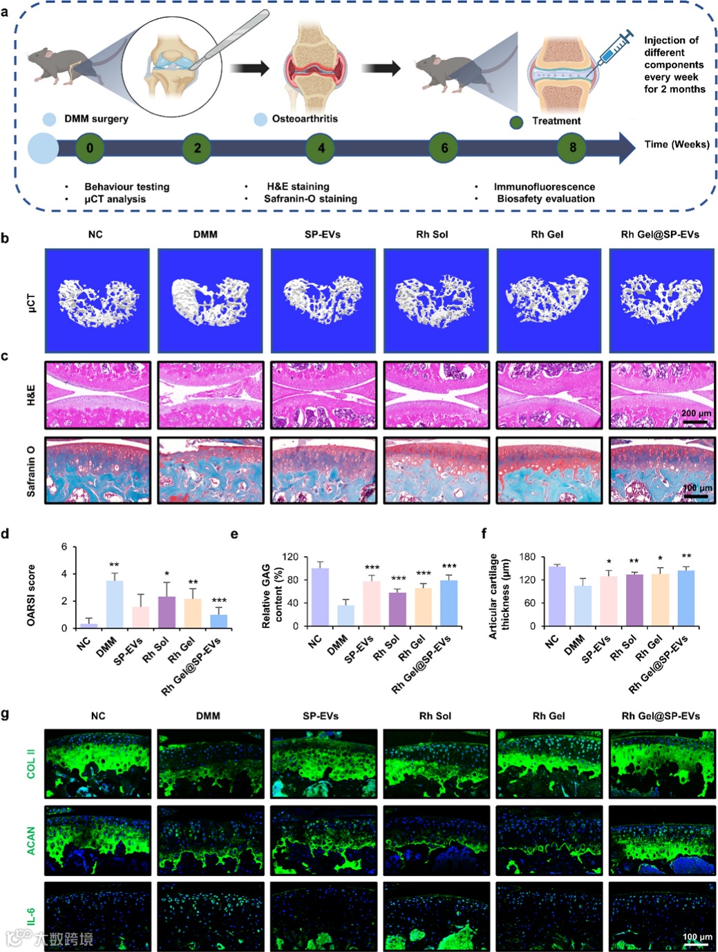
图5.Rh Gel@SP-EVs在DMM诱导骨关节炎模型中治疗效果评价
在动物模型中,Rh Gel@SP-EVs有效减轻了内侧半月板失稳(Destabilization of the Medial Meniscus, DMM)和单碘乙酸盐(Monoiodoacetate, MIA)诱导的小鼠OA进展。关节腔内注射后,Rh Gel@SP-EVs表现出生物可降解性,具有良好的生物安全性,对血液和组织无不良影响。
未来的研究方向可以进一步深入探索Rh Gel@SP-EVs在人体中的作用机制和疗效,开展临床试验以验证其在OA治疗中的安全性和有效性。同时,可以研究如何优化水凝胶的配方和制备工艺,以更好地控制SP-EVs的释放速率和靶向性,进一步提高治疗效果。此外,还可以探索SP-EVs与其他治疗方法的联合应用,为OA患者提供更有效的综合治疗方案。
本文提出了利用微藻衍生的外泌体(SP-EVs)与中药水凝胶结合治疗骨关节炎(OA)的新策略。研究发现,来自蓝藻门螺旋藻(Spirulina platensis)的外泌体含有抗氧化和ATP依赖性代谢相关化合物,能够有效调节细胞间通讯和能量稳态,从而缓解OA症状。OA涉及氧化应激、慢性炎症、线粒体功能障碍、能量缺乏和软骨退化等多重因素。螺旋藻来源的外泌体富含抗氧化和ATP相关的代谢物质,能被软骨细胞有效吸收,调节能量稳态。这种策略通过改善线粒体功能和减少炎症反应,有效地减缓了OA的进展,展示了其在治疗OA方面的巨大潜力。
上述研究得到了国家重点研发计划项目、浙江省领军创新创业团队引进计划等基金项目的大力支持。
论文链接:
https://doi.org/10.1021/acsnano.4c16085
相关进展
高分子科技原创文章。欢迎个人转发和分享,刊物或媒体如需转载,请联系邮箱:info@polymer.cn
欢迎专家学者提供稿件(论文、项目介绍、新技术、学术交流、单位新闻、参会信息、招聘招生等)至info@polymer.cn,并请注明详细联系信息。高分子科技®会及时推送,并同时发布在中国聚合物网上。
欢迎加入微信群 为满足高分子产学研各界同仁的要求,陆续开通了包括高分子专家学者群在内的几十个专项交流群,也包括高分子产业技术、企业家、博士、研究生、媒体期刊会展协会等群,全覆盖高分子产业或领域。目前汇聚了国内外高校科研院所及企业研发中心的上万名顶尖的专家学者、技术人员及企业家。
申请入群,请先加审核微信号PolymerChina(或长按下方二维码),并请一定注明:高分子+姓名+单位+职称(或学位)+领域(或行业),否则不予受理,资格经过审核后入相关专业群。