深共晶溶剂(Deep Eutectic Solvents, DESs)因其优异的热稳定性、电化学稳定性和天然离子导电性,为凝胶材料的发展提供了新的可能性。与水凝胶相比,深共晶凝胶(Eutectogels)表现出更强的抗挥发性和环境稳定性。然而,由于深共晶溶剂会屏蔽离子键并限制溶剂化链之间的氢键作用,水凝胶体系中广泛应用的强韧化策略在深共晶凝胶中受到极大限制。这使得大多数共晶凝胶的机械性能较弱,如强度低于10 MPa,韧性不足20 MJ m−3,严重制约了其在功能性应用中的发展。因此,亟需开发新的方法来构建兼具高强度、高韧性和环境稳定性的深共晶凝胶,以满足复杂应用场景的需求。
南京理工大学丛振华团队、兰司教授团队联合南京邮电大学牛坚教授团队,首次提出利用氢键网络特异性效应(Hydrogen bond network-specific effect,HBNSE)制备具有宽范围可调机械性能的超强韧深共晶凝胶。制备得到的深共晶凝胶表现出卓越的机械性能,包括创纪录的韧性(203.38 MJ m-3)和强度(31.53 MPa),超越了已报道的最坚韧的共晶凝胶,甚至比合成聚合物(如 PDMS、合成橡胶和天然蜘蛛丝)更具韧性。

该研究以题为“Strong and Tough Eutectogels with Broad-Range Tunable Mechanical Properties via the Hydrogen Bond Network-Specific Effect”的论文发表在最新一期《Advanced Functional Materials》上,南京理工大学2022级硕士研究生霍骁胜为论文第一作者。
该项研究为了验证不同深共晶溶剂中所特有的氢键网络结构对深共晶凝胶性能的影响,选择了氯化胆碱(ChCl)作为氢键受体,并与四种不同的氢键供体(乙二醇、尿素、甘油和苹果酸)以1:2的摩尔比配制深共晶溶剂。通过浸泡辅助交联的方法制备了高强韧的深共晶凝胶(图1)。首先,将聚乙烯醇(PVA)溶解在水中形成均匀分散的PVA水溶液。随后,将PVA水溶液浸入DES中,水分子从PVA聚合物网络中向外扩散,而DES分子向内扩散。在此过程中,DES中氢键供体和受体之间的强相互作用限制了DES溶剂分子对外部氢键的亲和力,同时随着水分子的排出,PVA聚合物链上的氢键官能团促进了链间和链内的氢键形成导致链的聚集。由于这一过程较为缓慢,PVA聚合物链能够在氢键的作用下更有序地排列,从而形成均匀且致密的聚合物网络结构,最终形成强韧的深共晶凝胶。

图1 高强度、高韧性深共晶凝胶的合成:a )聚合物PVA、氢键受体(ChCl)和4个氢键给体(乙二醇、甘油、尿素、苹果酸)的化学结构;b )浸泡辅助交联法制备高强度、高韧性共凝胶的示意图;c )具有高透明度、高强度、高韧性和耐穿刺性的深共晶凝胶。
通过应力-应变测试发现,随着PVA浓度增加(10、15、20 wt.%),ChCl-Eg-PVA共晶凝胶的断裂强度(2.04-8.19 MPa)、最大拉伸应变(6.57-12.88倍)、模量(1.12-3.37 MPa)和韧性(9.18-69.84 MJ m-3)均显著提升(图2a–c)。以20 wt.% PVA溶液为前驱体,进一步研究不同DES对力学性能的影响。结果显示,ChCl-Ma-PVA20共晶凝胶的断裂强度(31.53 MPa)和韧性(203.38 MJ m−3)最优,是ChCl-Eg-PVA20的4倍(图2d–f)。电化学阻抗谱(EIS)表明,机械性能增强的深共晶凝胶的离子电导率随之下降,但ChCl-Ma-PVA20(0.1 mS m−1)仍优于传统凝胶(图2g–h)。通过精心选择氢键官能团的数量和种类,以调控DES的氢键网络,深共晶凝胶的机械性能可在广泛范围内实现精确调控。具体而言,其抗拉强度可调节范围为 8.19 至 31.53 MPa,韧性为 69.84 至 203.38 MJ·m⁻³,模量为 3.38 至 13.01 MPa。

图2 深共晶凝胶的力学和电化学性质。a )应力-应变曲线,b )延伸率和强度,c )不同PVA浓度的ChCl - Eg - PVA深共晶凝胶的弹性模量和韧性。d )应力-应变曲线,e )延伸率和强度,f )不同DES处理的DES - PVA20深共晶凝胶的弹性模量和韧性。g )电化学阻抗谱( EIS )测量,h )不同DES处理的DES - PVA20深共晶凝胶的离子电导率。i )本工作与各种凝胶在断裂强度与韧性方面的比较。
为了验证不同氢键网络结构对深共晶凝胶内部聚合物网络结构的影响,我们采用了多种表征方法,ATR-FTIR分析显示,随着DES氢键网络稳定性增强(Eg→Ma),PVA链间氢键的伸缩振动峰(3291→3280 cm−1)红移,表明链间相互作用增强(图3a)。WAXS和SAXS证实,ChCl-Ma-PVA20的结晶峰更尖锐,晶域间距更短(9.83 nm),晶域尺寸更大(5.0 nm),说明其聚合物网络更致密有序(图3b–f)。SEM图像显示,ChCl-Ma-PVA20的孔密度最高(~2 μm),而ChCl-Eg-PVA20孔径较大且分布不均(~21.5 μm)(图3g)。

图3 不同DESs处理的DES - PVA深共晶凝胶的形态和光谱表征。a )衰减全反射傅里叶变换红外光谱( ATR-FTIR ),b )广角X射线散射( WAXS )和c )小角X射线散射( SAXS )。d ) 2D SAXS花样,e )晶区间距和f )不同DESs处理的DES - PVA20深共晶凝胶的平均晶区尺寸。g )不同DESs处理的DES - PVA20深共晶凝胶的SEM图像。
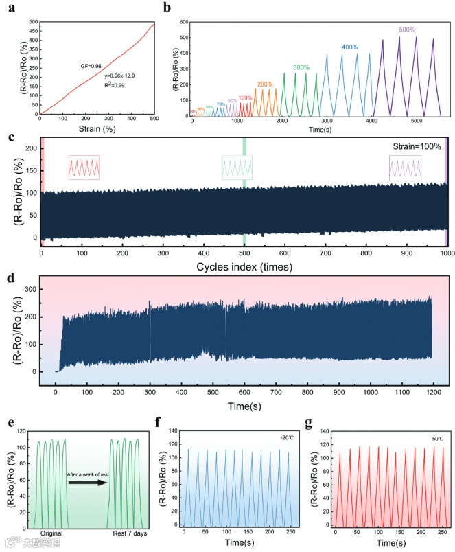
最后,作者展示了超强韧深共晶凝胶在可穿戴传感领域的应用前景。理想的柔性可穿戴传感器需要高应变敏感性、高强韧性和强环境稳定性。为了评估PVA深共晶凝胶在柔性可穿戴传感器中的应用潜力,选择了具有优异综合性能的ChCl-Ma-PVA20深共晶凝胶(图4)。将ChCl-Ma-PVA20深共晶凝胶组装成柔性可穿戴传感器,并研究了其电气行为和传感性能。结果表明,基于ChCl-Ma-PVA20深共晶凝胶的柔性应变传感器在500%应变范围内表现出高应变敏感性(GF = 0.96),并且在1000次循环测试中保持了稳定的信号输出。此外,该传感器在长时间存储或极端温度条件下仍能提供准确、快速和稳定的电阻响应信号,表现出优异的环境稳定性。

图4基于高强韧ChCl - Ma - PVA20深共晶凝胶的可穿戴传感器。a )在500 %应变范围下的电阻变化率-应变曲线和相应的GF值。b )在低应变( 0-90 % )和高应变( 100-500 % )下循环拉伸过程中的相对电阻变化。c ) ChCl - Ma - PVA20深共晶凝胶在100 %应变下进行1000次加载-卸载循环的相对电阻变化。d )志愿者穿着ChCl - Ma - PVA20深共晶凝胶传感器在20分钟内观察到的电阻变化。e )可穿戴传感器在极端温度下长时间储存或( f,g )暴露后的性能。
本文发现深共晶溶剂中的氢键网络结构对PVA深共晶凝胶的机械性能具有特定影响。通过改变DES中氢键官能团的数量和类型,可以在广泛范围内调节PVA深共晶凝胶的机械性能。特别是,使用具有最密集和最稳定氢键网络的ChCl-Ma处理的PVA共晶凝胶表现出最高的强度(31.53 MPa)和韧性(203.38 MJ m−3),超越了此前报道的最强深共晶凝胶和合成聚合物。该深共晶凝胶在可穿戴电子设备中具有显著的应用潜力,特别是在柔性可穿戴应变传感器中表现出高应变敏感性、高强韧性和强环境稳定性。鉴于DES的组成多样性,该方法为通过合理设计DES中的氢键网络结构来进一步优化深共晶凝胶的机械性能和导电性提供了可行的途径。
原文链接:
https://advanced.onlinelibrary.wiley.com/doi/10.1002/adfm.202422464
相关进展
中国林科院林化所储富祥/王基夫 AFM:新型木质素基低迁移率的大分子光引发剂-以制备疏水性深共晶凝胶作为水下胶黏剂和传感器
南开大学关英/天工大张拥军《Adv. Sci.》:基于UCST温敏行为的可逆粘附深共晶凝胶
港中深朱世平和张祺团队 ACS AMI:受仿生启发的半结晶动态离子凝胶用于形状记忆和触觉感知
高分子科技原创文章。欢迎个人转发和分享,刊物或媒体如需转载,请联系邮箱:info@polymer.cn
欢迎专家学者提供稿件(论文、项目介绍、新技术、学术交流、单位新闻、参会信息、招聘招生等)至info@polymer.cn,并请注明详细联系信息。高分子科技®会及时推送,并同时发布在中国聚合物网上。
欢迎加入微信群 为满足高分子产学研各界同仁的要求,陆续开通了包括高分子专家学者群在内的几十个专项交流群,也包括高分子产业技术、企业家、博士、研究生、媒体期刊会展协会等群,全覆盖高分子产业或领域。目前汇聚了国内外高校科研院所及企业研发中心的上万名顶尖的专家学者、技术人员及企业家。
申请入群,请先加审核微信号PolymerChina (或长按下方二维码),并请一定注明:高分子+姓名+单位+职称(或学位)+领域(或行业),否则不予受理,资格经过审核后入相关专业群。