随着战场救护和日常创伤救治需求的不断提升,如何在紧急情况下迅速且安全地控制大出血已成为临床与急救领域的关键问题。在现有的多种止血材料中,无机材料(如二氧化硅、沸石、高岭土、蒙脱石等)因具有高比表面积和亲水特性,能够迅速吸收并富集血液成分,从而在短时间内启动凝血级联。在无机止血材料中,沸石尤为典型。早期军用及急救实例证明,沸石可显著提升止血效果。然而,与血液接触时产生的剧烈放热导致局部烫伤,而且沸石颗粒易脱落并随血液迁移,带来远端血栓的潜在风险。为减轻沸石的副作用,研究人员开发了以高岭土为活性组分的商用敷料QuikClot® Combat Gauze(QCG)。高岭土降低了放热风险,但其吸液后脱落,导致远端血栓隐患和止血效率下降等新问题。因此,如何兼顾高促凝活性的同时,进一步提升沸石类止血材料的安全性,一直是该领域的研究关注点。
近期,华东师范大学生命科学学院张强课题组联合上海长征医院口腔科王国栋团队和中国农业科学院上海兽医研究所李涛课题组,提出了制备沸石基止血材料的新思路,利用纳米纤维素作为模板,通过水热法,在纳米纤维素表面原位合成纳米多孔沸石,并进一步制成纳米多孔沸石与纳米纤维素复合的气凝胶止血材料。该材料中沸石负载量仅为2.89 wt.%,远低于QCG中高岭土的含量(18.76 wt.%)。尽管负载量低,纳米多孔沸石因其巨大的比表面积,仍表现出高效的止血性能。与此同时,纳米多孔沸石的低负载量以及与气凝胶基质的交叉网络结合特性,有效规避了传统材料放热灼伤和颗粒脱落引发远端血栓的风险。相关工作近日以“Nanoporous Zeolite Anchored Cellulose Nanofiber Aerogel for Safe and Efficient Hemostasis”为题,在《Small》上发表研究型论文。
本研究成功构建了一种新型沸石基复合止血材料——Ca²⁺结合纳米多孔沸石/纳米纤维素复合止血气凝胶(图1 a)。通过水热反应,在羧甲基纤维素纳米纤维(CM-CNFs)表面原位生长纳米多孔沸石,成功制备了nZ@CNFs复合材料。接着通过Ca²⁺交换,将nZ@CNFs转化为Ca-nZ@CNFs(图1 b)。透射电子显微镜(TEM)图像(图1 c)显示,Ca-nZ@CNFs中纳米多孔沸石颗粒紧密附着在CM-CNFs构成的三维网络框架上。高分辨TEM图像(图1 d)进一步证实,沸石颗粒具有三维多孔结构。将Ca-nZ@CNFs悬浮液经过冷冻干燥后制备出气凝胶(图1 e),呈现明显的多孔结构(图1 f),同时纳米沸石附着于CM-CNFs的表面(图1 g)。
图1 Ca-nZ@CNF气凝胶多级孔结构表征及止血机制示意图。
为探究纳米沸石的生长机制,对其合成过程进行了跟踪表征。首先,将硅源与铝源按比例加入CM-CNFs悬浮液中,通过水热反应使纳米多孔沸石在纳米纤维素网络中原位生长并牢固锚定(图2 a)。在反应初期,溶液中出现分散的纳米颗粒或小团聚体;随着反应时间延长,这些颗粒逐渐自组装成复杂的纳米多孔结构(图2 b)。高角环形暗场成像(HAADF)与能谱分析(EDS)结果显示,Ca²⁺不仅能与沸石阳离子中心交换,还可与CM-CNFs上的羧基形成螯合(图2 c和d)。此外,测定结果表明,Ca-nZ@CNFs表面电位约为-35 mV(图2 e),其负电荷特性能够激活凝血通路中的XII凝血因子,从而进一步加速止血过程。
图2 nZ@CNFs的合成过程与元素分布分析。
沸石基止血材料应用常面临两大挑战:颗粒脱落可能引发远端血栓,反应放热则易导致组织热损伤。为评估本研究中Ca-nZ@CNF气凝胶的稳定性,通过超声清洗进行了验证。结果显示,得益于原位生长策略,即使经超声处理,该气凝胶的溶液透过率仍保持在60%以上,显著优于对照组QCG(低于20%)(图3 a和b)。此外,热重分析表明该气凝胶的沸石负载量仅为2.89 wt.%,远低于QCG的18.76 wt.%(图3 c)。尽管负载量低,纳米沸石的高比表面积(图3 d)与Ca²⁺的引入确保了其优异的止血性能。应用Ca-nZ@CNF气凝胶于伤口时,局部温度峰值仅达到29.78°C(图3 e),这有效防止了热损伤。同时,材料能在1分钟内快速释放4.04 mg/g的Ca²⁺(图3 f),持续释放的Ca²⁺可激活凝血酶原复合物,加速凝血。因此,该气凝胶实现了低沸石负载下的高效止血,并成功规避了远端血栓和热损伤的风险。
图3Ca-nZ@CNF气凝胶理化性能及Ca²⁺缓释特性对比。
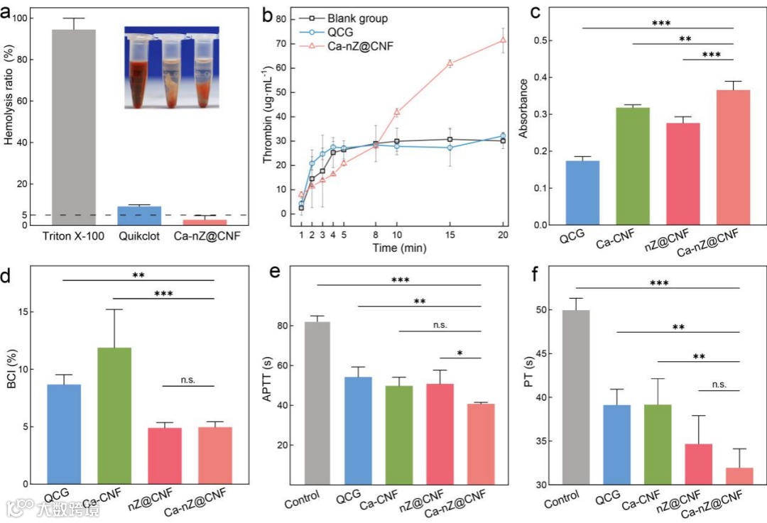
在生物相容性测试中,Ca–nZ@CNF气凝胶(0.1-10 mg/mL)展现出高安全性,HaCaT细胞存活率均高于90%,溶血率仅为2.68%,显著低于QCG组的8.91%(图4 a)。体外凝血性能评价进一步证实了其优越性。凝血酶生成分析显示,5分钟时对照组与QCG组的凝血酶浓度稳定在约30 µg/mL,而Ca–nZ@CNF组则迅速升高,至20分钟时达到71.38 µg/mL,超过QCG组的两倍(图4 b)。这得益于Ca–nZ@CNF气凝胶具有类似血小板的作用,能促进凝血酶原酶复合物在其表面组装,加速凝血酶生成,同时该气凝胶也能吸附更多血小板(图4 c)。综合来看,Ca–nZ@CNF气凝胶表现出最低的凝血指数(BCI,图4 d)和最显著的凝血通路激活效果(图4 e, f)。
图4Ca-nZ@CNF气凝胶的生物相容性与体外凝血能力测试。
为直观展示材料的促凝效果,对棉花、QCG和Ca–nZ@CNF气凝胶进行了体外凝血实验,并通过扫描电子显微镜(SEM)观察了血凝块的形成情况。结果显示,在棉花和QCG样品上,仅观察到少量红细胞附着和部分凝块生成(图5 a和b)。相比之下,Ca–nZ@CNF气凝胶样品表面则覆盖了一层致密的红细胞,放大图像清晰可见红细胞被高度交联的纤维蛋白网络捕获,形成了稳定的血凝块(图5 c)。
图5不同材料促凝血后微观形貌的扫描电镜观察。
在动物出血模型中,对Ca-nZ@CNF气凝胶的止血性能进行了评估。结果表明,与棉花和QCG相比,Ca–nZ@CNF气凝胶减少了60%以上的出血量(图6 a, b和c)。进一步的SEM观察显示,止血后棉花和QCG样品中的血凝块与材料纤维分离明显,而Ca–nZ@CNF气凝胶样品中的血块则紧密粘附于气凝胶表面(图6 d和e)。这说明纳米沸石与Ca²⁺离子的协同作用显著提升了Ca–nZ@CNF气凝胶的止血效果。
图6 Ca-nZ@CNF气凝胶在大鼠股动脉出血模型中的止血效能验证。
综上所述,本研究通过在CM-CNFs上原位生长纳米多孔沸石并进行Ca2+交换处理,成功研发出一种兼具低热效应、高促凝活性和优异生物安全性的Ca-nZ@CNF气凝胶。原位合成策略使沸石含量降至2.89 wt.%,止血时升温仅约2 °C,显著降低了热损伤和远端血栓风险。小鼠肝脏与大鼠股动脉出血模型实验证实其出色的凝血性能。这种通过结构设计与组分优化来平衡促凝活性与生物安全性的策略,为新一代止血材料的开发提供参考。
该研究成果发表在国际知名期刊Small,论文第一作者为华东师范大学博士研究生陈磊,通讯作者为华东师范大学张强研究员,中国农业科学院上海兽医研究所李涛研究员,海军军医大学第二附属医院(上海长征医院)口腔科王国栋教授。该工作得到了国家自然科学基金(32071383)的支持。
文章信息:
L. Chen, Z. Jin, T. Kamiya, X. Liu, Y. Tian, R. Xia, G. Wang*, T. Li*, and Q. Zhang*
Nanoporous Zeolite Anchored Cellulose Nanofiber Aerogel for Safe and Efficient Hemostasis
Small, 2025, DOI: 10.1002/smll.202500696
https://onlinelibrary.wiley.com/doi/10.1002/smll.202500696
相关进展
华东师范大学张强研究员课题组《ACS Nano》:一种表面功能化的多色纤维素纳米球用于多重侧流层析检测华东师大张强研究员课题组《Nano Lett.》:一种经济高效且绿色环保的纤维素溶解再生方法
高分子科技原创文章。欢迎个人转发和分享,刊物或媒体如需转载,请联系邮箱:info@polymer.cn
诚邀投稿
欢迎专家学者提供稿件(论文、项目介绍、新技术、学术交流、单位新闻、参会信息、招聘招生等)至info@polymer.cn,并请注明详细联系信息。高分子科技®会及时推送,并同时发布在中国聚合物网上。
欢迎加入微信群 为满足高分子产学研各界同仁的要求,陆续开通了包括高分子专家学者群在内的几十个专项交流群,也包括高分子产业技术、企业家、博士、研究生、媒体期刊会展协会等群,全覆盖高分子产业或领域。目前汇聚了国内外高校科研院所及企业研发中心的上万名顶尖的专家学者、技术人员及企业家。
申请入群,请先加审核微信号PolymerChina(或长按下方二维码),并请一定注明:高分子+姓名+单位+职称(或学位)+领域(或行业),否则不予受理,资格经过审核后入相关专业群。
点
这里“阅读原文”,查看更多

