急性肺损伤(ALI)是一种以肺泡-毛细血管屏障破坏、失控性炎症反应及氧化应激级联为特征的危重症,常由严重感染、创伤或脓毒症引发。其病理进程始于病原体或损伤信号激活肺泡巨噬细胞,触发促炎因子(如TNF-α、IL-1β)的爆发性释放,募集中性粒细胞浸润肺组织并产生过量活性氧(ROS)。这些过程形成“炎症-氧化应激”的恶性循环,导致肺泡上皮细胞凋亡、肺水肿及进行性呼吸衰竭。传统治疗依赖糖皮质激素抑制炎症,但长期使用易引发免疫抑制与继发感染;机械通气虽可维持氧合,却可能因气压加重肺组织损伤。与此同时,天然抗炎抗氧化剂如花旗松素(Tax)虽能通过调控巨噬细胞极化、清除ROS及抑制NF-κB通路发挥治疗潜力,却因水溶性差、体内代谢快及缺乏靶向性,难以在病灶部位达到有效浓度,极大限制了其临床应用。
聚酰胺-胺树状大分子(PAMAM)表面具有丰富的氨基基团、且具有高度支化的三维立体结构和优异的单分散性。纳米凝胶(NGs)是由亲水性或两亲性的高分子通过物理或化学交联的方式组成的三维网状结构的纳米尺度水凝胶颗粒,具有良好的胶体稳定性、生物相容性、高负载能力、易被细胞吞噬等优势。另外,NGs可以通过在单体表面修饰金属离子、内部载药或对交联剂进行设计从而改善药物递送效率、赋予材料环境响应性和更好的抗肿瘤效果。因此,使用PAMAM树状大分子为原材料制备纳米凝胶,有望结合树状大分子和纳米凝胶的双重优势,为构建具有响应性的药物递送载体提供新思路。
另外,间充质干细胞来源外泌体(MSC-Exos)因其独特的生物学特性成为研究焦点。MSC-Exos可通过下调NF-κB信号通路抑制炎症风暴,并通过趋炎特性与肺泡巨噬细胞特异性结合,实现精准靶向递送。如何将MSC-Exos的先天优势与智能纳米载体的可控释放特性相结合,成为突破ALI治疗瓶颈的关键挑战。
基于此,东华大学史向阳教授团队开发了一种外泌体修饰的ROS响应型纳米凝胶系统(MSC@DT-NGs)。该系统以第三代聚酰胺-胺树状大分子(G3.NH₂)为核心骨架,通过多级设计实现功能协同:利用苯硼酸酯键在G3.NH2上共价负载Tax,再与含有双硒键(SeSe)的交联剂合成纳米凝胶,赋予纳米凝胶酸和活性氧双响应性。最后,通过超声-挤出技术将MSC-Exos包裹于凝胶表面,利用其表面α4β1整合素特异性靶向肺泡巨噬细胞。此外,MSC-Exos内源性抗炎成分与Tax形成协同效应,进一步抑制NF-κB核转位,阻断炎症信号传导(图1)。这种多级递送系统有效降低了肺部炎症因子水平,显著修复了脂多糖(LPS)诱导的ALI所产生的肺损伤,为ALI提供了精准靶向、长效缓释与多机制协同的综合治疗方案。
图1、MSC@DT-NGs的制备及其在ALI中的治疗机制示意图。
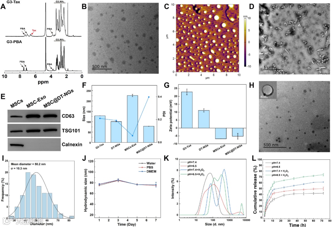
研究团队通过核磁共振氢谱(¹H NMR)验证了Tax在树状大分子表面的成功修饰(每个树状大分子约负载2.8个Tax分子),透射电镜(TEM)与原子力显微镜(AFM)显示DT-NGs呈均匀球形,证明了纳米凝胶DT-NGs的成功合成(图2A-C)。TEM图像表明了MSC-Exos的成功提取,且经纳米颗粒追踪分析(NTA)确认其平均粒径为101.7 nm,并高表达外泌体标志蛋白TSG101和CD63(图2D-E)。通过优化质量比(MSC-Exos:DT-NGs = 0.2: 1),最终获得的MSC@DT-NGs粒径缩小至78.3 nm,表面电位由+11.1 mV降至-5.2 mV,显著降低了载药后的阳离子树状大分子的潜在细胞毒性(图2F-G)。TEM图像表明MSC@DT-NGs具有均一的尺寸,且MSC-Exo完整的包裹在了DT-NGs外部,在MSC-Exos的挤压作用下MSC@DT-NGs的粒径减小至50.2 nm(图2H-I)。体外稳定性实验表明,MSC@DT-NGs在水、PBS及DMEM培养基中可至少保持7天尺寸稳定(图2J)。当MSC@DT-NGs分散在有无过氧化氢的pH 6.5或有过氧化氢且pH为7.4的PBS缓冲液中,1小时后,MSC@DT-NGs在各组溶液中均表现出多个粒度分布峰,且药物释放实验证明MSC@DT-NGs在pH 6.5且存在过氧化氢的条件下表现出最理想的药物释放性能,表明MSC@DT-NGs纳米凝胶系统具有微环境响应型药物释放的特性,可以精准的进行治疗药物的递送,从而获得更好的疗效,并将副作用降至最低(图2K-L)。
图2、(A)G3-PBA和G3-Tax树状大分子的核磁共振氢谱(1H NMR)。(B)DT-NGs的TEM和(C)AFM图像。(D)MSC-Exos的TEM图像。(E)Western Blot(WB)分析间充质干细胞(MSCs)、MSC-Exos和MSC@DT-NGs中CD63、TSG101和Calnexin的表达。(F)G3-Tax、DT-NGs、MSC-Exos和MSC@DT-NGs的流体力学尺寸/PDI和(G)Zeta电位。(H)MSC@DT-NGs的TEM图像和(I)尺寸分布直方图。(J)MSC@DT-NGs分别在水、PBS和DMEM中分散一周的流体力学尺寸变化。(K)MSC@DT-NGs在不同介质中的流体力学尺寸分布。(L)用紫外-可见光谱法测量不同条件下MSC@DT-NGs中Tax的释放情况。
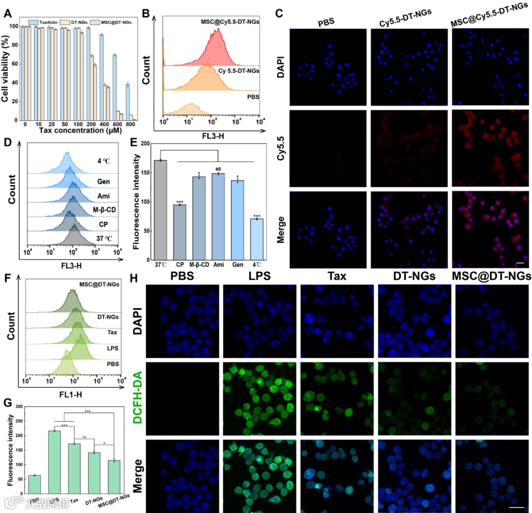
研究团队发现MSC@DT-NGs在100 μM的浓度内具有较好的细胞相容性(图3A)。MSC@DT-NGs纳米凝胶系统通过MSC-Exos介导的内吞作用靶向MH-S细胞(图3B-E),其细胞摄取效率较单独的DT-NGs显著提升。由于Tax和MSC-Exos的协同抗氧化以及MSC-Exos趋炎靶向的作用,流式细胞术和共聚焦显微镜结果共同显示了MSC@DT-NGs治疗组具有优异的ROS清除效果(图3F-H)。
图3、(A)不同浓度Tax、DT-NGs及MSC@DT-NGs处理MH-S细胞24小时的活力。(B)PBS、Cy5.5-DT-NGs或MSC@Cy5.5-DT-NGs处理MH-S细胞4小时后的流式细胞仪分析和(C)CLSM图像。(D)MSC@Cy5.5-DT-NGs处理MH-S细胞4小时后的代表性流式细胞仪图及(E)相应荧光强度定量结果。MH-S细胞在MSC@Cy5.5-DT-NGs培养前用不同的内吞抑制剂预处理2小时。(F-G)检测与Tax、DT-NGs或MSC@DT-NGs培养24小时后LPS激活的MH-S细胞中的ROS含量及(H)相应的CLSM图像。
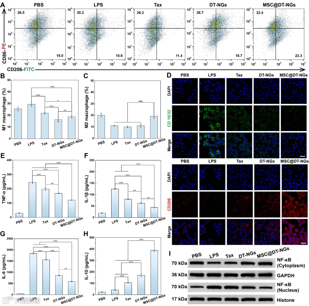
研究团队发现MSC@DT-NGs通过递送Tax并协同SeSe和MSC-Exos的抗炎抗氧化效果,显著促进巨噬细胞由促炎M1表型(CD86+细胞占比降至22.4%)向抗炎M2表型极化(CD206+细胞占比提升至23.3%),并显著降低CD 16/32的表达同时促进CD206的表达(图4A-D)。该纳米凝胶系统可同步抑制促炎因子TNF-α、IL-1β及IL-6的分泌,并上调抗炎因子IL-10水平(图4E-H)。WB实验结果证实了MSC@DT-NGs可显著抑制NF-κB的核转位,从而阻断炎症信号通路(图4I)。
图4、(A)流式细胞术分析不同处理后LPS激活的MH-S细胞中CD86和CD206的表达水平。不同处理后(B)CD86阳性巨噬细胞(M1)和(C)CD206阳性巨噬细胞(M2)的百分比。(D)不同处理后,LPS激活的MH-S细胞中CD16/32和CD206的免疫荧光染色。(I)WB分析不同处理24 h后LPS激活的MH-S细胞中NF-κB的表达水平。
研究团队通过构建ALI小鼠模型验证MSC@DT-NGs纳米凝胶系统的体内疗效(图5A)。Micro-CT三维成像直观显示出MSC@DT-NGs组肺组织表面光滑、结构完整,与严重损伤的LPS组形成鲜明对比(图5B)。此外,MSC@DT-NGs组肺湿/干重比显著低于LPS阳性对照组,表明其有效缓解肺水肿(图5C)。H&E染色显示,MSC@DT-NGs的治疗使肺泡壁充血与炎症细胞浸润明显减少,肺损伤评分接近正常对照组(图5D-E)。
图5、(A)ALI小鼠体内抗炎治疗示意图。(B)不同治疗后ALI小鼠肺组织的Micro-CT图像。(C)不同治疗后ALI小鼠的肺组织湿/干重量比。(D)不同干预措施后ALI小鼠肺组织的H&E染色结果。(E)不同组别ALI小鼠的肺损伤评分。
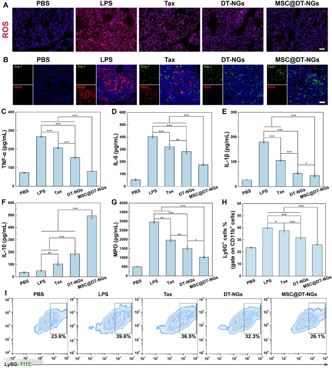
肺组织的ROS冷冻切片染色结果进一步证实,MSC@DT-NGs治疗组肺组织的活性氧水平较LPS组显著下降(图6A)。免疫荧光分析显示,MSC@DT-NGs组肺组织中M2型巨噬细胞标志物Arg-1荧光强度显著增强,同时M1型标记iNOS信号降低77.8%,表明其通过促进巨噬细胞M2极化重塑抗炎微环境(图6B)。MSC@DT-NGs可以显著降低支气管肺泡灌洗液(BALF)中促炎因子TNF-α、IL-6和IL-1β水平(降幅 > 50%),并显著提高了抗炎因子IL-10表达(图6C-F)。此外,MSC@DT-NGs使肺组织内MPO的水平较LPS组降低了60%(图6G)。流式细胞术进一步分析证实,MSC@DT-NGs使肺组织中性粒细胞浸润比例从LPS组的39.6%降至26.1%(图6H-I),提示其通过抑制炎症级联反应减少中性粒细胞募集。以上数据表明,MSC@DT-NGs纳米凝胶系统通过高效递送Tax并协同MSC-Exos和SeSe的抗炎抗氧化效果,调控肺泡巨噬细胞的促炎/抗炎平衡,有效缓解了ALI病理过程中的炎症-氧化应激级联反应,从而达到更好的治疗效果。
图6、(A)不同处理后ALI小鼠肺组织的ROS染色。(B)不同处理后ALI小鼠肺组织巨噬细胞极化的免疫荧光染色。(C-F)不同处理后ALI小鼠肺泡灌洗液(BALF)中促炎细胞因子(TNF-α、IL-6和IL-1β)和抗炎细胞因子IL-10的表达水平。(G)不同处理后ALI小鼠BALF中中性粒细胞生物标志物MPO的表达水平。(H)ALI小鼠经不同材料处理24 小时后肺组织中中性粒细胞的百分比。(I)ALI小鼠经不同处理后肺组织中中性粒细胞的代表性流式细胞分析结果。
简而言之,本研究开发了一种外泌体包裹的载药纳米凝胶(MSC@DT-NGs),用于ALI的高效治疗。该纳米凝胶系统以G3.NH₂为核心骨架,利用苯硼酸酯键共价负载Tax,再与含有SeSe的交联剂合成纳米凝胶,进一步通过超声-挤出技术将MSC-Exos包裹于凝胶表面。通过系统表征MSC@DT-NGs纳米凝胶系统的粒径形貌、稳定性、环境响应性及药物释放性能,证实了其结构的完整性。体外实验验证了该纳米凝胶系统在清除ROS、促进M2型巨噬细胞极化及调控炎症因子等方面的抗炎抗氧化活性。进一步通过ALI小鼠模型的体内实验评估其治疗效果。MSC@DT-NGs的优势主要源于以下三点:(1)ROS响应型纳米凝胶可以实现Tax在炎症部位的精准释放;(2)MSC-Exos赋予纳米凝胶系统靶向肺泡巨噬细胞的能力,并增强其对于肺泡巨噬细胞的免疫调控;(3)SeSe与Tax协同清除ROS,并在MSC-Exos的协同作用下抑制NF-κB的核转位,从而实现良好的抗炎抗氧化效果。该研究为炎症性疾病的联合治疗提供了创新策略,未来有望拓展至其他免疫失衡相关疾病的干预。
以上研究成果以“Exosome-Coated Responsive Dendrimer Nanogels Enable Combined Immunomodulation and Antioxidant Treatment of Acute Lung Injury”为题,在线发表于国际著名期刊Science China-Chemistry (DOI: 10.1007/s11426-025-2737-5)。东华大学生物与医学工程学院史向阳教授和沈明武研究员为共同通讯作者,东华大学硕士生李晶晶为第一作者。该工作得到了国家重点研发计划项目、国家自然科学基金、上海市科委等项目的资助。
文章链接:
https://www.sciengine.com/SCC/doi/10.1007/s11426-025-2737-5
相关进展
高分子科技原创文章。欢迎个人转发和分享,刊物或媒体如需转载,请联系邮箱:info@polymer.cn
诚邀投稿
欢迎专家学者提供稿件(论文、项目介绍、新技术、学术交流、单位新闻、参会信息、招聘招生等)至info@polymer.cn,并请注明详细联系信息。高分子科技®会及时推送,并同时发布在中国聚合物网上。
欢迎加入微信群 为满足高分子产学研各界同仁的要求,陆续开通了包括高分子专家学者群在内的几十个专项交流群,也包括高分子产业技术、企业家、博士、研究生、媒体期刊会展协会等群,全覆盖高分子产业或领域。目前汇聚了国内外高校科研院所及企业研发中心的上万名顶尖的专家学者、技术人员及企业家。
申请入群,请先加审核微信号PolymerChina(或长按下方二维码),并请一定注明:高分子+姓名+单位+职称(或学位)+领域(或行业),否则不予受理,资格经过审核后入相关专业群。
点
这里“阅读原文”,查看更多

