第二近红外窗口(近红外二区, 1000–1700 nm)荧光成像因其具有优异的组织穿透性和成像分辨率,被广泛应用于活体成像和疾病早期诊断。体内光学成像探针主要分为两类:“常亮型”与“响应型”。常亮型探针在体内始终保持发光状态,依赖浓度变化进行成像,信噪比低、灵敏度有限;而响应型探针仅在与靶向生物分子发生特异性作用后才被激活,具备更高的特异性、信噪比和检测灵敏度,已成为实现精准成像的重要方向。然而,目前近红外二区响应型光学探针的报道较少,且其设计大多依赖“先合成、后验证”的策略,即先构建高亮度近红外二区探针结构,再引入淬灭基团并测试其响应性能。该模式不仅实验资源消耗大、优化空间受限,还难以实现结构-性能的快速反馈,严重制约了高性能近红外二区荧光探针的开发效率。因此,亟需从激发态过程的分子机制出发,阐明影响近红外二区荧光探针响应性能的关键因素,建立可预测、可调控的分子结构设计方法,推动近红外二区响应型光学探针的高效开发。
南京大学化学化工学院甄叙、蒋锡群研究团队联合华南理工大学许适当教授及斯坦福大学姜语嫣研究员提出“激发态电荷转移(Excited-State Charge Transfer)动力学变化率(简称δ,公式1)”作为近红外二区荧光探针响应性能的决定性因素及预测指标,并基于此建立全新的响应型近红外二区荧光探针设计范式。
图1. 激发态电荷转移 (ESCT) 动力学变化率 (δ) 是近红外二区响应型荧光探针响应性能的关键决定性因素。
为系统研究近红外二区响应型荧光探针激发态电荷转移行为,作者基于噻吩-苯并噻唑共轭结构,设计了一系列具有H₂S响应能力的可激活第二近红外荧光探针AFPs(AFP1、AFP2、AFP3)及近红外二区荧光开启探针uAFPs(uAFP1、uAFP2、uAFP3)。研究团队首先借助数学模拟的方式,利用密度泛函理论(DFT)和时域密度泛函理论(TD-DFT)方法,对AFPs及uAFPs第一激发态的电子-空穴分布进行模拟得到CT特性的占比,并基于每对 AFP/uAFP 探针对之间电荷转移(CT)特性的变化根据提出的公式1得到计算模拟δ值(记为δC),其中AFP2-uAFP2探针对的计算模拟值δC(0.18)最大。随后,研究团队通过化学合成,得到了对应的AFPs及uAFPs,由于ESCT动力学取决于电荷转移态的形成速率和电荷转移态的寿命等光物理参数,研究团队通过飞秒瞬态吸收光谱(fs-TA)测试了AFPs及uAFPs电荷转移态生成速率(τ₂)和衰减寿命(τ₃),并根据公式1分析AFP/uAFP 探针对之间 τ₂和τ₃的动力学变化,得到实验测得δ值(δτ₂和δτ₃)。结果显示,AFP2/uAFP2探针对的实验测试δ值最大(δτ₂ = 0.30,δτ₃ = 0.78),与计算模拟值的趋势一致。
图2. AFPs 及荧光开启的形式 uAFPs 的分子结构(a),计算模拟分析AFPs及uAFPs第一激发态的电子空穴分布(b),AFPs及uAFPs的瞬态吸收光谱测试分析(c-e)。
为了系统验证δ值在探针响应性能预测中的适用性,研究团队开展了AFPs探针对H2S响应的荧光滴定实验。结果显示在三种响应型近红外二区荧光探针中,AFP2探针对H2S的响应性能最佳,验证了理论计算δ值(δC)以及实验测得δ值(δτ₂和δτ₃)与AFPs探针对H₂S的响应性能高度相关,验证了δ值作为响应型近红外二区荧光探针激活荧光的关键决定因素和预测指标的准确性。
图3. a) APFs响应机理。b) AFP1、c) AFP2 和 d) AFP3 与不同浓度的 H2S 处理反应后的吸收光谱。e) AFP1、f) AFP2 和 g) AFP3 与不同浓度的 H2S 处理反应后的荧光光谱。h) 荧光响应倍数与δ值之间的相关性分析(R² = 0.8342)。 i) AFP2的响应线性。j) AFP2的响应选择性。
过量使用二甲双胍可导致肝组织中H₂S水平升高,诱发炎症和肝功能损伤,而传统血清学指标对早期损伤不敏感,加之现有纳米探针易被单核吞噬系统清除,难以实现对受损肝细胞的实时原位成像,限制了药物性肝损伤(DILI)的早期诊断。研究团队通过共组装N-乙酰半乳糖胺(GalNAc)修饰的嵌段共聚物赋予最优的探针AFP2水溶性,显著增强探针在肝实质细胞中的摄取效率,构建了具备肝细胞靶向能力的纳米探针AFP2G,以实现对药物性肝损伤(DILI)的早期、精准成像。在二甲双胍诱导的肝损伤过程中,AFP2G在药物处理第3天便可检测到肝区的明显近红外二区荧光信号增强,并实现了对肝组织中H₂S水平升高的动态监测,冷冻切片成像进一步支持荧光成像结果的准确性和敏感性。与之相比,传统生化指标(如ALT、AST)及组织病理学分析通常在药物处理第7天后才出现明显异常,表明AFP2G能够在肝细胞发生实质性损伤之前实现更早期的分子水平预警,显示其在DILI早期诊断中的重要应用前景。
图4.AFP2探针用于二甲双胍诱导肝损伤模型中的NIR-II荧光成像。
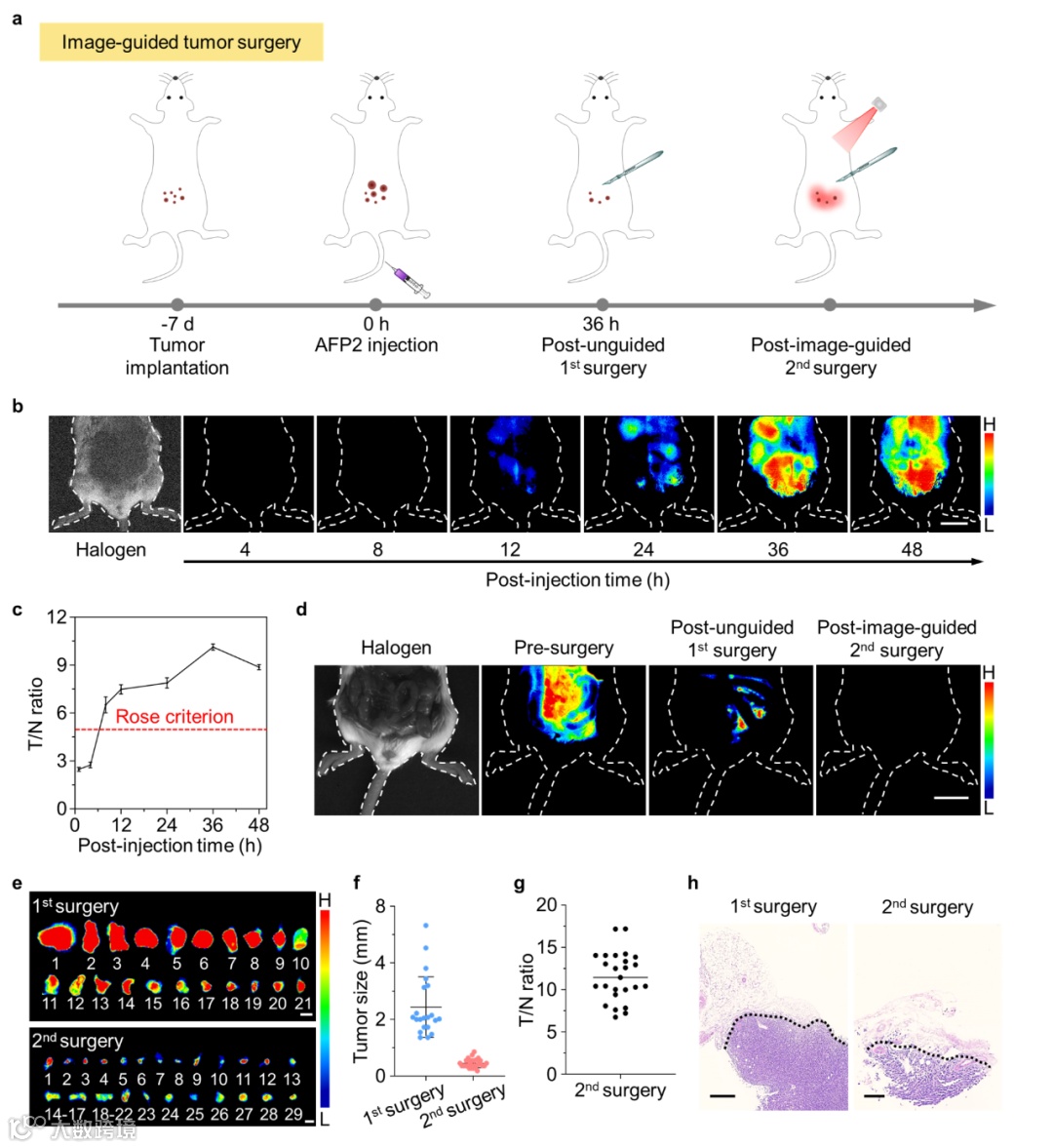
在临床手术中,肿瘤组织的完整切除及其与正常组织边界的精准识别至关重要,然而现有常规手段对直径小于2 mm的微小转移病灶识别能力有限。结直肠癌模型中H₂S在肿瘤组织中呈选择性高表达,本研究进一步构建了CT26结直肠癌腹膜转移瘤小鼠模型,评估AFP2在术中导航成像中的应用潜力。通过静脉注射AFP2后,可在腹膜播散病灶中实现高对比度的近红外二区荧光成像,肿瘤/正常组织信噪比(T/N比)从注射后8小时至48小时稳定维持在6.51及以上,显著提升术中病灶可视化能力。在首次图像未引导的手术中,外科医生根据经验仅能切除直径大于2 mm的肉眼可见病灶。而在AFP2辅助下实施的第二轮荧光导航手术中,成功识别并完整切除了多个直径小于2 mm的微小残留病灶。术后组织学分析进一步证实,荧光导航手术所切除组织边界更清晰,正常组织显著减少,体现了AFP2在术中微小病灶精准识别与引导切除方面的显著优势。
图5. AFP2用于结肠癌来源的腹膜癌模型NIR-II荧光成像引导的手术导航。
本研究探究了“激发态电荷转移动力学变化率(δ)”这一可量化参数作为近红外二区荧光探针响应性能的决定性因素及预测指标的准确性,系统揭示了响应型近红外二区光学探针在激发态调控过程中的性能决定机制,并据此构建了可预测、可调控的设计策略。该工作推动了响应型近红外二区光学探针设计从传统的“试错式”合成模式向基于机制理解的理性构建方式的转变,为提升探针开发效率和性能优化提供了新的理论依据和设计思路。相关探针不仅在疾病早期诊断与术中导航成像等应用中展现出巨大潜力,也为多类生物活性分子响应探针的开发奠定了通用策略基础。该工作以“Tuning Second Near-Infrared Fluorescence Activation by Regulating the Excited-State Charge Transfer Dynamics Change Ratio”为题发表在《Journal of the American Chemical Society》。南京大学博士生陈麟嵘和华南理工大学博士生彭美堂为论文共同第一作者,南京大学化学化工学院甄叙研究员和蒋锡群教授,华南理工大学许适当教授以及斯坦福大学姜语嫣研究员为论文通讯作者。南京大学物理学院张春峰教授及博士生欧阳焱妮在飞秒瞬态吸收光谱的测试及结果分析上给予了大力支持与帮助。本研究工作得到国家重点研发计划,国家自然科学基金,中央高校基本科研业务费等项目的资助。
原文链接:
https://pubs.acs.org/doi/10.1021/jacs.5c03763
相关进展
高分子科技原创文章。欢迎个人转发和分享,刊物或媒体如需转载,请联系邮箱:info@polymer.cn
诚邀投稿
欢迎专家学者提供稿件(论文、项目介绍、新技术、学术交流、单位新闻、参会信息、招聘招生等)至info@polymer.cn,并请注明详细联系信息。高分子科技®会及时推送,并同时发布在中国聚合物网上。
欢迎加入微信群 为满足高分子产学研各界同仁的要求,陆续开通了包括高分子专家学者群在内的几十个专项交流群,也包括高分子产业技术、企业家、博士、研究生、媒体期刊会展协会等群,全覆盖高分子产业或领域。目前汇聚了国内外高校科研院所及企业研发中心的上万名顶尖的专家学者、技术人员及企业家。
申请入群,请先加审核微信号PolymerChina(或长按下方二维码),并请一定注明:高分子+姓名+单位+职称(或学位)+领域(或行业),否则不予受理,资格经过审核后入相关专业群。
点
这里“阅读原文”,查看更多

