植入式生物电子器件通过感知、监测或调控生物电信号,在神经科学研究、神经系统疾病治疗及脑机接口领域发挥着至关重要的作用,已成为生物系统与外界信息交互的核心桥梁。然而,传统植入式生物电子器件因缺乏神经元偏好的特性(如柔性和匹配的拓扑结构)以及类神经元行为(如极化变化产生电信号、高密度神经网络的构建),难以实现与神经组织的高效界面适配,极大限制了其与神经组织的无缝整合及自适应界面交互能力。
为解决植入式生物电子器件与神经组织的界面适配问题,杜学敏研究员团队与鲁艺研究员团队合作,成功设计出了类神经界面材料与铁电生物电子器件(Ferroelectric bioelectronics, FerroE)。
5月29日,相关成果以“Neuron-inspired ferroelectric bioelectronics for adaptive biointerfacing”为题,发表在国际期刊Advanced Materials上。该FerroE融合了适配神经元的柔性与拓扑结构特性,以及类神经元行为(如极化变化产生电信号和高密度神经网络的形成),实现了与神经系统的无缝整合和自适应通信。
图1 FerroE的设计
该FerroE由三大核心要素构成(图1):(1)生物相容性聚多巴胺修饰的钛酸钡颗粒(PDA@BTO),用于高效光-热转换和增强铁电性能;(2)铁电聚偏氟乙烯-三氟乙烯共聚物(P(VDF-TrFE)),通过可逆极化变化实时产生电信号;(3)近似神经元尺度的微锥阵列结构,促进神经元黏附、神经突生长及网络化连接。上述要素的协同作用,使FerroE不仅具备优异的力学柔性和复杂拓扑结构,而且展现出高效、稳定的光诱导极化变化产生电信号的能力:可在100毫秒时间内产生约3.6伏电压,并在万次光照循环或在近生理环境下浸泡180天无明显衰减(图2)。FerroE优异的柔性、精心设计的拓扑结构与独特的极化变化产生电信号的能力,有望促进其与神经组织的无缝整合与自适应信息交互。
图2 FerroE优异的电性能
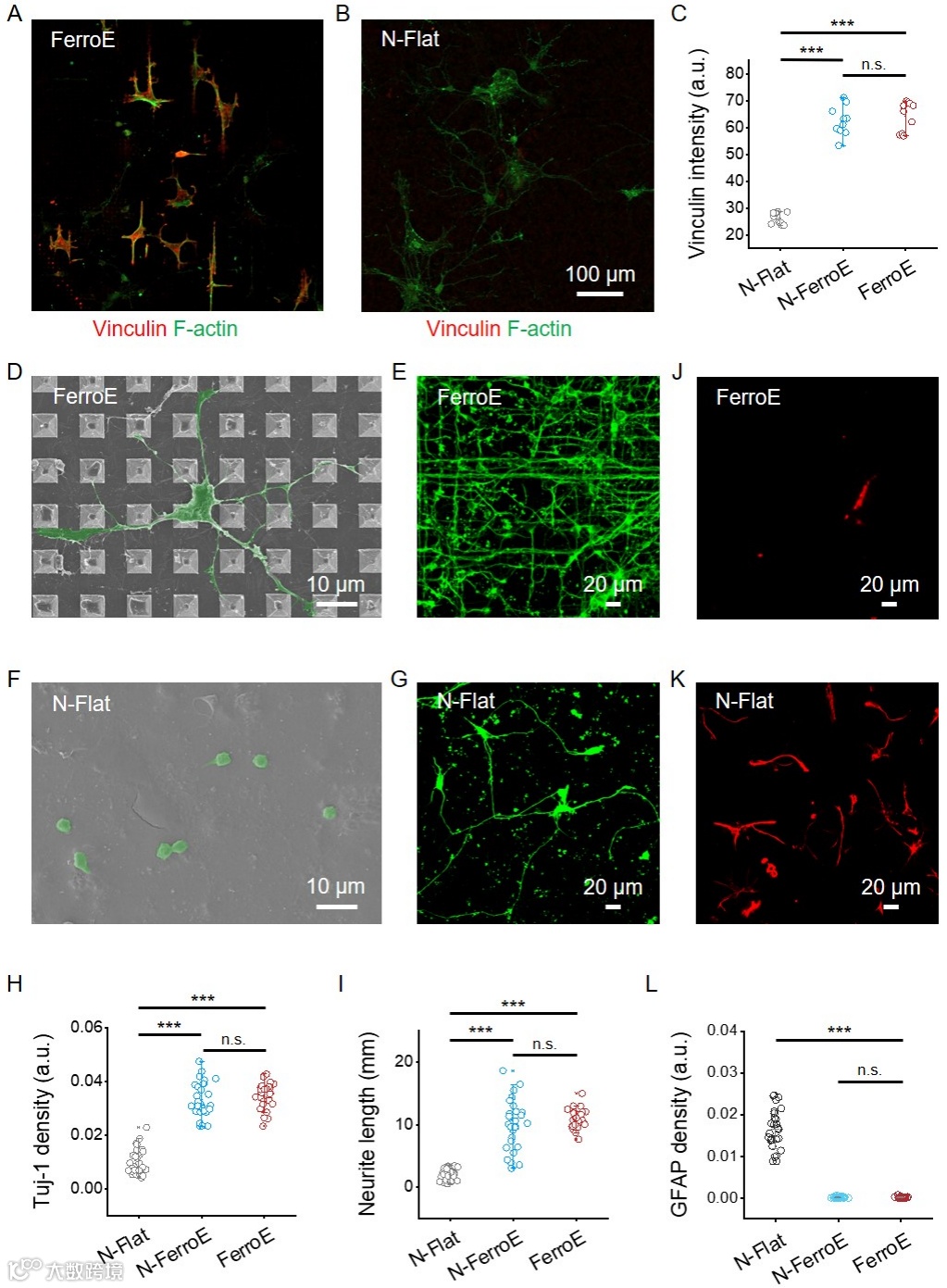
值得强调的是,FerroE表面独特的功能分子修饰与拓扑结构设计协同,极大促进了FerroE与神经元的无缝整合:不仅使得神经元在其表面高密度粘附和网络化连接,而且有效抑制了星型胶质细胞的粘附(图3)。
图3 FerroE与神经元的无缝整合
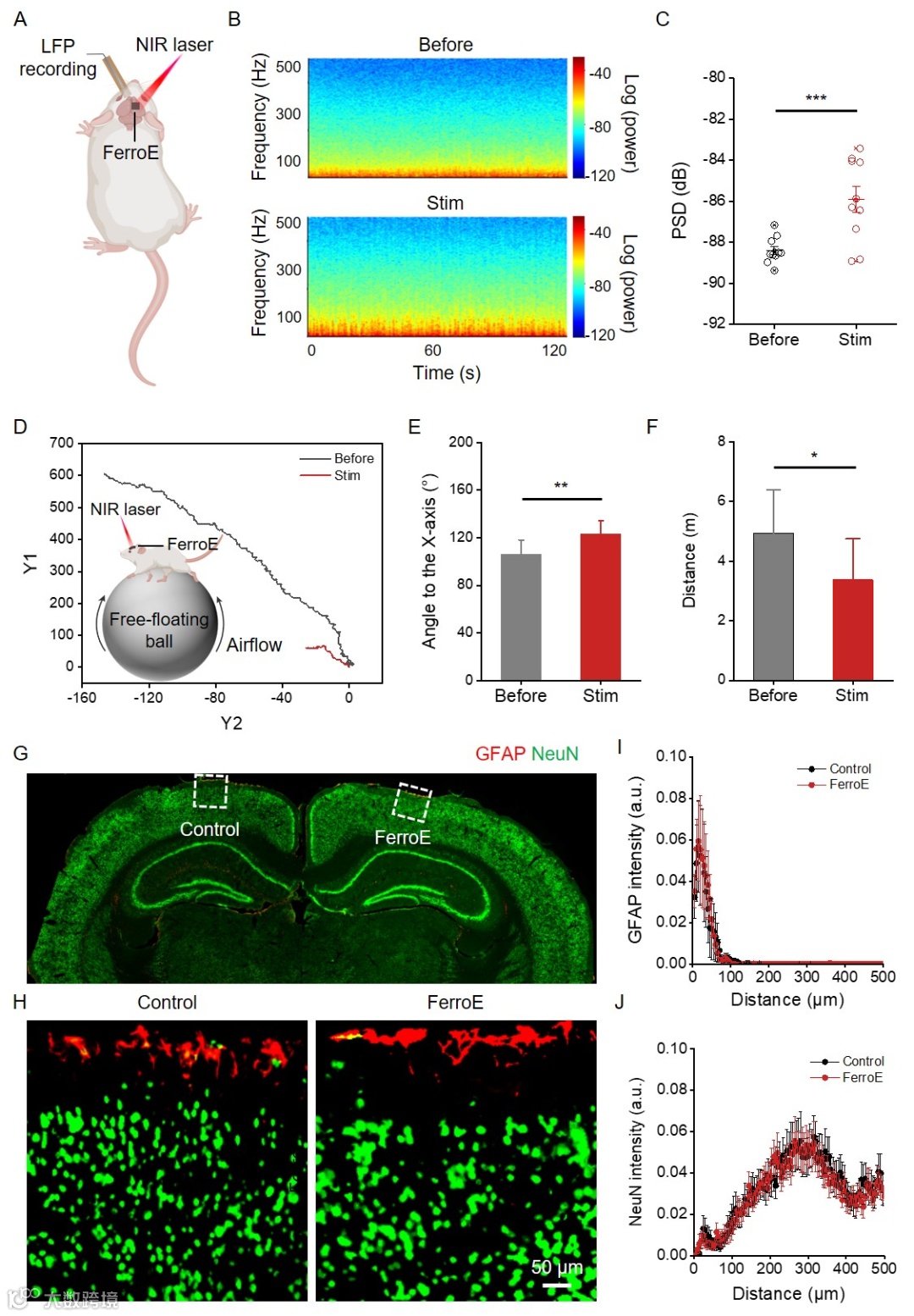
此外,FerroE还能够与小鼠的外周(迷走神经)与中枢(运动皮层)神经系统实现自适应对接,并可通过无线、非遗传、非接触方式调控小鼠的心率和运动行为(图4)。
图4 FerroE与神经元的自适应通信
特别值得指出的是,FerroE在体内植入3个月后,仍能与神经组织保持优异的功能稳定性和生物相容性界面(图5)。这类具备神经元偏好特性和行为的类神经界面材料与器件,将为下一代脑机接口、组织工程材料和生物医学器件的发展带来新机遇。
图5 FerroE对小鼠中枢神经的调控作用及其植入的生物安全性
中国科学院深圳先进技术研究院医学成像全国重点实验室/智能医用材料与器械研究中心杜学敏研究员与脑认知与脑疾病研究所/脑认知与类脑智能全国重点实验室鲁艺研究员为该论文的共同通讯作者,王芳博士与王璐璐副研究员为共同第一作者,硕士研究生祝栩乐为共同作者。该文章获得国家自然科学基金、国家重点研发计划、中国科学院青年创新促进会、深圳市基础研究计划等科技项目支持。
团队长期招聘博士后,欢迎将简历发送至:xm.du@siat.ac.cn
网站:https://ibmd.siat.ac.cn/
文章链接:
https://advanced.onlinelibrary.wiley.com/doi/10.1002/adma.202416698
相关进展
高分子科技原创文章。欢迎个人转发和分享,刊物或媒体如需转载,请联系邮箱:info@polymer.cn
诚邀投稿
欢迎专家学者提供稿件(论文、项目介绍、新技术、学术交流、单位新闻、参会信息、招聘招生等)至info@polymer.cn,并请注明详细联系信息。高分子科技®会及时推送,并同时发布在中国聚合物网上。
欢迎加入微信群 为满足高分子产学研各界同仁的要求,陆续开通了包括高分子专家学者群在内的几十个专项交流群,也包括高分子产业技术、企业家、博士、研究生、媒体期刊会展协会等群,全覆盖高分子产业或领域。目前汇聚了国内外高校科研院所及企业研发中心的上万名顶尖的专家学者、技术人员及企业家。
申请入群,请先加审核微信号PolymerChina(或长按下方二维码),并请一定注明:高分子+姓名+单位+职称(或学位)+领域(或行业),否则不予受理,资格经过审核后入相关专业群。
点
这里“阅读原文”,查看更多

