胶原蛋白是重要的多功能结构蛋白,其受细胞外信号引导形成层级化的细胞外基质,是实现组织功能的关键。然而,在体外从头可控组装胶原蛋白分子,并精确模拟生物体内多样化的受控图案化层级结构,仍是当前技术面临的挑战。
近期,华东理工大学刘昌胜教授与屈雪教授团队在《Advanced Materials》上发表题为“de novo Fabrication of Dense Collagen Matrices with Patterned Hierarchical Structures for Corneal Tissue Repair”的研究。该工作提出了一种创新策略:利用自上而下的电/光信号输入结合可控环境线索,实现了致密胶原蛋白基质及其自定义图案化层级结构的从头构建。该方法首先通过电化学技术在纳米尺度调控胶原三螺旋分子组装,形成致密的熔融纤维前体;该前体可在环境信号引导下进一步重构为更稳定的高阶层级结构。作为概念验证,研究团队成功制备了功能性仿生角膜替代物,该植入物精准模拟了角膜-巩膜胶原纤维的微观特征,并在兔角膜缺损模型中展现出修复组织结构与恢复功能的能力。此项研究为再生医学中胶原基材料的开发开辟了新途径。
在生物体内,胶原蛋白的合成与组装是一个多步骤的复杂过程。胶原三螺旋分子(直径约1.5 nm)在细胞内合成后,其后续的多级组装发生于细胞外空间。如图a所示,游离的胶原分子具有高长径比特征,该形态驱动其通过氢键、静电与疏水作用等非共价力自发聚合成纤维。分泌至胞外环境后,胶原分子处于高度拥挤状态,这种条件有利于形成致密聚集体,为后续层级结构的构建奠定基础。值得注意的是,胶原组装的自由能景观呈现"崎岖"特性,存在多个局部能量极小值,导致组装过程中可能形成亚稳态中间体。局部微环境在此过程中发挥核心调控作用:一方面通过pH、离子浓度及水合程度调节分子间作用力;另一方面体现在介观尺度组织上——例如细胞间隙的机械应力可诱导原纤维定向排列,从而塑造有序介观构造。最终阶段通过共价交联固定基质网络,形成稳定的多级有序结构。
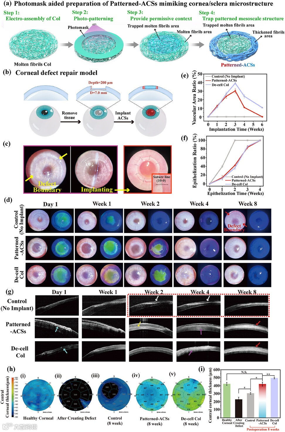
基于上述机制,研究团队提出了一种自上而下电/光信号与环境线索协同调控的策略,实现胶原蛋白自下而上有序组装,最终构建具有微尺度有序结构的致密胶原基质(图b)。具体而言:电场驱动带正电的胶原分子向阴极迁移并致密化,阴极电解反应使局部pH升至近等电点,诱导分子部分组装为直径约10 nm的原纤维(通过弱相互作用连接);利用核黄素介导的光交联锁定熔融态原纤维的精细结构,保留优异光学性能;环境调控重构,通过精确控湿调节分子间作用,促使原纤维进一步重组为直径可控、结构致密的粗纤维,赋予基质机械强度。应用此技术,团队成功制备了功能化图案胶原角膜替代物:其中心区域维持光交联细纤维保障透光性,外周区域形成高强粗纤维满足缝合需求,精准模拟了天然角膜-巩膜的梯度结构特征。在兔角膜缺损模型中,该植入物有效促进上皮再生与基质整合,证实了其在角膜功能修复中的潜力。
概念图. (a) 生物体中胶原蛋白的有序层级组装;(b) 从上而下的信号输入与环境线索相结合,以控制体外胶原蛋白的组装过程;(c) 通过光学信号输入调整具有仿生图案特征的胶原蛋白中尺度结构的形态。
图1. 胶原蛋白密集亚稳定熔融纤维态的电组装,展示了通过电场诱导胶原分子从透明溶液组装成致密的熔融纤维水凝胶薄膜的过程,该薄膜具有高密度、高透明度和自愈合能力。
图2. 允许的上下文线索使熔融纤维进行进一步的分层组装。研究了湿度和温度对熔融纤维进一步组装的影响,发现中等湿度(60% RH)和37°C条件下能够促进显著的纤维增厚和D带形成。
图3. 拥挤促进分层组装,形成增厚的胶原原纤维。比较了通过电组装和传统溶液浇铸法制备的胶原薄膜的结构和力学性能,结果表明电组装的胶原薄膜具有更高的密度和更显著的层次化组装。
图4光诱导核黄素交联捕获组装态的中尺度结构构建图案化。通过光交联技术实现了胶原薄膜的图案化,展示了在不同区域具有不同中尺度结构的胶原薄膜,并验证了其力学性能的各向异性。
图5图案胶原重建兔缺损角膜的几何结构。展示了图案化人工角膜基质替代物的制备过程及其在兔角膜缺损模型中的植入效果,结果表明该材料具有良好的组织相容性和促进上皮化的能力。
图6图案化胶原重建角膜组织结构。通过组织学分析进一步确认了植入材料在角膜缺损模型中恢复组织结构的能力,包括上皮层的完整性和基质组织的再生。
图7图案胶原蛋白快速恢复角膜视觉功能。通过觅食行为测试评估了植入人工角膜基质替代物后兔子的视觉功能恢复情况,结果表明该材料能够有效恢复视觉功能。
这项工作展示了基于电的组装策略在可控构建图案化胶原蛋白层次组装体方面的巨大潜力,也为天然大分子基医用生物材料的开发提供了新的思路。论文的第一作者为雷淼博士,目前工作于陆军军医大学。硕士研究生侯冰为共同第一作者。该研究工作得到了国家重点研发计划,国家自然科学基金项目等资助。
原文链接:
https://doi.org/10.1002/adma.202502279
相关进展
高分子科技原创文章。欢迎个人转发和分享,刊物或媒体如需转载,请联系邮箱:info@polymer.cn
诚邀投稿
欢迎专家学者提供稿件(论文、项目介绍、新技术、学术交流、单位新闻、参会信息、招聘招生等)至info@polymer.cn,并请注明详细联系信息。高分子科技®会及时推送,并同时发布在中国聚合物网上。
欢迎加入微信群 为满足高分子产学研各界同仁的要求,陆续开通了包括高分子专家学者群在内的几十个专项交流群,也包括高分子产业技术、企业家、博士、研究生、媒体期刊会展协会等群,全覆盖高分子产业或领域。目前汇聚了国内外高校科研院所及企业研发中心的上万名顶尖的专家学者、技术人员及企业家。
申请入群,请先加审核微信号PolymerChina(或长按下方二维码),并请一定注明:高分子+姓名+单位+职称(或学位)+领域(或行业),否则不予受理,资格经过审核后入相关专业群。
点
这里“阅读原文”,查看更多

